Suppr超能文献

CCL2 对于介导 HIV 感染所致神经认知疾病的启动而非持续至关重要。

CCL2 is required for initiation but not persistence of HIV infection mediated neurocognitive disease in mice.

机构信息

Division of Infectious Diseases, Department of Medicine, Icahn School of Medicine at Mount Sinai, 1468 Madison Avenue, New York, NY, 10029, USA.

College of Life and Health Sciences, Institute of Biology and Medicine, Wuhan University of Science and Technology, Wuhan, Hubei, China.

出版信息

Sci Rep. 2023 Apr 21;13(1):6577. doi: 10.1038/s41598-023-33491-7.

Abstract

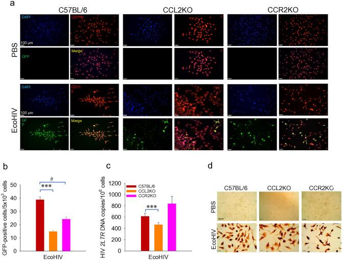
HIV enters the brain within days of infection causing neurocognitive impairment (NCI) in up to half of infected people despite suppressive antiretroviral therapy. The virus is believed to enter the brain in infected monocytes through chemotaxis to the major monocyte chemokine, CCL2, but the roles of CCL2 in established NCI are not fully defined. We addressed this question during infection of conventional and CCL2 knockout mice with EcoHIV in which NCI can be verified in behavioral tests. EcoHIV enters mouse brain within 5 days of infection, but NCI develops gradually with established cognitive disease starting 25 days after infection. CCL2 knockout mice infected by intraperitoneal injection of virus failed to develop brain infection and NCI. However, when EcoHIV was directly injected into the brain, CCL2 knockout mice developed NCI. Knockout of CCL2 or its principal receptor, CCR2, slightly reduced macrophage infection in culture. Treatment of mice prior to and during EcoHIV infection with the CCL2 transcriptional inhibitor, bindarit, prevented brain infection and NCI and reduced macrophage infection. In contrast, bindarit treatment of mice 4 weeks after infection affected neither brain virus burden nor NCI. Based on these findings we propose that HIV enters the brain mainly through infected monocytes but that resident brain cells are sufficient to maintain NCI. These findings suggest that NCI therapy must act within the brain.

摘要

HIV 在感染后数天内进入大脑,导致多达一半的感染者出现神经认知障碍(NCI),尽管有抑制性抗逆转录病毒治疗。人们认为病毒通过趋化作用感染感染的单核细胞进入大脑主要的单核细胞趋化因子 CCL2,但 CCL2 在已建立的 NCI 中的作用尚未完全确定。我们在常规和 CCL2 敲除小鼠感染 EcoHIV 期间解决了这个问题,在该实验中可以在行为测试中验证 NCI。EcoHIV 在感染后 5 天内进入小鼠大脑,但 NCI 逐渐发展,在感染后 25 天开始出现明显的认知疾病。通过腹腔注射病毒感染的 CCL2 敲除小鼠未能发展为脑感染和 NCI。然而,当 EcoHIV 直接注射到大脑时,CCL2 敲除小鼠会出现 NCI。在培养物中,CCL2 或其主要受体 CCR2 的敲除略微减少了巨噬细胞的感染。在 EcoHIV 感染之前和期间用 CCL2 转录抑制剂 bindarit 治疗小鼠可预防大脑感染和 NCI,并减少巨噬细胞感染。相比之下,感染后 4 周用 bindarit 治疗小鼠既不影响大脑病毒载量也不影响 NCI。基于这些发现,我们提出 HIV 主要通过感染的单核细胞进入大脑,但驻留的脑细胞足以维持 NCI。这些发现表明,NCI 治疗必须在大脑内进行。

https://cdn.ncbi.nlm.nih.gov/pmc/blobs/d20c/10121554/bfbafb9f1783/41598_2023_33491_Fig1_HTML.jpg

文献检索

告别复杂PubMed语法,用中文像聊天一样搜索,搜遍4000万医学文献。AI智能推荐,让科研检索更轻松。

立即免费搜索

文件翻译

保留排版,准确专业,支持PDF/Word/PPT等文件格式,支持 12+语言互译。

免费翻译文档

深度研究

AI帮你快速写综述,25分钟生成高质量综述,智能提取关键信息,辅助科研写作。

立即免费体验