Suppr超能文献

用原代鼠脑细胞培养物进行生态 HIV 感染,以模拟 HIV 复制和神经发病机制。

EcoHIV Infection of Primary Murine Brain Cell Cultures to Model HIV Replication and Neuropathogenesis.

机构信息

Division of Infectious Diseases, Department of Medicine, Icahn School of Medicine at Mount Sinai, New York, NY 10029, USA.

Department of Neuroscience, Icahn School of Medicine at Mount Sinai, New York, NY 10029, USA.

出版信息

Viruses. 2024 Apr 27;16(5):693. doi: 10.3390/v16050693.

Abstract

BACKGROUND

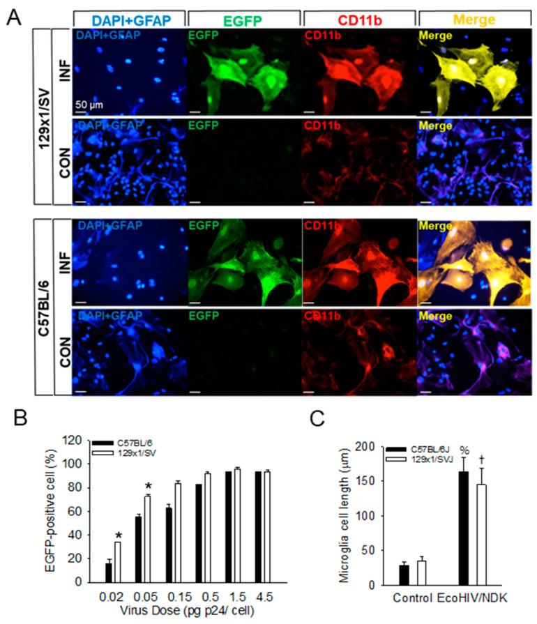
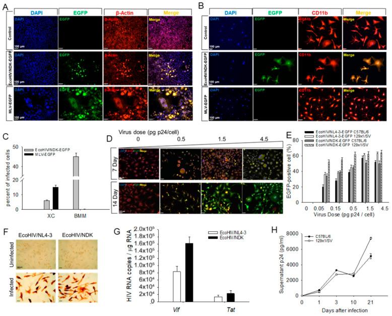
EcoHIV is a chimeric HIV that replicates in mice in CD4+ T cells, macrophages, and microglia (but not in neurons), causing lasting neurocognitive impairment resembling neurocognitive disease in people living with HIV. The present study was designed to develop EcoHIV-susceptible primary mouse brain cultures to investigate the indirect effects of HIV infection on neuronal integrity.

RESULTS

We used two EcoHIV clones encoding EGFP and mouse bone marrow-derived macrophages (BMM), mixed mouse brain cells, or enriched mouse glial cells from two wild-type mouse strains to test EcoHIV replication efficiency, the identity of productively infected cells, and neuronal apoptosis and integrity. EcoHIV replicated efficiently in BMM. In mixed brain cell cultures, EcoHIV targeted microglia but did not cause neuronal apoptosis. Instead, the productive infection of the microglia activated them and impaired synaptophysin expression, dendritic density, and axonal structure in the neurons. EcoHIV replication in the microglia and neuronal structural changes during infection were prevented by culture with an antiretroviral.

CONCLUSIONS

In murine brain cell cultures, EcoHIV replication in the microglia is largely responsible for the aspects of neuronal dysfunction relevant to cognitive disease in infected mice and people living with HIV. These cultures provide a tool for further study of HIV neuropathogenesis and its control.

摘要

背景

EcoHIV 是一种嵌合 HIV,可在 CD4+T 细胞、巨噬细胞和小神经胶质细胞(但不在神经元中)中复制,导致类似于人类 HIV 感染者的神经认知障碍的持续神经认知障碍。本研究旨在开发 EcoHIV 易感原代鼠脑培养物,以研究 HIV 感染对神经元完整性的间接影响。

结果

我们使用两种编码 EGFP 的 EcoHIV 克隆和小鼠骨髓来源的巨噬细胞(BMM)、混合小鼠脑细胞或来自两种野生型小鼠品系的富集小鼠神经胶质细胞来测试 EcoHIV 复制效率、产感染细胞的身份以及神经元凋亡和完整性。EcoHIV 在 BMM 中高效复制。在混合脑细胞培养物中,EcoHIV 靶向小神经胶质细胞,但不会导致神经元凋亡。相反,小神经胶质细胞的有效感染激活了它们,并损害了神经元中的突触小泡蛋白表达、树突密度和轴突结构。在小神经胶质细胞中复制的 EcoHIV 和感染过程中的神经元结构变化可以通过培养抗逆转录病毒来预防。

结论

在鼠脑细胞培养物中,EcoHIV 在小神经胶质细胞中的复制是导致感染小鼠和 HIV 感染者认知障碍相关神经元功能障碍的主要原因。这些培养物为进一步研究 HIV 神经发病机制及其控制提供了工具。

https://cdn.ncbi.nlm.nih.gov/pmc/blobs/a2b3/11125688/3a27f5a740b3/viruses-16-00693-g007.jpg

文献检索

告别复杂PubMed语法,用中文像聊天一样搜索,搜遍4000万医学文献。AI智能推荐,让科研检索更轻松。

立即免费搜索

文件翻译

保留排版,准确专业,支持PDF/Word/PPT等文件格式,支持 12+语言互译。

免费翻译文档

深度研究

AI帮你快速写综述,25分钟生成高质量综述,智能提取关键信息,辅助科研写作。

立即免费体验