• 文献检索
  • 文档翻译
  • 深度研究
  • 学术资讯
  • Suppr Zotero 插件Zotero 插件
  • 邀请有礼
  • 套餐&价格
  • 历史记录
应用&插件
Suppr Zotero 插件Zotero 插件浏览器插件Mac 客户端Windows 客户端微信小程序
定价
高级版会员购买积分包购买API积分包
服务
文献检索文档翻译深度研究API 文档MCP 服务
关于我们
关于 Suppr公司介绍联系我们用户协议隐私条款
关注我们

Suppr 超能文献

核心技术专利:CN118964589B侵权必究
粤ICP备2023148730 号-1Suppr @ 2026

文献检索

告别复杂PubMed语法,用中文像聊天一样搜索,搜遍4000万医学文献。AI智能推荐,让科研检索更轻松。

立即免费搜索

文件翻译

保留排版,准确专业,支持PDF/Word/PPT等文件格式,支持 12+语言互译。

免费翻译文档

深度研究

AI帮你快速写综述,25分钟生成高质量综述,智能提取关键信息,辅助科研写作。

立即免费体验

基于系统生物学和药物重定位方法分析皮肤黑色素瘤差异基因免疫浸润和临床特征,以确定皮肤黑色素瘤的药物候选物。

Analysis of differential gene immune infiltration and clinical characteristics of skin cutaneous melanoma based on systems biology and drug repositioning methods to identify drug candidates for skin cutaneous melanoma.

机构信息

Department of Traumatology, Guizhou Province, Tongren People's Hospital, No 120 Middle Section of Taoyuan Avenue, Tongren City, 554399, People's Republic of China.

出版信息

Naunyn Schmiedebergs Arch Pharmacol. 2023 Oct;396(10):2427-2447. doi: 10.1007/s00210-023-02461-1. Epub 2023 Apr 22.

DOI:10.1007/s00210-023-02461-1
PMID:37086280
原文链接:https://pmc.ncbi.nlm.nih.gov/articles/PMC10122093/
Abstract

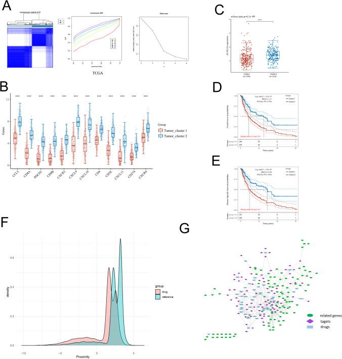
Skin cutaneous melanoma (SKCM) has a low early detection rate and a high mortality rate. There are many problems such as side effects and drug resistance in existing therapeutic drugs. Current studies have confirmed that SKCM pathogenesis-related genes promote the invasion and metastasis of cutaneous melanoma, but their roles in the tumor microenvironment (TME) remain unclear. Network pharmacology provides new opportunities for drug repurposing and repositioning, and is a fast, safe, and inexpensive drug discovery method to find new drugs for the treatment of SKCM. In this study, based on 3 databases (KEGG, OMIM, and Genotype) to obtain SKCM-related genes, and TCGA SKCM dataset, SKCM differential genes in GSE3189 and GSE46517 were intersected to identify SKCM pathogenesis-related differential genes, and the differential genes were immune infiltration and analysis, For survival analysis, a prognostic nomogram risk model was constructed based on the results of multivariate Cox regression analysis for risk stratification and prognosis prediction, then focused on the differential expression of ZC3H12A and its effect on TME. Finally, the protein interaction network method was used to quantify the similarity between 684 drug targets and skin melanoma, and to screen out drugs similar to skin melanoma. Based on 3 databases of KEGG, OMIM, and Genotype, 294 SKCM-related genes and 18 SKCM pathogenesis-related differential genes were obtained, and 18 SKCM pathogenesis-related differential genes were significantly correlated with TME. The constructed prognostic nomogram risk model predicted performance better and provided valuable information for immunotherapy. Multivariate Cox regression analysis and K-M analysis showed that ZC3H12A was a differentially expressed gene affecting the prognosis of SKCM and promoted the infiltration of anti-tumor immune cells CD8 + T cells, B cells, and DC cells. Based on the analysis of the protein interaction network method, 43 drugs were found to have high potential in the treatment of SKCM, and the literature search of these 43 drugs was carried out, and 21 drugs were found to have experimental verification for the treatment of SKCM. Taken together, the differential genes associated with the pathogenesis of SKCM have important roles in the tumor immune microenvironment, clinicopathological features, and prognosis, especially ZC3H12A has a potential role in identifying early SKCM patients. At the same time, it provides a new strategy for the drug development of SKCM and provides a basis for the reuse of SKCM drugs.

摘要

皮肤黑色素瘤 (SKCM) 的早期检测率低,死亡率高。现有的治疗药物存在副作用和耐药性等诸多问题。目前的研究已经证实,SKCM 发病相关基因促进黑色素瘤的侵袭和转移,但它们在肿瘤微环境(TME)中的作用尚不清楚。网络药理学为药物再利用和重新定位提供了新的机会,是一种快速、安全、廉价的药物发现方法,可寻找治疗 SKCM 的新药。本研究基于 3 个数据库(KEGG、OMIM 和 Genotype)获得 SKCM 相关基因,以及 TCGA SKCM 数据集,通过交集得到 SKCM 差异基因,对 SKCM 差异基因进行免疫浸润分析和生存分析,基于多因素 Cox 回归分析结果构建预后列线风险模型进行风险分层和预后预测,然后聚焦于 ZC3H12A 的差异表达及其对 TME 的影响。最后,采用蛋白质相互作用网络方法量化 684 个药物靶点与皮肤黑色素瘤的相似性,筛选出与皮肤黑色素瘤相似的药物。基于 KEGG、OMIM 和 Genotype 这 3 个数据库,共获得 294 个 SKCM 相关基因和 18 个 SKCM 发病相关差异基因,且 18 个 SKCM 发病相关差异基因与 TME 呈显著相关性。构建的预后列线风险模型预测性能更好,为免疫治疗提供了有价值的信息。多因素 Cox 回归分析和 K-M 分析显示,ZC3H12A 是影响 SKCM 预后的差异表达基因,并促进抗肿瘤免疫细胞 CD8+T 细胞、B 细胞和 DC 细胞的浸润。通过蛋白质相互作用网络方法分析,发现 43 种药物在治疗 SKCM 方面具有较高的潜力,并对这 43 种药物进行文献检索,发现其中 21 种药物在治疗 SKCM 方面有实验验证。综上所述,与 SKCM 发病机制相关的差异基因在肿瘤免疫微环境、临床病理特征和预后中具有重要作用,尤其是 ZC3H12A 在识别早期 SKCM 患者方面具有潜在作用。同时,为 SKCM 药物的开发提供了新策略,为 SKCM 药物的再利用提供了依据。

https://cdn.ncbi.nlm.nih.gov/pmc/blobs/95da/10122093/b5d3dd5a0293/210_2023_2461_Fig9_HTML.jpg
https://cdn.ncbi.nlm.nih.gov/pmc/blobs/95da/10122093/84e00777a3d8/210_2023_2461_Fig1_HTML.jpg
https://cdn.ncbi.nlm.nih.gov/pmc/blobs/95da/10122093/e2d0cdf3a0cb/210_2023_2461_Fig2_HTML.jpg
https://cdn.ncbi.nlm.nih.gov/pmc/blobs/95da/10122093/22153cadafa5/210_2023_2461_Fig3_HTML.jpg
https://cdn.ncbi.nlm.nih.gov/pmc/blobs/95da/10122093/76dc81c45ed5/210_2023_2461_Fig4_HTML.jpg
https://cdn.ncbi.nlm.nih.gov/pmc/blobs/95da/10122093/7fe4addd48c4/210_2023_2461_Fig5_HTML.jpg
https://cdn.ncbi.nlm.nih.gov/pmc/blobs/95da/10122093/9ad41050bf53/210_2023_2461_Fig6_HTML.jpg
https://cdn.ncbi.nlm.nih.gov/pmc/blobs/95da/10122093/8e904ce62b07/210_2023_2461_Fig7_HTML.jpg
https://cdn.ncbi.nlm.nih.gov/pmc/blobs/95da/10122093/c66d3965f08b/210_2023_2461_Fig8_HTML.jpg
https://cdn.ncbi.nlm.nih.gov/pmc/blobs/95da/10122093/b5d3dd5a0293/210_2023_2461_Fig9_HTML.jpg
https://cdn.ncbi.nlm.nih.gov/pmc/blobs/95da/10122093/84e00777a3d8/210_2023_2461_Fig1_HTML.jpg
https://cdn.ncbi.nlm.nih.gov/pmc/blobs/95da/10122093/e2d0cdf3a0cb/210_2023_2461_Fig2_HTML.jpg
https://cdn.ncbi.nlm.nih.gov/pmc/blobs/95da/10122093/22153cadafa5/210_2023_2461_Fig3_HTML.jpg
https://cdn.ncbi.nlm.nih.gov/pmc/blobs/95da/10122093/76dc81c45ed5/210_2023_2461_Fig4_HTML.jpg
https://cdn.ncbi.nlm.nih.gov/pmc/blobs/95da/10122093/7fe4addd48c4/210_2023_2461_Fig5_HTML.jpg
https://cdn.ncbi.nlm.nih.gov/pmc/blobs/95da/10122093/9ad41050bf53/210_2023_2461_Fig6_HTML.jpg
https://cdn.ncbi.nlm.nih.gov/pmc/blobs/95da/10122093/8e904ce62b07/210_2023_2461_Fig7_HTML.jpg
https://cdn.ncbi.nlm.nih.gov/pmc/blobs/95da/10122093/c66d3965f08b/210_2023_2461_Fig8_HTML.jpg
https://cdn.ncbi.nlm.nih.gov/pmc/blobs/95da/10122093/b5d3dd5a0293/210_2023_2461_Fig9_HTML.jpg

相似文献

1
Analysis of differential gene immune infiltration and clinical characteristics of skin cutaneous melanoma based on systems biology and drug repositioning methods to identify drug candidates for skin cutaneous melanoma.基于系统生物学和药物重定位方法分析皮肤黑色素瘤差异基因免疫浸润和临床特征,以确定皮肤黑色素瘤的药物候选物。
Naunyn Schmiedebergs Arch Pharmacol. 2023 Oct;396(10):2427-2447. doi: 10.1007/s00210-023-02461-1. Epub 2023 Apr 22.
2
The Landscape of the Tumor Microenvironment in Skin Cutaneous Melanoma Reveals a Prognostic and Immunotherapeutically Relevant Gene Signature.皮肤黑色素瘤肿瘤微环境全景揭示了一个与预后和免疫治疗相关的基因特征。
Front Cell Dev Biol. 2021 Oct 1;9:739594. doi: 10.3389/fcell.2021.739594. eCollection 2021.
3
Integrative lactylation and tumor microenvironment signature as prognostic and therapeutic biomarkers in skin cutaneous melanoma.整合的乳糖化和肿瘤微环境特征作为皮肤黑色素瘤的预后和治疗生物标志物。
J Cancer Res Clin Oncol. 2023 Dec;149(20):17897-17919. doi: 10.1007/s00432-023-05483-7. Epub 2023 Nov 13.
4
Analysis on tumor immune microenvironment and construction of a prognosis model for immune-related skin cutaneous melanoma.肿瘤免疫微环境分析及免疫相关皮肤黑色素瘤预后模型的构建。
Zhong Nan Da Xue Xue Bao Yi Xue Ban. 2023 May 28;48(5):671-681. doi: 10.11817/j.issn.1672-7347.2023.230069.
5
Based on scRNA-seq and bulk RNA-seq to establish tumor immune microenvironment-associated signature of skin melanoma and predict immunotherapy response.基于 scRNA-seq 和 bulk RNA-seq 建立皮肤黑色素瘤肿瘤免疫微环境相关特征,并预测免疫治疗反应。
Arch Dermatol Res. 2024 May 25;316(6):262. doi: 10.1007/s00403-024-03080-3.
6
System analysis based on the pyroptosis-related genes identifes GSDMD as a novel therapy target for skin cutaneous melanoma.基于细胞焦亡相关基因的系统分析鉴定 GSDMD 为皮肤黑色素瘤的一个新的治疗靶点。
J Transl Med. 2023 Nov 10;21(1):801. doi: 10.1186/s12967-023-04513-9.
7
Identification and validation of TME-related signatures to predict prognosis and response to anti-tumor therapies in skin cutaneous melanoma.鉴定和验证 TME 相关特征,以预测皮肤黑色素瘤的预后和对肿瘤治疗的反应。
Funct Integr Genomics. 2023 May 9;23(2):153. doi: 10.1007/s10142-023-01051-x.
8
Combined signature of G protein-coupled receptors and tumor microenvironment provides a prognostic and therapeutic biomarker for skin cutaneous melanoma.G 蛋白偶联受体与肿瘤微环境的联合特征为皮肤黑色素瘤提供了一种预后和治疗的生物标志物。
J Cancer Res Clin Oncol. 2023 Dec;149(20):18135-18160. doi: 10.1007/s00432-023-05486-4. Epub 2023 Nov 25.
9
Genes associated with cellular senescence favor melanoma prognosis by stimulating immune responses in tumor microenvironment.与细胞衰老相关的基因通过刺激肿瘤微环境中的免疫反应来改善黑色素瘤的预后。
Comput Biol Med. 2023 May;158:106850. doi: 10.1016/j.compbiomed.2023.106850. Epub 2023 Apr 5.
10
Aspartate beta-hydroxylase domain containing 1 as a prognostic marker associated with immune infiltration in skin cutaneous melanoma.天冬氨酸β-羟化酶结构域包含 1 作为与皮肤黑色素瘤免疫浸润相关的预后标志物。
BMC Cancer. 2023 Mar 31;23(1):292. doi: 10.1186/s12885-023-10625-8.

引用本文的文献

1
TCMNPAS: a comprehensive analysis platform integrating network formulaology and network pharmacology for exploring traditional Chinese medicine.中医网络方剂学与网络药理学综合分析平台:用于探索中医药的平台
Chin Med. 2024 Mar 22;19(1):50. doi: 10.1186/s13020-024-00924-y.

本文引用的文献

1
Integrated analysis of single-cell and bulk RNA sequencing data reveals a pan-cancer stemness signature predicting immunotherapy response.单细胞和批量 RNA 测序数据的综合分析揭示了一个泛癌干性特征,可预测免疫治疗反应。
Genome Med. 2022 Apr 29;14(1):45. doi: 10.1186/s13073-022-01050-w.
2
TISCH: a comprehensive web resource enabling interactive single-cell transcriptome visualization of tumor microenvironment.TISCH:一个全面的网络资源,可实现肿瘤微环境中交互式单细胞转录组可视化。
Nucleic Acids Res. 2021 Jan 8;49(D1):D1420-D1430. doi: 10.1093/nar/gkaa1020.
3
Salinomycin induces autophagic cell death in salinomycin-sensitive melanoma cells through inhibition of autophagic flux.
黏菌素通过抑制自噬流诱导黏菌素敏感型黑素瘤细胞发生自噬性细胞死亡。
Sci Rep. 2020 Oct 28;10(1):18515. doi: 10.1038/s41598-020-75598-1.
4
Inhibiting insulin and mTOR signaling by afatinib and crizotinib combination fosters broad cytotoxic effects in cutaneous malignant melanoma.阿法替尼和克唑替尼联合抑制胰岛素和 mTOR 信号通路可增强皮肤恶性黑色素瘤的广谱细胞毒性作用。
Cell Death Dis. 2020 Oct 20;11(10):882. doi: 10.1038/s41419-020-03097-2.
5
Cell Cycle Regulation by Berberine in Human Melanoma A375 Cells.小檗碱对人黑色素瘤 A375 细胞细胞周期的调控。
Bull Exp Biol Med. 2020 Aug;169(4):491-496. doi: 10.1007/s10517-020-04916-4. Epub 2020 Sep 11.
6
Screening novel drug candidates for Alzheimer's disease by an integrated network and transcriptome analysis.通过整合网络和转录组分析筛选阿尔茨海默病的新型药物候选物。
Bioinformatics. 2020 Nov 1;36(17):4626-4632. doi: 10.1093/bioinformatics/btaa563.
7
Identification of immune-related biomarkers associated with tumorigenesis and prognosis in cutaneous melanoma patients.皮肤黑色素瘤患者中与肿瘤发生和预后相关的免疫相关生物标志物的鉴定
Cancer Cell Int. 2020 May 25;20:195. doi: 10.1186/s12935-020-01271-2. eCollection 2020.
8
Accessing the transcriptional status of selenoproteins in skin cancer-derived cell lines.检测皮肤癌细胞系中硒蛋白的转录状态。
J Trace Elem Med Biol. 2020 Jul;60:126476. doi: 10.1016/j.jtemb.2020.126476. Epub 2020 Feb 27.
9
Tucatinib, Trastuzumab, and Capecitabine for HER2-Positive Metastatic Breast Cancer.曲妥珠单抗、曲妥珠单抗和卡培他滨治疗人表皮生长因子受体 2 阳性转移性乳腺癌。
N Engl J Med. 2020 Feb 13;382(7):597-609. doi: 10.1056/NEJMoa1914609. Epub 2019 Dec 11.
10
Regulation of PRMT5-MDM4 axis is critical in the response to CDK4/6 inhibitors in melanoma.PRMT5-MDM4 轴的调控对黑色素瘤中 CDK4/6 抑制剂的反应至关重要。
Proc Natl Acad Sci U S A. 2019 Sep 3;116(36):17990-18000. doi: 10.1073/pnas.1901323116. Epub 2019 Aug 22.