Suppr超能文献

基于生物信息学分析的非酒精性脂肪性肝病相关肝细胞癌的枢纽基因与免疫浸润鉴定。

Identification of Hub Genes and Immune Infiltration in Non-alcoholic Fatty Liver Disease -Related Hepatocellular Carcinoma by Bioinformatics Analysis.

机构信息

Department of Infectious Diseases and Hepatology, The Second Hospital of Shandong University, Jinan, Shandong, China.

出版信息

Turk J Gastroenterol. 2023 Apr;34(4):383-393. doi: 10.5152/tjg.2023.22590.

Abstract

BACKGROUND

Non-alcoholic fatty liver disease has been a significant risk factor for hepatocellular carcinoma. In the study, we aimed to identify the key genes associated with the transition from non-alcoholic fatty liver disease to hepatocellular carcinoma through bioinformatics analysis.

METHODS

The GSE164760 dataset was used for identifying differentially expressed genes. Gene Ontology and Kyoto Encyclopedia of Genes and Genomes enrichment analysis were performed to explore the potential function of the differentially expressed genes. Subsequently, the protein-protein interaction network was constructed to select hub genes, and the immune cell infiltration was analyzed. Finally, the receiver operating characteristic analysis was performed to assess the diagnostic ability of the crucial genes.

RESULTS

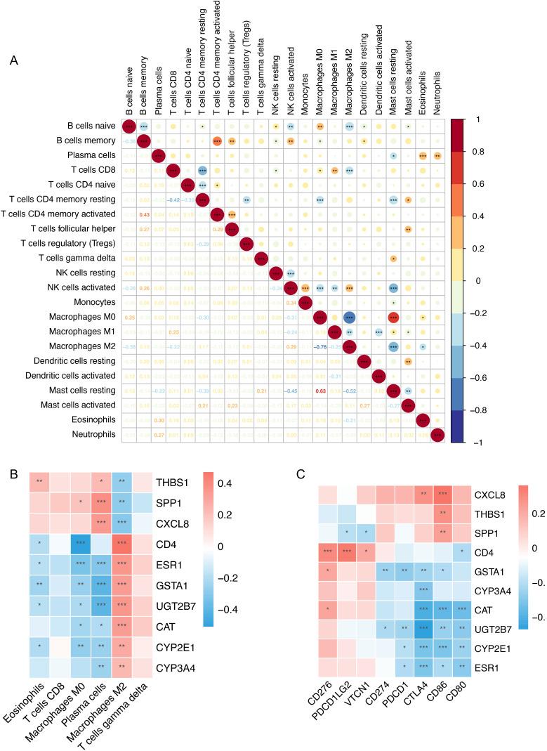
A total of 156 differentially expressed genes were identified. Gene Ontology enrichment analysis indicated that differentially expressed genes were strongly associated with cellular hormone metabolic process, response to xenobiotic stimulus, collagen-containing extracellular matrix, detoxification, and regulation of growth. In the protein-protein interaction network, ESR1, CAT, CXCL8, CD4, SPP1, CYP2E1, CYP3A4, UGT2B7, GSTA1 and THBS1 were selected as the hub genes. Immune infiltration analysis demonstrated that M0 macrophages, plasma cells, CD8+T cell and M2 macrophages were significantly changed in tumor tissues. Finally, we verified the hub gene expression and selected CD4, UGT2B7, and CYP3A4 as the potential diagnostic biomarkers.

CONCLUSION

CD4, UGT2B7, and CYP3A4 were selected as the potential diagnostic biomarkers of non-alcoholic fatty liver disease-hepatocellular carcinoma.

摘要

背景

非酒精性脂肪性肝病已成为肝细胞癌的重要危险因素。本研究旨在通过生物信息学分析鉴定与非酒精性脂肪性肝病向肝细胞癌转化相关的关键基因。

方法

使用 GSE164760 数据集鉴定差异表达基因。进行基因本体论和京都基因与基因组百科全书富集分析,以探讨差异表达基因的潜在功能。随后,构建蛋白质-蛋白质相互作用网络以选择枢纽基因,并分析免疫细胞浸润。最后,进行受试者工作特征分析以评估关键基因的诊断能力。

结果

共鉴定出 156 个差异表达基因。基因本体论富集分析表明,差异表达基因与细胞激素代谢过程、对外源刺激的反应、含胶原的细胞外基质、解毒和生长调节强烈相关。在蛋白质-蛋白质相互作用网络中,选择 ESR1、CAT、CXCL8、CD4、SPP1、CYP2E1、CYP3A4、UGT2B7、GSTA1 和 THBS1 作为枢纽基因。免疫浸润分析表明,肿瘤组织中 M0 巨噬细胞、浆细胞、CD8+T 细胞和 M2 巨噬细胞明显改变。最后,我们验证了枢纽基因的表达,并选择 CD4、UGT2B7 和 CYP3A4 作为潜在的诊断生物标志物。

结论

CD4、UGT2B7 和 CYP3A4 被选为非酒精性脂肪性肝病-肝细胞癌的潜在诊断生物标志物。

https://cdn.ncbi.nlm.nih.gov/pmc/blobs/1343/10210691/c6a46c856810/tjg-34-4-383_f001.jpg

文献AI研究员

20分钟写一篇综述,助力文献阅读效率提升50倍。

立即体验

用中文搜PubMed

大模型驱动的PubMed中文搜索引擎

马上搜索

文档翻译

学术文献翻译模型,支持多种主流文档格式。

立即体验