Suppr超能文献

原发性和转移性小肠神经内分泌肿瘤患者潜在有效的诊断生物标志物。

Potential effective diagnostic biomarker in patients with primary and metastatic small intestinal neuroendocrine tumors.

作者信息

Chen Jianxian, Meng Yiliang, Huang Xiaojuan, Liao Xuegan, Tang Xiaochun, Xu Yuanchao, Li Jie

机构信息

Department of Oncology, The People's Hospital of Baise, Baise, Guangxi, China.

出版信息

Front Genet. 2023 Apr 7;14:1110396. doi: 10.3389/fgene.2023.1110396. eCollection 2023.

Abstract

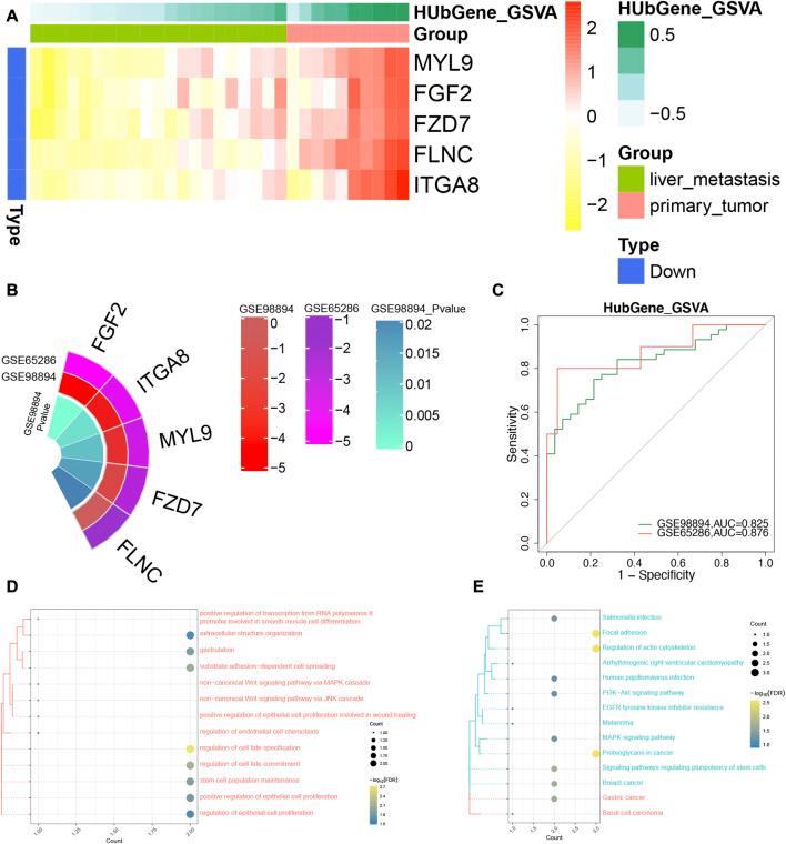
Small intestinal neuroendocrine tumors (SI-NETs) are the most common malignant tumors of the small intestine, with many patients presenting with metastases and their incidence increasing. We aimed to find effective diagnostic biomarkers for patients with primary and metastatic SI-NETs that could be applied for clinical diagnosis. We downloaded GSE65286 (training set) and GSE98894 (test set) from the GEO database and performed differential gene expression analysis to obtain differentially expressed genes (DEGs) and differentially expressed long non-coding RNAs (DElncRNAs). The functions and pathways involved in these genes were further explored by Gene Ontology (GO) and Kyoto Encyclopedia of Genes and Genomes (KEGG) enrichment analyses. In addition, a global regulatory network involving dysregulated genes in SI-NETs was constructed based on RNAInter and TRRUST v2 databases, and the diagnostic power of hub genes was identified by receiver operating characteristic curve (ROC). A total of 2,969 DEGs and DElncRNAs were obtained in the training set. Enrichment analysis revealed that biological processes (BPs) and KEGG pathways were mainly associated with cancer. Based on gene set enrichment analysis (GSEA), we obtained five BPs (cytokinesis, iron ion homeostasis, mucopolysaccharide metabolic process, platelet degranulation and triglyceride metabolic process) and one KEGG pathway (ppar signaling pathway). In addition, the core set of dysregulated genes obtained included MYL9, ITGV8, FGF2, FZD7, and FLNC. The hub genes were upregulated in patients with primary SI-NETs compared to patients with metastatic SI-NETs, which is consistent with the training set. Significantly, the results of ROC analysis showed that the diagnostic power of the hub genes was strong in both the training and test sets. In summary, we constructed a global regulatory network in SI-NETs. In addition, we obtained the hub genes including MYL9, ITGV8, FGF2, FZD7, and FLNC, which may be useful for the diagnosis of patients with primary and metastatic SI-NETs.

摘要

小肠神经内分泌肿瘤(SI-NETs)是小肠最常见的恶性肿瘤,许多患者会出现转移,且其发病率呈上升趋势。我们旨在寻找可用于原发性和转移性SI-NETs患者临床诊断的有效诊断生物标志物。我们从基因表达综合数据库(GEO数据库)下载了GSE65286(训练集)和GSE98894(测试集),并进行差异基因表达分析以获得差异表达基因(DEGs)和差异表达长链非编码RNA(DElncRNAs)。通过基因本体论(GO)和京都基因与基因组百科全书(KEGG)富集分析进一步探究这些基因所涉及的功能和通路。此外,基于RNAInter和TRRUST v2数据库构建了一个涉及SI-NETs中失调基因的全局调控网络,并通过受试者工作特征曲线(ROC)确定了枢纽基因的诊断能力。在训练集中共获得2969个DEGs和DElncRNAs。富集分析显示,生物学过程(BPs)和KEGG通路主要与癌症相关。基于基因集富集分析(GSEA),我们获得了五个生物学过程(胞质分裂、铁离子稳态、黏多糖代谢过程、血小板脱颗粒和甘油三酯代谢过程)和一条KEGG通路(过氧化物酶体增殖物激活受体信号通路)。此外,获得的失调基因核心集包括MYL9、ITGV8、FGF2、FZD7和FLNC。与转移性SI-NETs患者相比,原发性SI-NETs患者的枢纽基因上调,这与训练集一致。值得注意的是,ROC分析结果表明,枢纽基因在训练集和测试集中均具有较强的诊断能力。总之,我们构建了SI-NETs的全局调控网络。此外,我们获得了包括MYL9、ITGV8、FGF2、FZD7和FLNC在内的枢纽基因,这些基因可能有助于原发性和转移性SI-NETs患者的诊断。

https://cdn.ncbi.nlm.nih.gov/pmc/blobs/b5b6/10119396/1cd05b12ba7d/fgene-14-1110396-g001.jpg

文献AI研究员

20分钟写一篇综述,助力文献阅读效率提升50倍。

立即体验

用中文搜PubMed

大模型驱动的PubMed中文搜索引擎

马上搜索

文档翻译

学术文献翻译模型,支持多种主流文档格式。

立即体验