• 文献检索
  • 文档翻译
  • 深度研究
  • 学术资讯
  • Suppr Zotero 插件Zotero 插件
  • 邀请有礼
  • 套餐&价格
  • 历史记录
应用&插件
Suppr Zotero 插件Zotero 插件浏览器插件Mac 客户端Windows 客户端微信小程序
定价
高级版会员购买积分包购买API积分包
服务
文献检索文档翻译深度研究API 文档MCP 服务
关于我们
关于 Suppr公司介绍联系我们用户协议隐私条款
关注我们

Suppr 超能文献

核心技术专利:CN118964589B侵权必究
粤ICP备2023148730 号-1Suppr @ 2026

文献检索

告别复杂PubMed语法,用中文像聊天一样搜索,搜遍4000万医学文献。AI智能推荐,让科研检索更轻松。

立即免费搜索

文件翻译

保留排版,准确专业,支持PDF/Word/PPT等文件格式,支持 12+语言互译。

免费翻译文档

深度研究

AI帮你快速写综述,25分钟生成高质量综述,智能提取关键信息,辅助科研写作。

立即免费体验

Hif-1α/Slit2 介导旁路移植术后再狭窄中的血管平滑肌细胞表型变化。

Hif-1α/Slit2 Mediates Vascular Smooth Muscle Cell Phenotypic Changes in Restenosis of Bypass Grafts.

机构信息

Department of Vascular Surgery, The Second Affiliated Hospital, Zhejiang University School of Medicine, Hangzhou, Zhejiang, 310009, China.

Department of Cardiovascular Medicine, Ruijin Hospital, Shanghai Jiaotong University School of Medicine, Shanghai, 200025, China.

出版信息

J Cardiovasc Transl Res. 2023 Oct;16(5):1021-1031. doi: 10.1007/s12265-023-10384-8. Epub 2023 Apr 25.

DOI:10.1007/s12265-023-10384-8
PMID:37097589
原文链接:https://pmc.ncbi.nlm.nih.gov/articles/PMC10615989/
Abstract

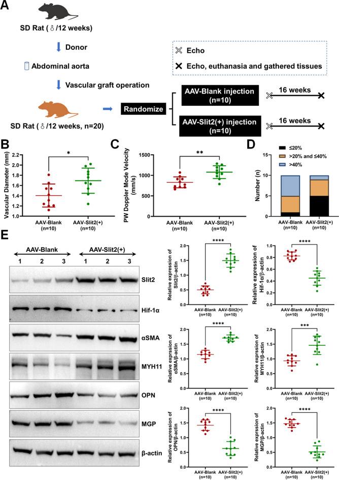
Vascular smooth muscle cells (VSMCs) are involved in restenosis of bypass grafts and cause artery graft occlusion. This study aimed to explore the role of Slit2 in phenotypic switching of VSMCs and its effect on restenosis of vascular conduits. An animal model of vascular graft restenosis (VGR) was produced in SD rats and assessed by echocardiography. The expression of Slit2 and Hif-1α was measured in vivo and in vitro. After Slit2 overexpression, the migration and proliferation of VSMCs were detected in vitro, and the restenosis rates and phenotype of VSMCs were tested in vivo. The arteries of the VGR model presented significant stenosis, and Slit2 was decreased in VSMCs of the VGR model. In vitro, Slit2 overexpression inhibited the migration and proliferation of VSMCs, but Slit2 knockdown promoted migration and proliferation. Hypoxia induced Hif-1α but reduced Slit2, and Hif-1α negatively regulated Slit2 expression. Moreover, Slit2 overexpression weakened the rate of VGR and maintained the patency of artery bypass grafts, which suppressed the phenotypic switching of VSMCs. Slit2 inhibited the synthetic phenotype transformation to inhibit the migration and proliferation of VSMCs and delayed the VGR via Hif-1α.

摘要

血管平滑肌细胞(VSMCs)参与旁路移植物再狭窄并导致动脉移植物闭塞。本研究旨在探讨 Slit2 在 VSMCs 表型转化中的作用及其对血管移植物再狭窄的影响。通过超声心动图在 SD 大鼠中产生血管移植物再狭窄(VGR)动物模型,并进行评估。在体内和体外测量 Slit2 和 Hif-1α 的表达。Slit2 过表达后,检测体外 VSMCs 的迁移和增殖,以及体内 VSMCs 的再狭窄率和表型。VGR 模型的动脉出现明显狭窄,VGR 模型中 VSMCs 的 Slit2 减少。体外,Slit2 过表达抑制 VSMCs 的迁移和增殖,但 Slit2 敲低促进迁移和增殖。缺氧诱导 Hif-1α 但降低 Slit2,Hif-1α 负调控 Slit2 表达。此外,Slit2 过表达减弱了 VGR 的速率并维持了旁路移植物的通畅,从而抑制了 VSMCs 的表型转换。Slit2 通过 Hif-1α 抑制合成表型转化,抑制 VSMCs 的迁移和增殖,从而延缓 VGR。

https://cdn.ncbi.nlm.nih.gov/pmc/blobs/ebe9/10615989/4601882c8397/12265_2023_10384_Fig5_HTML.jpg
https://cdn.ncbi.nlm.nih.gov/pmc/blobs/ebe9/10615989/bae2cc01f415/12265_2023_10384_Fig1_HTML.jpg
https://cdn.ncbi.nlm.nih.gov/pmc/blobs/ebe9/10615989/628cd86b4172/12265_2023_10384_Fig2_HTML.jpg
https://cdn.ncbi.nlm.nih.gov/pmc/blobs/ebe9/10615989/2ba7934c4ebc/12265_2023_10384_Fig3_HTML.jpg
https://cdn.ncbi.nlm.nih.gov/pmc/blobs/ebe9/10615989/9e2f97391450/12265_2023_10384_Fig4_HTML.jpg
https://cdn.ncbi.nlm.nih.gov/pmc/blobs/ebe9/10615989/4601882c8397/12265_2023_10384_Fig5_HTML.jpg
https://cdn.ncbi.nlm.nih.gov/pmc/blobs/ebe9/10615989/bae2cc01f415/12265_2023_10384_Fig1_HTML.jpg
https://cdn.ncbi.nlm.nih.gov/pmc/blobs/ebe9/10615989/628cd86b4172/12265_2023_10384_Fig2_HTML.jpg
https://cdn.ncbi.nlm.nih.gov/pmc/blobs/ebe9/10615989/2ba7934c4ebc/12265_2023_10384_Fig3_HTML.jpg
https://cdn.ncbi.nlm.nih.gov/pmc/blobs/ebe9/10615989/9e2f97391450/12265_2023_10384_Fig4_HTML.jpg
https://cdn.ncbi.nlm.nih.gov/pmc/blobs/ebe9/10615989/4601882c8397/12265_2023_10384_Fig5_HTML.jpg

相似文献

1
Hif-1α/Slit2 Mediates Vascular Smooth Muscle Cell Phenotypic Changes in Restenosis of Bypass Grafts.Hif-1α/Slit2 介导旁路移植术后再狭窄中的血管平滑肌细胞表型变化。
J Cardiovasc Transl Res. 2023 Oct;16(5):1021-1031. doi: 10.1007/s12265-023-10384-8. Epub 2023 Apr 25.
2
miR-18a-5p Promotes Proliferation and Migration of Vascular Smooth Muscle Cells by Activating the AKT/Extracellular Regulated Protein Kinases (ERK) Signaling Pathway.miR-18a-5p 通过激活 AKT/细胞外调节蛋白激酶(ERK)信号通路促进血管平滑肌细胞的增殖和迁移。
Med Sci Monit. 2020 May 27;26:e924625. doi: 10.12659/MSM.924625.
3
Nkx2-3 induces autophagy inhibiting proliferation and migration of vascular smooth muscle cells via AMPK/mTOR signaling pathway.Nkx2-3 通过 AMPK/mTOR 信号通路诱导自噬,抑制血管平滑肌细胞的增殖和迁移。
J Cell Physiol. 2021 Nov;236(11):7342-7355. doi: 10.1002/jcp.30400. Epub 2021 Apr 30.
4
l-Theanine attenuates neointimal hyperplasia via suppression of vascular smooth muscle cell phenotypic modulation.l-茶氨酸通过抑制血管平滑肌细胞表型调节来减轻内膜增生。
J Nutr Biochem. 2020 Aug;82:108398. doi: 10.1016/j.jnutbio.2020.108398. Epub 2020 Apr 8.
5
Targeting AGGF1 (angiogenic factor with G patch and FHA domains 1) for Blocking Neointimal Formation After Vascular Injury.靶向AGGF1(含G结构域和FHA结构域的血管生成因子1)以阻断血管损伤后的新生内膜形成。
J Am Heart Assoc. 2017 Jun 25;6(6):e005889. doi: 10.1161/JAHA.117.005889.
6
miRNA‑92a inhibits vascular smooth muscle cell phenotypic modulation and may help prevent in‑stent restenosis.miRNA-92a 抑制血管平滑肌细胞表型调节,可能有助于预防支架内再狭窄。
Mol Med Rep. 2023 Feb;27(2). doi: 10.3892/mmr.2023.12927. Epub 2023 Jan 5.
7
Down-regulation of miR-23b induces phenotypic switching of vascular smooth muscle cells in vitro and in vivo.miR-23b 的下调可诱导血管平滑肌细胞体外和体内表型转换。
Cardiovasc Res. 2015 Sep 1;107(4):522-33. doi: 10.1093/cvr/cvv141. Epub 2015 May 20.
8
Extracellular signal-regulated kinase inhibition prevents venous adaptive remodeling via regulation of Eph-B4.细胞外信号调节激酶抑制通过调节 Eph-B4 防止静脉适应性重构。
Vascular. 2022 Feb;30(1):120-129. doi: 10.1177/1708538121999854. Epub 2021 Mar 11.
9
Hypoxia stimulates the expression of macrophage migration inhibitory factor in human vascular smooth muscle cells via HIF-1alpha dependent pathway.缺氧通过HIF-1α依赖性途径刺激人血管平滑肌细胞中巨噬细胞迁移抑制因子的表达。
BMC Cell Biol. 2010 Aug 20;11:66. doi: 10.1186/1471-2121-11-66.
10
Elevated c-fos expression is correlated with phenotypic switching of human vascular smooth muscle cells derived from lower limb venous varicosities.c-fos 表达升高与下肢静脉静脉曲张衍生的人血管平滑肌细胞表型转换相关。
J Vasc Surg Venous Lymphat Disord. 2021 Jan;9(1):242-251. doi: 10.1016/j.jvsv.2020.03.019. Epub 2020 Apr 28.

引用本文的文献

1
The chemorepellent, SLIT2, bolsters innate immunity against .趋化抑制剂 SLIT2 增强了对 的先天免疫。
Elife. 2023 Sep 29;12:e87392. doi: 10.7554/eLife.87392.

本文引用的文献

1
Elastin, arterial mechanics, and stenosis.弹性蛋白、动脉力学与狭窄。
Am J Physiol Cell Physiol. 2022 May 1;322(5):C875-C886. doi: 10.1152/ajpcell.00448.2021. Epub 2022 Feb 23.
2
Diabetes Mellitus Promotes Smooth Muscle Cell Proliferation in Mouse Ureteral Tissue through the P-ERK/P-JNK/VEGF/PKC Signaling Pathway.糖尿病通过P-ERK/P-JNK/VEGF/PKC信号通路促进小鼠输尿管组织中平滑肌细胞增殖。
Medicina (Kaunas). 2021 Jun 1;57(6):560. doi: 10.3390/medicina57060560.
3
Inhibition of miR-200b-3p alleviates hypoxia-ischemic brain damage via targeting Slit2 in neonatal rats.
抑制 miR-200b-3p 通过靶向 Slit2 减轻新生大鼠缺氧缺血性脑损伤。
Biochem Biophys Res Commun. 2020 Mar 19;523(4):931-938. doi: 10.1016/j.bbrc.2020.01.029. Epub 2020 Jan 18.
4
Smooth muscle cell fate and plasticity in atherosclerosis.动脉粥样硬化中的平滑肌细胞命运和可塑性。
Cardiovasc Res. 2018 Mar 15;114(4):540-550. doi: 10.1093/cvr/cvy022.
5
Role of smooth muscle cells in coronary artery bypass grafting failure.平滑肌细胞在冠状动脉旁路移植术失败中的作用。
Cardiovasc Res. 2018 Mar 15;114(4):601-610. doi: 10.1093/cvr/cvy021.
6
Mechanisms, Consequences, and Prevention of Coronary Graft Failure.冠状动脉移植失败的机制、后果与预防。
Circulation. 2017 Oct 31;136(18):1749-1764. doi: 10.1161/CIRCULATIONAHA.117.027597.
7
Expression, clinical significance and mechanism of Slit2 in papillary thyroid cancer.Slit2在甲状腺乳头状癌中的表达、临床意义及机制
Int J Oncol. 2016 May;48(5):2055-62. doi: 10.3892/ijo.2016.3412. Epub 2016 Mar 2.
8
The front and rear of collective cell migration.群体细胞迁移的前后。
Nat Rev Mol Cell Biol. 2016 Feb;17(2):97-109. doi: 10.1038/nrm.2015.14. Epub 2016 Jan 4.
9
Hypoxia Differentially Regulates Arterial and Venous Smooth Muscle Cell Migration.缺氧对动脉和静脉平滑肌细胞迁移的调控存在差异。
PLoS One. 2015 Sep 18;10(9):e0138587. doi: 10.1371/journal.pone.0138587. eCollection 2015.
10
Slit2-Robo signaling in inflammation and kidney injury.Slit2-Robo信号通路在炎症和肾损伤中的作用
Pediatr Nephrol. 2015 Apr;30(4):561-6. doi: 10.1007/s00467-014-2825-4. Epub 2014 Apr 29.