Department of Cell, Developmental & Cancer Biology, Knight Cancer Institute, 2720 S Moody Avenue, Oregon Health & Science University, Portland, OR, 97201, USA.
Department of Radiation Medicine, Knight Cancer Institute, 2720 S Moody Avenue, Oregon Health & Science University, Portland, OR, 97201, USA.
Cell Death Dis. 2023 Apr 26;14(4):294. doi: 10.1038/s41419-023-05821-0.
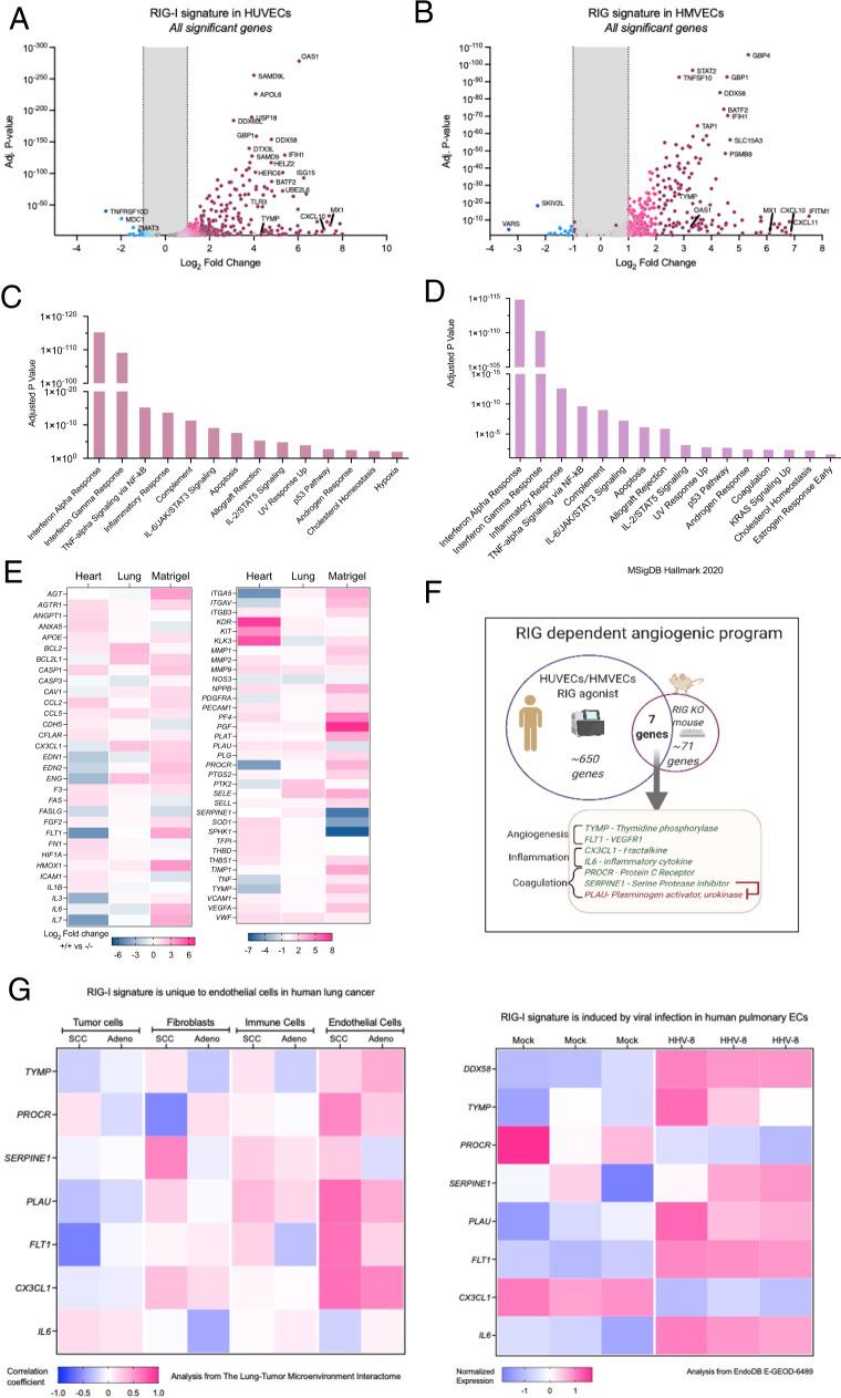
Activation of nucleic acid sensors in endothelial cells (ECs) has been shown to drive inflammation across pathologies including cancer, atherosclerosis and obesity. We previously showed that enhancing cytosolic DNA sensing by inhibiting three prime exonuclease 1 (TREX1) in ECs led to EC dysfunction and impaired angiogenesis. Here we show that activation of a cytosolic RNA sensor, Retinoic acid Induced Gene 1 (RIG-I) diminishes EC survival, angiogenesis and triggers tissue specific gene expression programs. We discovered a RIG-I dependent 7 gene signature that affects angiogenesis, inflammation and coagulation. Among these, we identified the thymidine phosphorylase TYMP as a key mediator of RIG-I induced EC dysfunction via its regulation of a subset of interferon stimulated genes. Our RIG-I induced gene signature was also conserved in the context of human diseases - in lung cancer vasculature and herpesvirus infection of lung endothelial cells. Pharmacological or genetic inhibition of TYMP rescues RIG-I induced EC death, migration arrest and restores sprouting angiogenesis. Interestingly, using RNAseq we identified a gene expression program that was RIG-I induced but TYMP dependent. Analysis of this dataset indicated that IRF1 and IRF8 dependent transcription is diminished in RIG-I activated cells when TYMP is inhibited. Functional RNAi screen of our TYMP dependent EC genes, we found that a group of 5 genes - Flot1, Ccl5, Vars2, Samd9l and Ube2l6 are critical for endothelial cell death mediated by RIG-I activation. Our observations identify mechanisms by which RIG-I drives EC dysfunction and define pathways that can be pharmacologically targeted to ameliorate RIG-I induced vascular inflammation.
核酸传感器在血管内皮细胞(ECs)中的激活已被证明可驱动包括癌症、动脉粥样硬化和肥胖症在内的多种病理学中的炎症。我们之前曾表明,通过抑制 ECs 中的 3'端外切酶 1(TREX1)增强细胞质 DNA 感应会导致 EC 功能障碍和血管生成受损。在这里,我们表明细胞质 RNA 传感器视黄酸诱导基因 1(RIG-I)的激活会减少 EC 的存活、血管生成并引发组织特异性基因表达程序。我们发现了一个依赖 RIG-I 的 7 个基因特征,该特征影响血管生成、炎症和凝血。在这些基因中,我们鉴定出胸苷磷酸化酶 TYMP 是 RIG-I 诱导的 EC 功能障碍的关键介质,通过其对干扰素刺激基因子集的调节。我们的 RIG-I 诱导基因特征在人类疾病的背景下也得到了保守——在肺癌血管和肺内皮细胞的疱疹病毒感染中。TYMP 的药理学或遗传抑制可挽救 RIG-I 诱导的 EC 死亡、迁移阻滞并恢复发芽血管生成。有趣的是,我们通过 RNAseq 鉴定出一个 RIG-I 诱导但 TYMP 依赖的基因表达程序。对该数据集的分析表明,当 TYMP 被抑制时,RIG-I 激活细胞中的 IRF1 和 IRF8 依赖性转录减少。对我们的 TYMP 依赖 EC 基因进行功能性 RNAi 筛选,我们发现一组 5 个基因——Flot1、Ccl5、Vars2、Samd9l 和 Ube2l6 对于由 RIG-I 激活介导的内皮细胞死亡至关重要。我们的观察结果确定了 RIG-I 驱动 EC 功能障碍的机制,并定义了可通过药理学靶向来改善 RIG-I 诱导的血管炎症的途径。