Suppr超能文献

环磷酸植物鞘氨醇-1-磷酸预处理的间充质干细胞改善小鼠脂多糖诱导的急性肺损伤

Cyclic Phytosphingosine-1-Phosphate Primed Mesenchymal Stem Cells Ameliorate LPS-Induced Acute Lung Injury in Mice.

作者信息

Park Youngheon, Jang Jimin, Lee Jooyeon, Baek Hyosin, Park Jaehyun, Cha Sang-Ryul, Lee Se Bi, Na Sunghun, Kwon Jae-Woo, Hong Seok-Ho, Yang Se-Ran

机构信息

Department of Thoracic and Cardiovascular Surgery, School of Medicine, Kangwon National University, Chuncheon, Korea.

Department of Obstetrics and Gynecology, School of Medicine, Kangwon National University, Chuncheon, Korea.

出版信息

Int J Stem Cells. 2023 May 30;16(2):191-201. doi: 10.15283/ijsc23001. Epub 2023 Apr 30.

Abstract

BACKGROUND AND OBJECTIVES

O-cyclic phytosphingosine-1-phosphate (cP1P) is a synthetic chemical and has a structure like sphingosine-1-phosphate (S1P). S1P is known to promote cell migration, invasion, proliferation, and anti-apoptosis through hippocampal signals. However, S1P mediated cellular-, molecular mechanism is still remained in the lung. Acute lung injury (ALI) and its severe form acute respiratory distress syndrome (ARDS) are characterized by excessive immune response, increased vascular permeability, alveolar-peritoneal barrier collapse, and edema. In this study, we determined whether cP1P primed human dermal derived mesenchymal stem cells (hdMSCs) ameliorate lung injury and its therapeutic pathway in ALI mice.

METHODS AND RESULTS

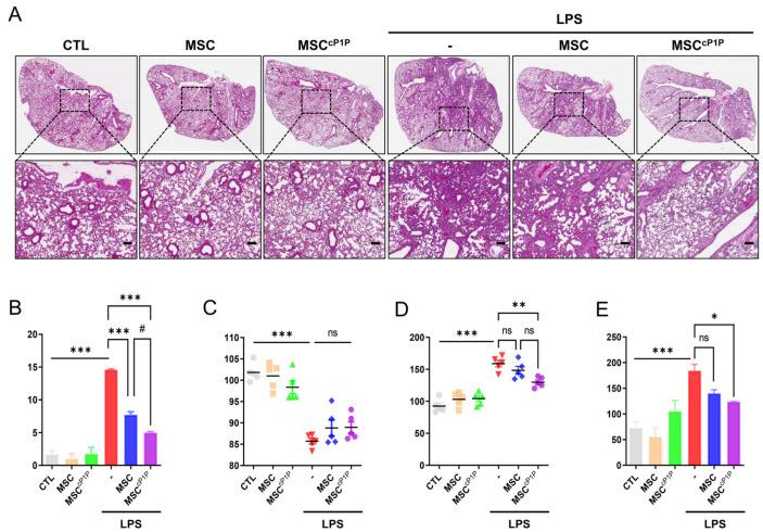
cP1P treatment significantly stimulated MSC migration and invasion ability. In cytokine array, secretion of vascular-related factors was increased in cP1P primed hdMSCs (hdMSC), and cP1P treatment induced inhibition of Lats while increased phosphorylation of Yap. We next determined whether hdMSC reduce inflammatory response in LPS exposed mice. hdMSC further decreased infiltration of macrophage and neutrophil, and release of TNF-α, IL-1β, and IL-6 were reduced rather than naïve hdMSC treatment. In addition, phosphorylation of STAT1 and expression of iNOS were significantly decreased in the lungs of MSC treated mice.

CONCLUSIONS

Taken together, these data suggest that cP1P treatment enhances hdMSC migration in regulation of Hippo signaling and MSC provide a therapeutic potential for ALI/ARDS treatment.

摘要

背景与目的

O-环磷酸植物鞘氨醇-1-磷酸(cP1P)是一种合成化学物质,其结构与鞘氨醇-1-磷酸(S1P)相似。已知S1P通过海马信号促进细胞迁移、侵袭、增殖和抗凋亡。然而,S1P介导的细胞和分子机制在肺部仍不清楚。急性肺损伤(ALI)及其严重形式急性呼吸窘迫综合征(ARDS)的特征是过度免疫反应、血管通透性增加、肺泡-腹膜屏障破坏和水肿。在本研究中,我们确定cP1P预处理的人皮肤来源间充质干细胞(hdMSCs)是否能改善ALI小鼠的肺损伤及其治疗途径。

方法与结果

cP1P处理显著刺激了间充质干细胞的迁移和侵袭能力。在细胞因子阵列中,cP1P预处理的hdMSCs(hdMSC)中血管相关因子的分泌增加,cP1P处理诱导Lats抑制,同时Yap磷酸化增加。接下来,我们确定hdMSC是否能降低脂多糖暴露小鼠的炎症反应。与单纯hdMSC处理相比,hdMSC进一步减少了巨噬细胞和中性粒细胞的浸润,并降低了TNF-α、IL-1β和IL-6的释放。此外,在接受MSC治疗的小鼠肺中,STAT1的磷酸化和iNOS的表达显著降低。

结论

综上所述,这些数据表明,cP1P处理可增强hdMSC在Hippo信号调节中的迁移能力,且MSC为ALI/ARDS治疗提供了潜在的治疗价值。

https://cdn.ncbi.nlm.nih.gov/pmc/blobs/c0c3/10226865/a194466cd438/ijsc-16-2-191-f1.jpg

文献AI研究员

20分钟写一篇综述,助力文献阅读效率提升50倍。

立即体验

用中文搜PubMed

大模型驱动的PubMed中文搜索引擎

马上搜索

文档翻译

学术文献翻译模型,支持多种主流文档格式。

立即体验