Suppr超能文献

通过结合小波和基于相关的信号改进来提高近红外光谱数据中的运动伪影校正。

Improved Motion Artifact Correction in fNIRS Data by Combining Wavelet and Correlation-Based Signal Improvement.

机构信息

Applied Neurocognitive Psychology Lab, Carl von Ossietzky Universität Oldenburg, D-26129 Oldenburg, Germany.

Department of Biomedical Engineering, University of Technology-Iraq, Baghdad 10066, Iraq.

出版信息

Sensors (Basel). 2023 Apr 14;23(8):3979. doi: 10.3390/s23083979.

Abstract

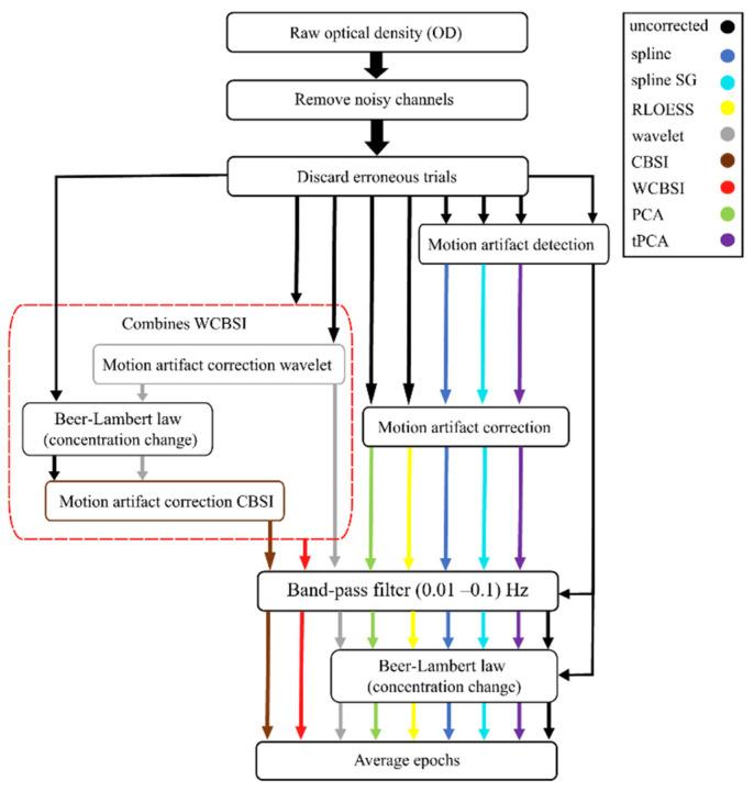
Functional near-infrared spectroscopy (fNIRS) is an optical non-invasive neuroimaging technique that allows participants to move relatively freely. However, head movements frequently cause optode movements relative to the head, leading to motion artifacts (MA) in the measured signal. Here, we propose an improved algorithmic approach for MA correction that combines wavelet and correlation-based signal improvement (WCBSI). We compare its MA correction accuracy to multiple established correction approaches (spline interpolation, spline-Savitzky-Golay filter, principal component analysis, targeted principal component analysis, robust locally weighted regression smoothing filter, wavelet filter, and correlation-based signal improvement) on real data. Therefore, we measured brain activity in 20 participants performing a hand-tapping task and simultaneously moving their head to produce MAs at different levels of severity. In order to obtain a "ground truth" brain activation, we added a condition in which only the tapping task was performed. We compared the MA correction performance among the algorithms on four predefined metrics (R, , , and Δ) and ranked the performances. The suggested WCBSI algorithm was the only one exceeding average performance ( < 0.001), and it had the highest probability to be the best ranked algorithm (78.8% probability). Together, our results indicate that among all algorithms tested, our suggested WCBSI approach performed consistently favorably across all measures.

摘要

功能近红外光谱(fNIRS)是一种光学非侵入式神经影像学技术,允许参与者相对自由地移动。然而,头部运动会导致探头相对于头部发生相对运动,从而在测量信号中产生运动伪影(MA)。在这里,我们提出了一种基于小波和相关信号改进(WCBSI)的改进算法方法,用于 MA 校正。我们将其 MA 校正准确性与多种已建立的校正方法(样条插值、样条-Savitzky-Golay 滤波器、主成分分析、目标主成分分析、稳健局部加权回归平滑滤波器、小波滤波器和基于相关的信号改进)在真实数据上进行了比较。因此,我们在 20 名参与者中测量了大脑活动,这些参与者在执行手部敲击任务的同时移动头部,以产生不同严重程度的 MA。为了获得“真实”的大脑激活,我们添加了仅执行敲击任务的条件。我们在四个预定义指标(R、、和Δ)上比较了算法之间的 MA 校正性能,并对性能进行了排名。建议的 WCBSI 算法是唯一一种表现优于平均水平(<0.001)的算法,并且它是表现最好的算法(78.8%的概率)的可能性最高。总的来说,我们的结果表明,在所测试的所有算法中,我们提出的 WCBSI 方法在所有测量指标上都表现一致。

https://cdn.ncbi.nlm.nih.gov/pmc/blobs/ed1a/10146128/1c7dd24ab6ca/sensors-23-03979-g001.jpg

文献AI研究员

20分钟写一篇综述,助力文献阅读效率提升50倍。

立即体验

用中文搜PubMed

大模型驱动的PubMed中文搜索引擎

马上搜索

文档翻译

学术文献翻译模型,支持多种主流文档格式。

立即体验