Suppr超能文献

蜂毒素衍生肽-药物偶联物 M-DM1 通过靶向 M2 肿瘤相关巨噬细胞抑制黑色素瘤的肿瘤进展并诱导效应细胞浸润。

Melittin derived peptide-drug conjugate, M-DM1, inhibits tumor progression and induces effector cell infiltration in melanoma by targeting M2 tumor-associated macrophages.

机构信息

Department of Physiology, College of Korean Medicine, Kyung Hee University, Seoul, Republic of Korea.

Twinpig Biolab Inc. Research & Development Center, Seoul, Republic of Korea.

出版信息

Front Immunol. 2023 Apr 14;14:1178776. doi: 10.3389/fimmu.2023.1178776. eCollection 2023.

Abstract

BACKGROUND

Melanoma has the highest mortality rate among all the types of skin cancer. In melanoma, M2-like tumor-associated macrophages (TAMs) are associated with the invasiveness of tumor cells and a poor prognosis. Hence, the depletion or reduction of M2-TAMs is a therapeutic strategy for the inhibition of tumor progression. The aim of this study was to evaluate the therapeutic effects of M-DM1, which is a conjugation of melittin (M), as a carrier for M2-like TAMs, and mertansine (DM1), as a payload to induce apoptosis of TAMs, in a mouse model of melanoma.

METHODS

Melittin and DM1 were conjugated and examined for the characterization of M-DM1 by high-performance liquid chromatography and electrospray ionization mass spectrometry. Synthesized M-DM1 were examined for cytotoxic effects. For the study, we engrafted murine B16-F10 into right flank of C57BL/6 female mice and administered an array of treatments (PBS, M, DM1, or M-DM1 (20 nmol/kg)). Subsequently, the tumor growth and survival rates were analyzed, as well as examining the phenotypes of tumor-infiltrating leukocytes and expression profiles.

RESULTS

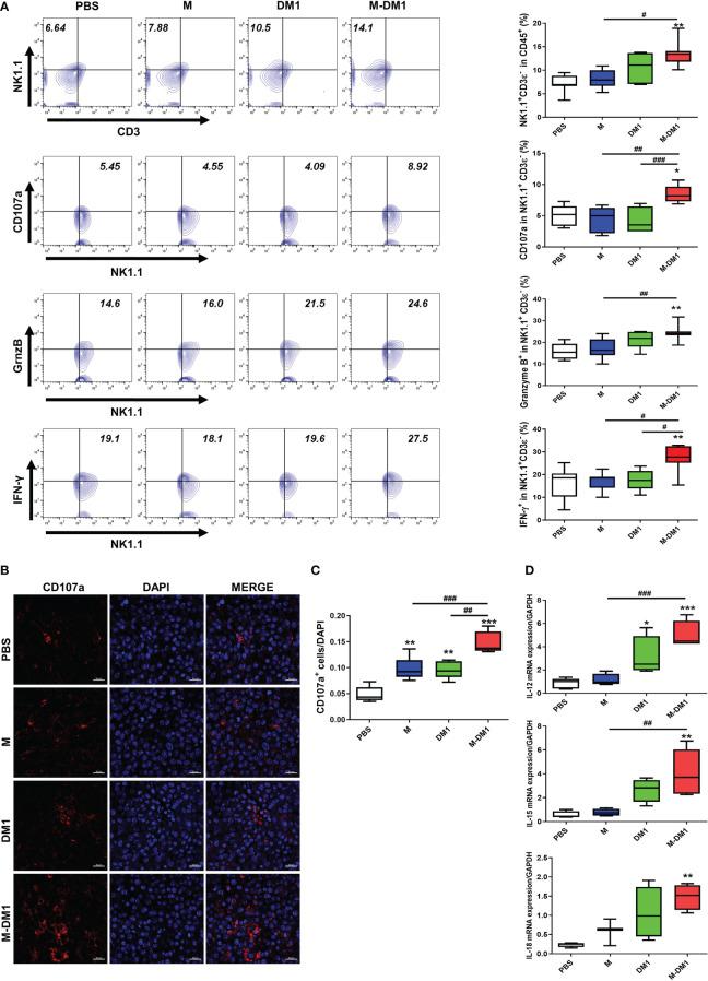
M-DM1 was found to specifically reduce M2-like TAMs in melanoma, which potentially leads to the suppression of tumor growth, migration, and invasion. In addition, we also found that M-DM1 improved the survival rates in a mouse model of melanoma compared to M or DM1 treatment alone. Flow cytometric analysis revealed that M-DM1 enhanced the infiltration of CD8+ cytotoxic T cells and natural killer cells (NK cells) in the tumor microenvironment.

CONCLUSION

Taken together, our findings highlight that M-DM1 is a prospective agent with enhanced anti-tumor effects.

摘要

背景

黑色素瘤是所有皮肤癌中死亡率最高的一种。在黑色素瘤中,M2 样肿瘤相关巨噬细胞(TAMs)与肿瘤细胞的侵袭性和预后不良有关。因此,耗尽或减少 M2-TAMs 是抑制肿瘤进展的一种治疗策略。本研究旨在评估 M-DM1 的治疗效果,M-DM1 是一种由蜂毒素(M)作为载体与 M2 样 TAMs 结合,以及美登素(DM1)作为有效载荷诱导 TAMs 凋亡的缀合物,在黑色素瘤小鼠模型中。

方法

通过高效液相色谱和电喷雾电离质谱对蜂毒素和 DM1 进行缀合,并对 M-DM1 的特性进行了检测。合成的 M-DM1 进行了细胞毒性检测。在这项研究中,我们将鼠 B16-F10 细胞植入 C57BL/6 雌性小鼠的右肋,并给予一系列治疗(PBS、M、DM1 或 M-DM1(20 nmol/kg))。随后分析肿瘤生长和存活率,并检测肿瘤浸润白细胞的表型和表达谱。

结果

M-DM1 被发现能特异性地减少黑色素瘤中的 M2 样 TAMs,这可能导致肿瘤生长、迁移和侵袭的抑制。此外,我们还发现与 M 或 DM1 单独治疗相比,M-DM1 提高了黑色素瘤小鼠模型的存活率。流式细胞术分析显示,M-DM1 增强了肿瘤微环境中 CD8+细胞毒性 T 细胞和自然杀伤细胞(NK 细胞)的浸润。

结论

综上所述,我们的研究结果表明,M-DM1 是一种具有增强抗肿瘤作用的潜在药物。

https://cdn.ncbi.nlm.nih.gov/pmc/blobs/1c8b/10140360/1ead04244a9e/fimmu-14-1178776-g001.jpg

文献AI研究员

20分钟写一篇综述,助力文献阅读效率提升50倍。

立即体验

用中文搜PubMed

大模型驱动的PubMed中文搜索引擎

马上搜索

文档翻译

学术文献翻译模型,支持多种主流文档格式。

立即体验