• 文献检索
  • 文档翻译
  • 深度研究
  • 学术资讯
  • Suppr Zotero 插件Zotero 插件
  • 邀请有礼
  • 套餐&价格
  • 历史记录
应用&插件
Suppr Zotero 插件Zotero 插件浏览器插件Mac 客户端Windows 客户端微信小程序
定价
高级版会员购买积分包购买API积分包
服务
文献检索文档翻译深度研究API 文档MCP 服务
关于我们
关于 Suppr公司介绍联系我们用户协议隐私条款
关注我们

Suppr 超能文献

核心技术专利:CN118964589B侵权必究
粤ICP备2023148730 号-1Suppr @ 2026

文献检索

告别复杂PubMed语法,用中文像聊天一样搜索,搜遍4000万医学文献。AI智能推荐,让科研检索更轻松。

立即免费搜索

文件翻译

保留排版,准确专业,支持PDF/Word/PPT等文件格式,支持 12+语言互译。

免费翻译文档

深度研究

AI帮你快速写综述,25分钟生成高质量综述,智能提取关键信息,辅助科研写作。

立即免费体验

靶向 CAMKII 重塑肿瘤相关巨噬细胞并抑制肿瘤细胞的可注射杂合肽水凝胶用于癌症免疫治疗。

Targeting CAMKII to reprogram tumor-associated macrophages and inhibit tumor cells for cancer immunotherapy with an injectable hybrid peptide hydrogel.

机构信息

Cancer Center, Union Hospital, Tongji Medical College, Huazhong University of Science and Technology, Wuhan 430022, China.

Department of Chemical and Biological Engineering, University at Buffalo, State University of New York. Buffalo, New York 14260, USA.

出版信息

Theranostics. 2020 Feb 10;10(7):3049-3063. doi: 10.7150/thno.42385. eCollection 2020.

DOI:10.7150/thno.42385
PMID:32194854
原文链接:https://pmc.ncbi.nlm.nih.gov/articles/PMC7053188/
Abstract

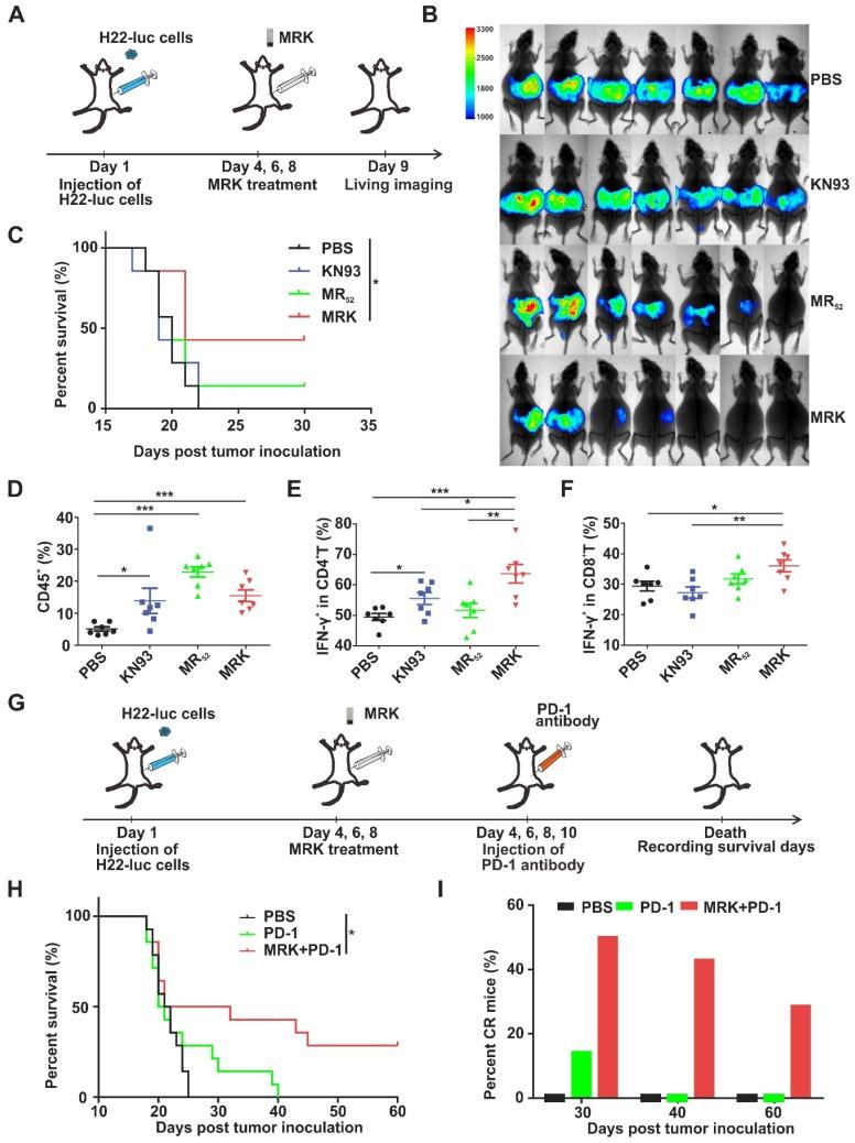
Simultaneously targeted treatment of tumor cells and their surrounding growth-supporting immune cells is a promising strategy to reshape immunosuppressive tumor microenvironment (TME) and potentiate host innate and adaptive antitumor immune responses. : We designed a series of melittin-(RADA) hybrid peptide sequences with varying self-assembling motifs of RADA and screened out a melittin-(RADA) peptide that has an optimal gel-formation ability and antitumor activity. : The formed melittin-(RADA) (MR) hydrogel scaffold could be loaded with a specific Ca/calmodulin-dependent protein kinase II (CAMKII) inhibitor, KN93, originally found to have both direct tumoricidal activity and macrophages-reprogramming ability, for potent immunotherapy against melanoma and hepatoma ascites in mice models. Our MR hydrogel has an interweaving nanofiber-like structure, possesses direct antitumor and controlled drug release properties and promotes the enhanced intracellular uptake of loaded cargo. Compared to free KN93, the MR-KN93 hydrogel (MRK) improved the killing effects and levels of immunogenic cell death (ICD) on tumor cells significantly. Due to the dual role of KN93, the injection of the MRK hydrogel retarded the growth of subcutaneous melanoma tumors dramatically and resulted in a high number of mature dendritic cells of draining lymph nodes, significantly enhancing the portion of cytotoxic T cells and reduced number of M2-like tumor-associated macrophages (TAMs) in tumors. Using a mouse model of malignant ascites (MAs), where traditional therapy was ineffective, we demonstrated that the MRK hydrogel treatment offered a significantly prolonged survival compared to controls. Following treatment with the MRK hydrogel, macrophages had elevated programmed cell death protein ligand-1 (PD-L1) expression, promising follow-up combined anti-PD-1 therapy that confers a cure rate of approximately 30% against MAs in mice models. : Thus, the MRK hydrogel may serve as a prospective platform for antitumor applications.

摘要

同时靶向肿瘤细胞及其周围支持生长的免疫细胞的治疗是一种很有前途的策略,可以重塑免疫抑制性肿瘤微环境 (TME),增强宿主固有和适应性抗肿瘤免疫反应。我们设计了一系列具有不同自组装基序 RADA 的蜂毒素-(RADA)杂合肽序列,并筛选出一种具有最佳凝胶形成能力和抗肿瘤活性的蜂毒素-(RADA)肽。形成的蜂毒素-(RADA)(MR)水凝胶支架可以负载一种特定的钙/钙调蛋白依赖性蛋白激酶 II (CAMKII)抑制剂 KN93,最初发现它具有直接杀伤肿瘤活性和巨噬细胞重编程能力,可用于针对小鼠模型中的黑色素瘤和肝癌腹水的强力免疫治疗。我们的 MR 水凝胶具有交织的纳米纤维状结构,具有直接的抗肿瘤和控制药物释放特性,并促进负载货物的增强细胞内摄取。与游离 KN93 相比,MR-KN93 水凝胶 (MRK) 显著提高了对肿瘤细胞的杀伤效果和免疫原性细胞死亡 (ICD) 水平。由于 KN93 的双重作用,MRK 水凝胶的注射显著延缓了皮下黑色素瘤肿瘤的生长,并导致引流淋巴结中成熟树突状细胞的数量显著增加,显著增强了细胞毒性 T 细胞的比例,并减少了肿瘤中的 M2 样肿瘤相关巨噬细胞 (TAMs) 的数量。在一种恶性腹水 (MAs) 的小鼠模型中,传统治疗无效,我们证明与对照组相比,MRK 水凝胶治疗提供了显著延长的生存时间。在用 MRK 水凝胶治疗后,巨噬细胞的程序性细胞死亡蛋白配体 1 (PD-L1) 表达水平升高,有望进行后续的联合抗 PD-1 治疗,在小鼠模型中对 MAs 的治愈率约为 30%。因此,MRK 水凝胶可能成为抗肿瘤应用的有前途的平台。

https://cdn.ncbi.nlm.nih.gov/pmc/blobs/687a/7053188/d9cab54a195c/thnov10p3049g006.jpg
https://cdn.ncbi.nlm.nih.gov/pmc/blobs/687a/7053188/144b62d70baa/thnov10p3049g001.jpg
https://cdn.ncbi.nlm.nih.gov/pmc/blobs/687a/7053188/47b81a952b41/thnov10p3049g002.jpg
https://cdn.ncbi.nlm.nih.gov/pmc/blobs/687a/7053188/480ff69c859c/thnov10p3049g003.jpg
https://cdn.ncbi.nlm.nih.gov/pmc/blobs/687a/7053188/1e9310517408/thnov10p3049g004.jpg
https://cdn.ncbi.nlm.nih.gov/pmc/blobs/687a/7053188/0c53aded544f/thnov10p3049g005.jpg
https://cdn.ncbi.nlm.nih.gov/pmc/blobs/687a/7053188/d9cab54a195c/thnov10p3049g006.jpg
https://cdn.ncbi.nlm.nih.gov/pmc/blobs/687a/7053188/144b62d70baa/thnov10p3049g001.jpg
https://cdn.ncbi.nlm.nih.gov/pmc/blobs/687a/7053188/47b81a952b41/thnov10p3049g002.jpg
https://cdn.ncbi.nlm.nih.gov/pmc/blobs/687a/7053188/480ff69c859c/thnov10p3049g003.jpg
https://cdn.ncbi.nlm.nih.gov/pmc/blobs/687a/7053188/1e9310517408/thnov10p3049g004.jpg
https://cdn.ncbi.nlm.nih.gov/pmc/blobs/687a/7053188/0c53aded544f/thnov10p3049g005.jpg
https://cdn.ncbi.nlm.nih.gov/pmc/blobs/687a/7053188/d9cab54a195c/thnov10p3049g006.jpg

相似文献

1
Targeting CAMKII to reprogram tumor-associated macrophages and inhibit tumor cells for cancer immunotherapy with an injectable hybrid peptide hydrogel.靶向 CAMKII 重塑肿瘤相关巨噬细胞并抑制肿瘤细胞的可注射杂合肽水凝胶用于癌症免疫治疗。
Theranostics. 2020 Feb 10;10(7):3049-3063. doi: 10.7150/thno.42385. eCollection 2020.
2
Tumor Ablation and Therapeutic Immunity Induction by an Injectable Peptide Hydrogel.可注射肽水凝胶诱导肿瘤消融和治疗性免疫。
ACS Nano. 2018 Apr 24;12(4):3295-3310. doi: 10.1021/acsnano.7b08148. Epub 2018 Mar 22.
3
Preferential Expression of Programmed Death Ligand 1 Protein in Tumor-Associated Macrophages and Its Potential Role in Immunotherapy for Hepatocellular Carcinoma.肿瘤相关巨噬细胞中程序性死亡配体 1 蛋白的优先表达及其在肝癌免疫治疗中的潜在作用。
Int J Mol Sci. 2021 Apr 29;22(9):4710. doi: 10.3390/ijms22094710.
4
Immunosensitization with a Bcl-2 small molecule inhibitor.用一种Bcl-2小分子抑制剂进行免疫致敏。
Cancer Immunol Immunother. 2009 May;58(5):699-708. doi: 10.1007/s00262-008-0592-4. Epub 2008 Sep 20.
5
Construction of Hierarchically Biomimetic Iron Oxide Nanosystems for Macrophage Repolarization-Promoted Immune Checkpoint Blockade of Cancer Immunotherapy.用于巨噬细胞重极化促进癌症免疫治疗免疫检查点阻断的分级仿生氧化铁纳米系统的构建
ACS Appl Mater Interfaces. 2024 Jul 17;16(28):36131-36141. doi: 10.1021/acsami.4c06415. Epub 2024 Jul 9.
6
Elimination of tumor by CD47/PD-L1 dual-targeting fusion protein that engages innate and adaptive immune responses.通过靶向 CD47/PD-L1 的融合蛋白消除肿瘤,该融合蛋白能同时激活固有免疫和适应性免疫应答。
MAbs. 2018 Feb/Mar;10(2):315-324. doi: 10.1080/19420862.2017.1409319. Epub 2017 Dec 20.
7
In situ immunogenic clearance induced by a combination of photodynamic therapy and rho-kinase inhibition sensitizes immune checkpoint blockade response to elicit systemic antitumor immunity against intraocular melanoma and its metastasis.光动力疗法联合 rho 激酶抑制诱导的原位免疫清除增强免疫检查点阻断反应,引发针对眼内黑色素瘤及其转移的系统性抗肿瘤免疫。
J Immunother Cancer. 2021 Jan;9(1). doi: 10.1136/jitc-2020-001481.
8
In-situ-formed immunotherapeutic and hemostatic dual drug-loaded nanohydrogel for preventing postoperative recurrence of hepatocellular carcinoma.原位形成免疫治疗和止血双重载药纳米水凝胶预防肝细胞癌术后复发。
J Control Release. 2024 Aug;372:141-154. doi: 10.1016/j.jconrel.2024.06.030. Epub 2024 Jun 18.
9
CD122-Selective IL2 Complexes Reduce Immunosuppression, Promote Treg Fragility, and Sensitize Tumor Response to PD-L1 Blockade.CD122 选择性白细胞介素 2 复合物可减少免疫抑制、促进调节性 T 细胞脆弱性,并使肿瘤对程序性死亡受体配体 1 阻断治疗敏感。
Cancer Res. 2020 Nov 15;80(22):5063-5075. doi: 10.1158/0008-5472.CAN-20-0002. Epub 2020 Sep 18.
10
ILT4 inhibition prevents TAM- and dysfunctional T cell-mediated immunosuppression and enhances the efficacy of anti-PD-L1 therapy in NSCLC with EGFR activation.ILT4 抑制可预防 TAM 和功能失调 T 细胞介导的免疫抑制,并增强 EGFR 激活的 NSCLC 中抗 PD-L1 治疗的疗效。
Theranostics. 2021 Jan 19;11(7):3392-3416. doi: 10.7150/thno.52435. eCollection 2021.

引用本文的文献

1
Hydrogels as advanced drug delivery platforms for cancer immunotherapy: promising innovations and future outlook.水凝胶作为癌症免疫治疗的先进药物递送平台:有前景的创新与未来展望。
J Nanobiotechnology. 2025 Jul 28;23(1):545. doi: 10.1186/s12951-025-03613-6.
2
Novel combination therapy using recombinant oncolytic adenovirus silk hydrogel and PD-L1 inhibitor for bladder cancer treatment.新型联合治疗方案:使用重组溶瘤腺病毒丝素水凝胶和 PD-L1 抑制剂治疗膀胱癌。
J Nanobiotechnology. 2024 Oct 18;22(1):638. doi: 10.1186/s12951-024-02903-9.
3
Advancing Ovarian Cancer Therapeutics: The Role of Targeted Drug Delivery Systems.

本文引用的文献

1
Development of Adamantane-Conjugated TLR7/8 Agonists for Supramolecular Delivery and Cancer Immunotherapy.用于超分子递送和癌症免疫治疗的金刚烷共轭TLR7/8激动剂的研发
Theranostics. 2019 Nov 26;9(26):8426-8436. doi: 10.7150/thno.35434. eCollection 2019.
2
A supramolecular hydrogel to boost the production of antibodies for phosphorylated proteins.一种超分子水凝胶,可提高磷酸化蛋白抗体的产量。
Chem Commun (Camb). 2019 Oct 10;55(82):12388-12391. doi: 10.1039/c9cc05633e.
3
Enzyme-Instructed Self-Assembly (EISA) and Hydrogelation of Peptides.
推进卵巢癌治疗:靶向药物递送系统的作用
Int J Nanomedicine. 2024 Sep 10;19:9351-9370. doi: 10.2147/IJN.S478313. eCollection 2024.
4
Recent advances of injectable in situ-forming hydrogels for preventing postoperative tumor recurrence.可注射原位形成水凝胶在预防术后肿瘤复发中的最新进展。
Drug Deliv. 2024 Dec;31(1):2400476. doi: 10.1080/10717544.2024.2400476. Epub 2024 Sep 10.
5
Applications of self-assembled peptide hydrogels in anti-tumor therapy.自组装肽水凝胶在抗肿瘤治疗中的应用。
Nanoscale Adv. 2024 Apr 30;6(12):2993-3008. doi: 10.1039/d4na00172a. eCollection 2024 Jun 11.
6
The complex role of IL-10 in malignant ascites: a review.IL-10 在恶性腹水的复杂作用:综述。
Cancer Immunol Immunother. 2024 Jan 27;73(2):32. doi: 10.1007/s00262-023-03616-y.
7
A parathyroid hormone related supramolecular peptide for multi-functionalized osteoregeneration.一种用于多功能骨再生的甲状旁腺激素相关超分子肽。
Bioact Mater. 2023 Dec 27;34:181-203. doi: 10.1016/j.bioactmat.2023.12.014. eCollection 2024 Apr.
8
Single-cell RNA sequencing revealed potential targets for immunotherapy studies in hepatocellular carcinoma.单细胞 RNA 测序揭示了肝细胞癌免疫治疗研究的潜在靶点。
Sci Rep. 2023 Nov 1;13(1):18799. doi: 10.1038/s41598-023-46132-w.
9
Hydrogel drug delivery systems for minimally invasive local immunotherapy of cancer.水凝胶药物递送系统用于癌症的微创局部免疫治疗。
Adv Drug Deliv Rev. 2023 Nov;202:115083. doi: 10.1016/j.addr.2023.115083. Epub 2023 Sep 9.
10
From oncolytic peptides to oncolytic polymers: A new paradigm for oncotherapy.从溶瘤肽到溶瘤聚合物:肿瘤治疗的新范式。
Bioact Mater. 2023 Aug 14;31:206-230. doi: 10.1016/j.bioactmat.2023.08.007. eCollection 2024 Jan.
酶指导的自组装 (EISA) 和肽的水凝胶化。
Adv Mater. 2020 Jan;32(3):e1805798. doi: 10.1002/adma.201805798. Epub 2019 Apr 24.
4
Light-Triggered In Situ Gelation to Enable Robust Photodynamic-Immunotherapy by Repeated Stimulations.光触发原位凝胶化以实现通过重复刺激的稳健光动力免疫治疗。
Adv Mater. 2019 Jun;31(24):e1900927. doi: 10.1002/adma.201900927. Epub 2019 Apr 22.
5
Targeting Tumor-Associated Macrophages in Cancer.靶向肿瘤相关巨噬细胞治疗癌症。
Trends Immunol. 2019 Apr;40(4):310-327. doi: 10.1016/j.it.2019.02.003. Epub 2019 Mar 17.
6
Regulatory T cells in cancer immunosuppression - implications for anticancer therapy.肿瘤免疫抑制中的调节性 T 细胞——对癌症治疗的影响。
Nat Rev Clin Oncol. 2019 Jun;16(6):356-371. doi: 10.1038/s41571-019-0175-7.
7
Biological Effects of Nanoparticles on Macrophage Polarization in the Tumor Microenvironment.纳米颗粒对肿瘤微环境中巨噬细胞极化的生物学效应
Nanotheranostics. 2019 Jan 1;3(1):66-88. doi: 10.7150/ntno.30052. eCollection 2019.
8
Arg1 expression defines immunosuppressive subsets of tumor-associated macrophages.Arg1 表达定义了肿瘤相关巨噬细胞中的免疫抑制亚群。
Theranostics. 2018 Nov 12;8(21):5842-5854. doi: 10.7150/thno.26888. eCollection 2018.
9
Targeting macrophages: therapeutic approaches in cancer.靶向巨噬细胞:癌症的治疗方法。
Nat Rev Drug Discov. 2018 Dec;17(12):887-904. doi: 10.1038/nrd.2018.169. Epub 2018 Oct 26.
10
Injectable Hydrogels as Unique Platforms for Local Chemotherapeutics-Based Combination Antitumor Therapy.可注射水凝胶作为局部化疗药物联合抗肿瘤治疗的独特平台。
Macromol Biosci. 2018 Dec;18(12):e1800240. doi: 10.1002/mabi.201800240. Epub 2018 Oct 10.