Uddin Nasir, Binzel Daniel W, Shu Dan, Fu Tian-Min, Guo Peixuan
Center for RNA Nanobiotechnology and Nanomedicine, Division of Pharmaceutics and Pharmacology, College of Pharmacy, the Ohio State University, Columbus, OH 43210, USA.
Dorothy M. Davis Heart and Lung Research Institute, the Ohio State University, Columbus, OH 43210, USA.
Acta Pharm Sin B. 2023 Apr;13(4):1383-1399. doi: 10.1016/j.apsb.2022.11.019. Epub 2022 Nov 17.
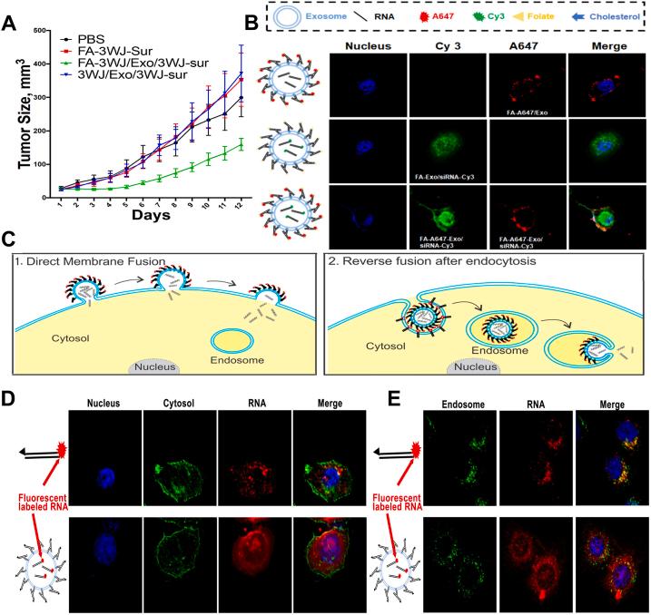
Exosome is an excellent vesicle for delivery of therapeutics, including RNAi and chemical drugs. The extremely high efficiency in cancer regression can partly be attributed to its fusion mechanism in delivering therapeutics to cytosol without endosome trapping. However, being composed of a lipid-bilayer membrane without specific recognition capacity for aimed-cells, the entry into nonspecific cells can lead to potential side-effects and toxicity. Applying engineering approaches for targeting-capacity to deliver therapeutics to specific cells is desirable. Techniques with chemical modification and genetic engineering in cells have been reported to decorate exosomes with targeting ligands. RNA nanoparticles have been used to harbor tumor-specific ligands displayed on exosome surface. The negative charge reduces nonspecific binding to vital cells with negatively charged lipid-membrane due to the electrostatic repulsion, thus lowering the side-effect and toxicity. In this review, we focus on the uniqueness of RNA nanoparticles for exosome surface display of chemical ligands, small peptides or RNA aptamers, for specific cancer targeting to deliver anticancer therapeutics, highlighting recent advances in targeted delivery of siRNA and miRNA that overcomes the previous RNAi delivery roadblocks. Proper understanding of exosome engineering with RNA nanotechnology promises efficient therapies for a wide range of cancer subtypes.
外泌体是一种用于递送治疗药物的优良囊泡,包括RNA干扰(RNAi)和化学药物。其在癌症消退方面极高的效率部分可归因于其在将治疗药物递送至细胞质溶胶而不被内体捕获的融合机制。然而,由于外泌体由对靶细胞没有特异性识别能力的脂质双层膜组成,进入非特异性细胞可能会导致潜在的副作用和毒性。应用工程方法赋予外泌体靶向能力以将治疗药物递送至特定细胞是很有必要的。据报道,通过细胞中的化学修饰和基因工程技术,可以用靶向配体修饰外泌体。RNA纳米颗粒已被用于在外泌体表面展示肿瘤特异性配体。由于静电排斥,负电荷减少了与带负电荷脂质膜的重要细胞的非特异性结合,从而降低了副作用和毒性。在这篇综述中,我们重点关注RNA纳米颗粒在外泌体表面展示化学配体、小肽或RNA适体以实现特定癌症靶向递送抗癌治疗药物的独特性,强调了在克服先前RNAi递送障碍的siRNA和miRNA靶向递送方面的最新进展。正确理解利用RNA纳米技术进行外泌体工程有望为广泛的癌症亚型提供有效的治疗方法。