• 文献检索
  • 文档翻译
  • 深度研究
  • 学术资讯
  • Suppr Zotero 插件Zotero 插件
  • 邀请有礼
  • 套餐&价格
  • 历史记录
应用&插件
Suppr Zotero 插件Zotero 插件浏览器插件Mac 客户端Windows 客户端微信小程序
定价
高级版会员购买积分包购买API积分包
服务
文献检索文档翻译深度研究API 文档MCP 服务
关于我们
关于 Suppr公司介绍联系我们用户协议隐私条款
关注我们

Suppr 超能文献

核心技术专利:CN118964589B侵权必究
粤ICP备2023148730 号-1Suppr @ 2026

文献检索

告别复杂PubMed语法,用中文像聊天一样搜索,搜遍4000万医学文献。AI智能推荐,让科研检索更轻松。

立即免费搜索

文件翻译

保留排版,准确专业,支持PDF/Word/PPT等文件格式,支持 12+语言互译。

免费翻译文档

深度研究

AI帮你快速写综述,25分钟生成高质量综述,智能提取关键信息,辅助科研写作。

立即免费体验

YAP/TAZ、TEAD 和 TP63 活性的汇聚与支气管前恶性严重程度和进展相关。

Convergence of YAP/TAZ, TEAD and TP63 activity is associated with bronchial premalignant severity and progression.

机构信息

Department of Medicine, Computational Biomedicine Section, Boston University Chobanian & Avedisian School of Medicine, 72 East Concord Street, Boston, MA, 02118, USA.

Bioinformatics Program, Boston University, 72 East Concord Street, Boston, MA, 02215, USA.

出版信息

J Exp Clin Cancer Res. 2023 May 8;42(1):116. doi: 10.1186/s13046-023-02674-5.

DOI:10.1186/s13046-023-02674-5
PMID:37150829
原文链接:https://pmc.ncbi.nlm.nih.gov/articles/PMC10165825/
Abstract

BACKGROUND

Bronchial premalignant lesions (PMLs) are composed primarily of cells resembling basal epithelial cells of the airways, which through poorly understood mechanisms have the potential to progress to lung squamous cell carcinoma (LUSC). Despite ongoing efforts that have mapped gene expression and cell diversity across bronchial PML pathologies, signaling and transcriptional events driving malignancy are poorly understood. Evidence has suggested key roles for the Hippo pathway effectors YAP and TAZ and associated TEAD and TP63 transcription factor families in bronchial basal cell biology and LUSC. In this study we examine the functional association of YAP/TAZ, TEADs and TP63 in bronchial epithelial cells and PMLs.

METHODS

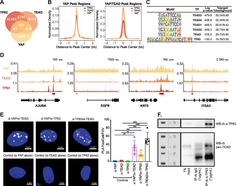
We performed RNA-seq in primary human bronchial epithelial cells following small interfering RNA (siRNA)-mediated depletion of YAP/TAZ, TEADs or TP63, and combined these data with ChIP-seq analysis of these factors. Directly activated or repressed genes were identified and overlapping genes were profiled across gene expression data obtained from progressive or regressive human PMLs and across lung single cell RNA-seq data sets.

RESULTS

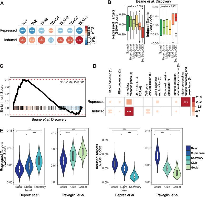
Analysis of genes regulated by YAP/TAZ, TEADs, and TP63 in human bronchial epithelial cells revealed a converged transcriptional network that is strongly associated with the pathological progression of bronchial PMLs. Our observations suggest that YAP/TAZ-TEAD-TP63 associate to cooperatively promote basal epithelial cell proliferation and repress signals associated with interferon responses and immune cell communication. Directly repressed targets we identified include the MHC Class II transactivator CIITA, which is repressed in progressive PMLs and associates with adaptive immune responses in the lung. Our findings provide molecular insight into the control of gene expression events driving PML progression, including those contributing to immune evasion, offering potential new avenues for lung cancer interception.

CONCLUSIONS

Our study identifies important gene regulatory functions for YAP/TAZ-TEAD-TP63 in the early stages of lung cancer development, which notably includes immune-suppressive roles, and suggest that an assessment of the activity of this transcriptional complex may offer a means to identify immune evasive bronchial PMLs and serve as a potential therapeutic target.

摘要

背景

支气管癌前病变(PML)主要由气道基底上皮细胞相似的细胞组成,这些细胞通过尚未完全阐明的机制具有发展为肺鳞状细胞癌(LUSC)的潜能。尽管目前已经在支气管 PML 病变中对基因表达和细胞多样性进行了映射,但驱动恶性肿瘤的信号和转录事件仍知之甚少。有证据表明 Hippo 通路效应物 YAP 和 TAZ 及其相关的 TEAD 和 TP63 转录因子家族在支气管基底细胞生物学和 LUSC 中具有关键作用。在这项研究中,我们研究了 YAP/TAZ、TEAD 和 TP63 在支气管上皮细胞和 PML 中的功能关联。

方法

我们通过小干扰 RNA(siRNA)介导的 YAP/TAZ、TEAD 或 TP63 耗竭,在原代人支气管上皮细胞中进行了 RNA-seq,并将这些数据与这些因子的 ChIP-seq 分析相结合。鉴定了直接激活或抑制的基因,并在从进展性或退行性人 PML 和肺单细胞 RNA-seq 数据集中获得的基因表达数据中对重叠基因进行了分析。

结果

分析 YAP/TAZ、TEAD 和 TP63 调节的基因在人支气管上皮细胞中的表达,发现了一个强烈与支气管 PML 病理进展相关的收敛转录网络。我们的观察表明,YAP/TAZ-TEAD-TP63 联合作用以协同促进基底上皮细胞增殖,并抑制与干扰素反应和免疫细胞通讯相关的信号。我们鉴定的直接受抑制的靶标包括 MHC II 类转录激活物 CIITA,其在进展性 PML 中受到抑制,并与肺中的适应性免疫反应相关。我们的研究结果为控制驱动 PML 进展的基因表达事件提供了分子见解,包括那些有助于免疫逃逸的事件,为肺癌的干预提供了新的潜在途径。

结论

我们的研究确定了 YAP/TAZ-TEAD-TP63 在肺癌发展早期的重要基因调控功能,其中包括免疫抑制作用,并表明评估该转录复合物的活性可能提供一种识别免疫逃避性支气管 PML 的方法,并可能成为潜在的治疗靶点。

https://cdn.ncbi.nlm.nih.gov/pmc/blobs/a444/10165825/b862639a58a3/13046_2023_2674_Fig6_HTML.jpg
https://cdn.ncbi.nlm.nih.gov/pmc/blobs/a444/10165825/3ce4f2bf16a9/13046_2023_2674_Fig1_HTML.jpg
https://cdn.ncbi.nlm.nih.gov/pmc/blobs/a444/10165825/ce6aef6cca52/13046_2023_2674_Fig2_HTML.jpg
https://cdn.ncbi.nlm.nih.gov/pmc/blobs/a444/10165825/384628f106d5/13046_2023_2674_Fig3_HTML.jpg
https://cdn.ncbi.nlm.nih.gov/pmc/blobs/a444/10165825/510429868e1b/13046_2023_2674_Fig4_HTML.jpg
https://cdn.ncbi.nlm.nih.gov/pmc/blobs/a444/10165825/2f5425ecea3b/13046_2023_2674_Fig5_HTML.jpg
https://cdn.ncbi.nlm.nih.gov/pmc/blobs/a444/10165825/b862639a58a3/13046_2023_2674_Fig6_HTML.jpg
https://cdn.ncbi.nlm.nih.gov/pmc/blobs/a444/10165825/3ce4f2bf16a9/13046_2023_2674_Fig1_HTML.jpg
https://cdn.ncbi.nlm.nih.gov/pmc/blobs/a444/10165825/ce6aef6cca52/13046_2023_2674_Fig2_HTML.jpg
https://cdn.ncbi.nlm.nih.gov/pmc/blobs/a444/10165825/384628f106d5/13046_2023_2674_Fig3_HTML.jpg
https://cdn.ncbi.nlm.nih.gov/pmc/blobs/a444/10165825/510429868e1b/13046_2023_2674_Fig4_HTML.jpg
https://cdn.ncbi.nlm.nih.gov/pmc/blobs/a444/10165825/2f5425ecea3b/13046_2023_2674_Fig5_HTML.jpg
https://cdn.ncbi.nlm.nih.gov/pmc/blobs/a444/10165825/b862639a58a3/13046_2023_2674_Fig6_HTML.jpg

相似文献

1
Convergence of YAP/TAZ, TEAD and TP63 activity is associated with bronchial premalignant severity and progression.YAP/TAZ、TEAD 和 TP63 活性的汇聚与支气管前恶性严重程度和进展相关。
J Exp Clin Cancer Res. 2023 May 8;42(1):116. doi: 10.1186/s13046-023-02674-5.
2
YAP/TAZ-TEAD activity promotes the malignant transformation of cervical intraepithelial neoplasia through enhancing the characteristics and Warburg effect of cancer stem cells.YAP/TAZ-TEAD 活性通过增强癌症干细胞的特性和瓦博格效应促进宫颈上皮内瘤变的恶性转化。
Apoptosis. 2024 Aug;29(7-8):1198-1210. doi: 10.1007/s10495-023-01935-0. Epub 2024 Mar 29.
3
Aberrant epithelial polarity cues drive the development of precancerous airway lesions.异常的上皮极性信号驱动癌前气道病变的发生。
Proc Natl Acad Sci U S A. 2021 May 4;118(18). doi: 10.1073/pnas.2019282118.
4
Nuclear phosphoinositide signaling promotes YAP/TAZ-TEAD transcriptional activity in breast cancer.核磷酯酰肌醇信号促进乳腺癌中 YAP/TAZ-TEAD 转录活性。
EMBO J. 2024 May;43(9):1740-1769. doi: 10.1038/s44318-024-00085-6. Epub 2024 Apr 2.
5
The transcriptional regulators TAZ and YAP direct transforming growth factor β-induced tumorigenic phenotypes in breast cancer cells.转录调节因子 TAZ 和 YAP 指导转化生长因子 β 诱导的乳腺癌细胞中的肿瘤发生表型。
J Biol Chem. 2014 May 9;289(19):13461-74. doi: 10.1074/jbc.M113.529115. Epub 2014 Mar 19.
6
Hippo signaling effectors YAP and TAZ induce Epstein-Barr Virus (EBV) lytic reactivation through TEADs in epithelial cells.Hippo 信号通路效应物 YAP 和 TAZ 通过 TEAD 诱导上皮细胞中 Epstein-Barr 病毒 (EBV) 的裂解重新激活。
PLoS Pathog. 2021 Aug 2;17(8):e1009783. doi: 10.1371/journal.ppat.1009783. eCollection 2021 Aug.
7
Inhibition of YAP/TAZ-TEAD activity induces cytotrophoblast differentiation into syncytiotrophoblast in human trophoblast.抑制 YAP/TAZ-TEAD 活性可诱导人滋养细胞中的滋养细胞分化为合胞滋养细胞。
Mol Hum Reprod. 2022 Sep 29;28(10). doi: 10.1093/molehr/gaac032.
8
Yap/Taz inhibit goblet cell fate to maintain lung epithelial homeostasis.Yap/Taz 抑制杯状细胞命运以维持肺上皮细胞稳态。
Cell Rep. 2021 Jul 13;36(2):109347. doi: 10.1016/j.celrep.2021.109347.
9
Vestigial-like family member 3 (VGLL3), a cofactor for TEAD transcription factors, promotes cancer cell proliferation by activating the Hippo pathway.尾部同源物 3(VGLL3)是 TEAD 转录因子的辅因子,通过激活 Hippo 通路促进癌细胞增殖。
J Biol Chem. 2020 Jun 26;295(26):8798-8807. doi: 10.1074/jbc.RA120.012781. Epub 2020 May 8.
10
Allosteric Modulation of the YAP/TAZ-TEAD Interaction by Palmitoylation and Small-Molecule Inhibitors.棕榈酰化和小分子抑制剂对 YAP/TAZ-TEAD 相互作用的别构调节。
J Phys Chem B. 2024 Apr 25;128(16):3795-3806. doi: 10.1021/acs.jpcb.3c07073. Epub 2024 Apr 12.

引用本文的文献

1
Attention-based deep learning for analysis of pathology images and gene expression data in lung squamous premalignant lesions.基于注意力的深度学习用于肺鳞状上皮癌前病变的病理图像和基因表达数据分析
medRxiv. 2025 Jun 12:2025.06.06.25328492. doi: 10.1101/2025.06.06.25328492.
2
Epithelial Dysfunction in Congenital Diaphragmatic Hernia: Mechanisms, Models and Emerging Therapies.先天性膈疝中的上皮功能障碍:机制、模型与新兴疗法
Cells. 2025 May 9;14(10):687. doi: 10.3390/cells14100687.
3
Premalignant Progression in the Lung: Knowledge Gaps and Novel Opportunities for Interception of Non-Small Cell Lung Cancer. An Official American Thoracic Society Research Statement.

本文引用的文献

1
YAP and TAZ: Monocorial and bicorial transcriptional co-activators in human cancers.YAP 和 TAZ:人类癌症中单绒毛膜和双绒毛膜的转录共激活因子。
Biochim Biophys Acta Rev Cancer. 2022 Jul;1877(4):188756. doi: 10.1016/j.bbcan.2022.188756. Epub 2022 Jun 28.
2
Insights into Immune Escape During Tumor Evolution and Response to Immunotherapy Using a Rat Model of Breast Cancer.利用乳腺癌大鼠模型深入研究肿瘤进化过程中的免疫逃逸和对免疫治疗的反应。
Cancer Immunol Res. 2022 Jun 3;10(6):680-697. doi: 10.1158/2326-6066.CIR-21-0804.
3
Transcriptional repression of estrogen receptor alpha by YAP reveals the Hippo pathway as therapeutic target for ER breast cancer.
肺部癌前进展:非小细胞肺癌干预的知识空白和新机遇。美国胸科学会官方研究声明。
Am J Respir Crit Care Med. 2024 Sep 1;210(5):548-571. doi: 10.1164/rccm.202406-1168ST.
4
Analysis of Methylome of Different Forms of Basal Cell Hyperplasia and Squamous Cell Metaplasia of Bronchial Epithelium.分析支气管上皮不同形式的基底细胞增生和鳞状上皮化生的甲基组。
Bull Exp Biol Med. 2024 May;177(1):93-97. doi: 10.1007/s10517-024-06138-4. Epub 2024 Jul 4.
5
SIRPG promotes lung squamous cell carcinoma pathogenesis via M1 macrophages: a multi-omics study integrating data and Mendelian randomization.SIRPG通过M1巨噬细胞促进肺鳞状细胞癌发病机制:一项整合数据和孟德尔随机化的多组学研究
Front Oncol. 2024 Jun 4;14:1392417. doi: 10.3389/fonc.2024.1392417. eCollection 2024.
6
Influence of intersignaling crosstalk on the intracellular localization of YAP/TAZ in lung cells.细胞间信号串扰对肺细胞中 YAP/TAZ 细胞内定位的影响。
Cell Commun Signal. 2024 May 27;22(1):289. doi: 10.1186/s12964-024-01662-2.
7
Graph Perceiver Network for Lung Tumor and Bronchial Premalignant Lesion Stratification from Histopathology.基于图感知网络的肺肿瘤和支气管癌前病变组织病理分层。
Am J Pathol. 2024 Jul;194(7):1285-1293. doi: 10.1016/j.ajpath.2024.03.009. Epub 2024 Apr 6.
8
The Reign of Follistatin in Tumors and Their Microenvironment: Implications for Drug Resistance.卵泡抑素在肿瘤及其微环境中的作用:对耐药性的影响
Biology (Basel). 2024 Feb 19;13(2):130. doi: 10.3390/biology13020130.
YAP 通过转录抑制雌激素受体 α,揭示 Hippo 通路是 ER 阳性乳腺癌的治疗靶点。
Nat Commun. 2022 Feb 25;13(1):1061. doi: 10.1038/s41467-022-28691-0.
4
Cancer statistics, 2022.癌症统计数据,2022 年。
CA Cancer J Clin. 2022 Jan;72(1):7-33. doi: 10.3322/caac.21708. Epub 2022 Jan 12.
5
Radiation-activated secretory proteins of club cells increase the efficacy of immune checkpoint blockade in lung cancer.俱乐部细胞的辐射激活分泌蛋白可提高肺癌免疫检查点阻断的疗效。
Nat Cancer. 2021 Sep;2(9):919-931. doi: 10.1038/s43018-021-00245-1. Epub 2021 Sep 20.
6
Increased ACTL6A occupancy within mSWI/SNF chromatin remodelers drives human squamous cell carcinoma.ACTL6A 在 mSWI/SNF 染色质重塑因子中的占有率增加驱动人鳞状细胞癌。
Mol Cell. 2021 Dec 16;81(24):4964-4978.e8. doi: 10.1016/j.molcel.2021.10.005. Epub 2021 Oct 22.
7
Antigen presentation by lung epithelial cells directs CD4 T cell function and regulates barrier immunity.肺上皮细胞的抗原呈递指导 CD4 T 细胞的功能并调节屏障免疫。
Nat Commun. 2021 Oct 5;12(1):5834. doi: 10.1038/s41467-021-26045-w.
8
Dietary suppression of MHC class II expression in intestinal epithelial cells enhances intestinal tumorigenesis.饮食抑制肠道上皮细胞 MHC Ⅱ类分子的表达可增强肠道肿瘤的发生。
Cell Stem Cell. 2021 Nov 4;28(11):1922-1935.e5. doi: 10.1016/j.stem.2021.08.007. Epub 2021 Sep 15.
9
Yap/Taz inhibit goblet cell fate to maintain lung epithelial homeostasis.Yap/Taz 抑制杯状细胞命运以维持肺上皮细胞稳态。
Cell Rep. 2021 Jul 13;36(2):109347. doi: 10.1016/j.celrep.2021.109347.
10
Aberrant epithelial polarity cues drive the development of precancerous airway lesions.异常的上皮极性信号驱动癌前气道病变的发生。
Proc Natl Acad Sci U S A. 2021 May 4;118(18). doi: 10.1073/pnas.2019282118.