Suppr超能文献

水稻品种“IR64”和“越光”在苗期热胁迫响应机制差异的比较转录组分析

Comparative transcriptome analysis of the mechanism difference in heat stress response between rice cultivar "IR64" and cultivar "Koshihikari" at the seedling stage.

作者信息

Wang Yingfeng, Wang Yubo, Chen Wenjuan, Dong Yating, Zhang Guilian, Deng Huabing, Liu Xiong, Lu Xuedan, Wang Feng, Chen Guihua, Xiao Yunhua, Tang Wenbang

机构信息

Hunan Provincial Key Laboratory of Rice and Rapeseed Breeding for Disease Resistance, College of Agronomy, Hunan Agricultural University, Changsha, China.

State Key Laboratory of Hybrid Rice, Hunan Hybrid Rice Research Center, Changsha, China.

出版信息

Front Genet. 2023 Apr 21;14:1135577. doi: 10.3389/fgene.2023.1135577. eCollection 2023.

Abstract

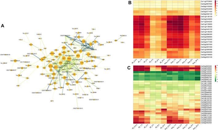
Heat stress (HS) has become a major abiotic stress in rice, considering the frequency and intensity of extreme hot weather. There is an urgent need to explore the differences in molecular mechanisms of HS tolerance in different cultivars, especially in and . In this study, we investigated the transcriptome information of IR64 (, IR) and Koshihikari (, Kos) in response to HS at the seedling stage. From the differentially expressed genes (DEGs) consistently expressed at six time points, 599 DEGs were identified that were co-expressed in both cultivars, as well as 945 and 1,180 DEGs that were specifically expressed in IR and Kos, respectively. The results of GO and KEGG analysis showed two different HS response pathways for IR and Kos. IR specifically expressed DEGs were mainly enriched in chloroplast-related pathways, whereas Kos specifically expressed DEGs were mainly enriched in endoplasmic reticulum and mitochondria-related pathways. Meanwhile, we highlighted the importance of NO biosynthesis genes, especially nitrate reductase genes, in the HS response of IR based on protein-protein interaction networks. In addition, we found that heat shock proteins and heat shock factors play very important roles in both cultivars. This study not only provides new insights into the differences in HS responses between different subspecies of rice, but also lays the foundation for future research on molecular mechanisms and breeding of heat-tolerant cultivars.

摘要

考虑到极端炎热天气的频率和强度,热胁迫已成为水稻面临的主要非生物胁迫。迫切需要探索不同品种水稻在耐热分子机制上的差异,特别是在[具体品种1]和[具体品种2]中。在本研究中,我们调查了IR64([具体信息1],IR)和越光([具体信息2],Kos)在幼苗期对热胁迫的转录组信息。从在六个时间点持续表达的差异表达基因(DEG)中,鉴定出599个在两个品种中共同表达的DEG,以及分别在IR和Kos中特异性表达的945个和1180个DEG。GO和KEGG分析结果显示,IR和Kos存在两种不同的热胁迫响应途径。IR特异性表达的DEG主要富集在与叶绿体相关的途径中,而Kos特异性表达的DEG主要富集在内质网和线粒体相关的途径中。同时,基于蛋白质-蛋白质相互作用网络,我们强调了NO生物合成基因,特别是硝酸还原酶基因,在IR热胁迫响应中的重要性。此外,我们发现热休克蛋白和热休克因子在两个品种中都发挥着非常重要的作用。本研究不仅为水稻不同亚种间热胁迫响应的差异提供了新的见解,也为未来耐热品种的分子机制研究和育种奠定了基础。

https://cdn.ncbi.nlm.nih.gov/pmc/blobs/5d6a/10160441/6aa8f7416118/fgene-14-1135577-g001.jpg

文献AI研究员

20分钟写一篇综述,助力文献阅读效率提升50倍。

立即体验

用中文搜PubMed

大模型驱动的PubMed中文搜索引擎

马上搜索

文档翻译

学术文献翻译模型,支持多种主流文档格式。

立即体验