Division of Life Sciences, Korea University, Seoul, South Korea.
Department of Biochemistry, Duke University Medical Center, Durham, North Carolina, United States of America.
PLoS Pathog. 2023 May 11;19(5):e1011388. doi: 10.1371/journal.ppat.1011388. eCollection 2023 May.
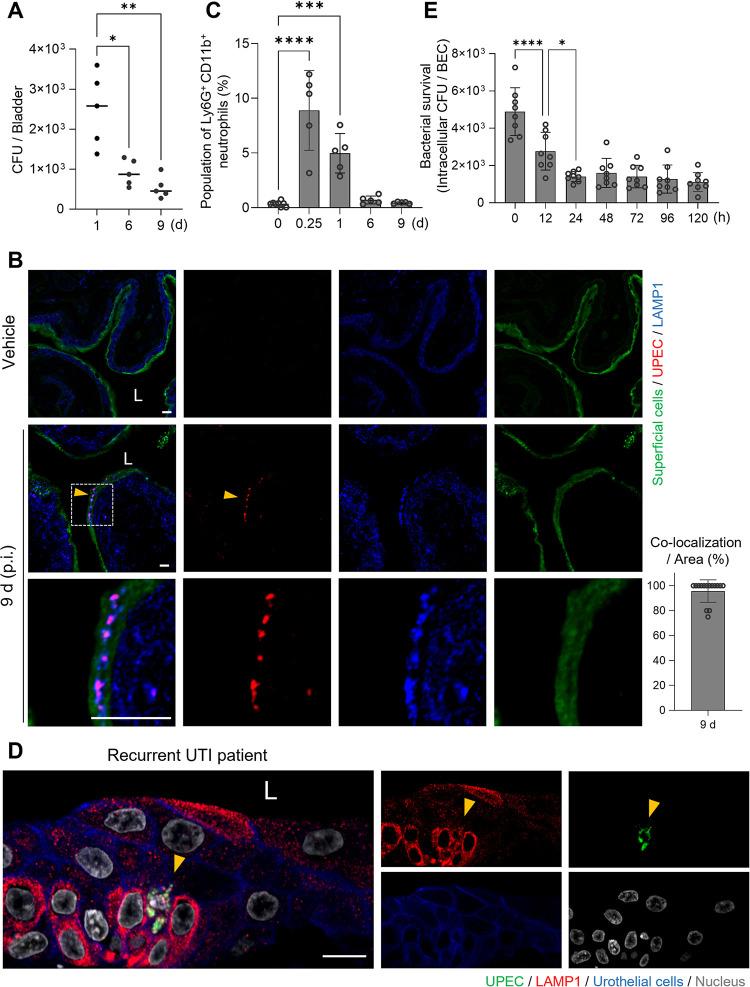
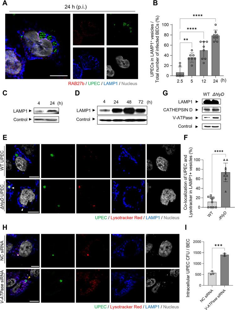
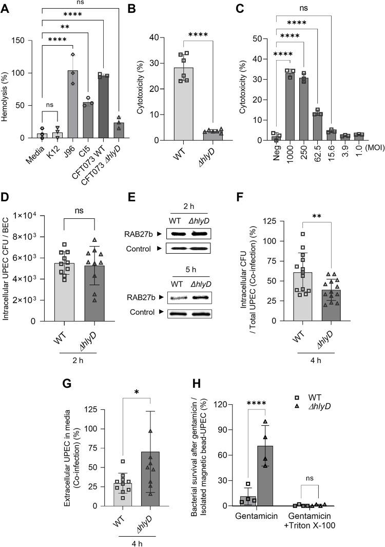
There is a growing consensus that a significant proportion of recurrent urinary tract infections are linked to the persistence of uropathogens within the urinary tract and their re-emergence upon the conclusion of antibiotic treatment. Studies in mice and human have revealed that uropathogenic Escherichia coli (UPEC) can persist in bladder epithelial cells (BECs) even after the apparent resolution of the infection. Here, we found that, following the entry of UPEC into RAB27b+ fusiform vesicles in BECs, some bacteria escaped into the cytoplasmic compartment via a mechanism involving hemolysin A (HlyA). However, these UPEC were immediately recaptured within LC3A/B+ autophagosomes that matured into LAMP1+ autolysosomes. Thereafter, HlyA+ UPEC-containing lysosomes failed to acidify, which is an essential step for bacterial elimination. This lack of acidification was related to the inability of bacteria-harboring compartments to recruit V-ATPase proton pumps, which was attributed to the defragmentation of cytosolic microtubules by HlyA. The persistence of UPEC within LAMP1+ compartments in BECs appears to be directly linked to HlyA. Thus, through intravesicular instillation of microtubule stabilizer, this host defense response can be co-opted to reduce intracellular bacterial burden following UTIs in the bladder potentially preventing recurrence.
越来越多的共识认为,很大一部分复发性尿路感染与尿路病原体在尿路感染中的持续存在及其在抗生素治疗结束后再次出现有关。小鼠和人类的研究表明,尿路致病性大肠杆菌(UPEC)即使在感染明显消退后,也可以在膀胱上皮细胞(BEC)中持续存在。在这里,我们发现,UPEC 进入 BEC 中的 RAB27b+ 梭形小泡后,一些细菌通过一种涉及溶血素 A(HlyA)的机制逃入细胞质区室。然而,这些 UPEC 立即被重新捕获在 LC3A/B+自噬体中,这些自噬体成熟为 LAMP1+自溶体。此后,HlyA+含有 UPEC 的溶酶体未能酸化,这是细菌消除的一个必要步骤。这种缺乏酸化与携带细菌的隔室不能募集 V-ATPase 质子泵有关,这归因于 HlyA 对细胞质微管的碎片化。UPEC 在 BEC 中的 LAMP1+隔室中的持续存在似乎与 HlyA 直接相关。因此,通过膀胱内囊泡内滴注微管稳定剂,可以利用这种宿主防御反应来减少膀胱尿路感染后的细胞内细菌负担,从而潜在地预防复发。