Suppr超能文献

染色质组装因子1亚基A与增殖细胞核抗原的共表达是食管癌的一种预后生物标志物。

Co-Expression of Chromatin Assembly Factor 1 Subunit A and Proliferating Cell Nuclear Antigen Is a Prognostic Biomarker of Esophageal Cancer.

作者信息

Wen Bing, Deng Dan-Xia, Liao Lian-Di, Zhang Zhi-Da, Zheng Ya-Qi, Dong Ke, Xu Li-Yan, Li En-Min

机构信息

The Key Laboratory of Molecular Biology for the High Cancer Incidence Coastal Chaoshan Area, Department of Biochemistry and Molecular Biology, Shantou University Medical College, Shantou 515041, China.

Guangdong Provincial Key Laboratory of Infectious Diseases and Molecular Immunopathology, Institute of Oncologic Pathology, Shantou University Medical College, Shantou 515041, China.

出版信息

Biomedicines. 2023 Apr 16;11(4):1184. doi: 10.3390/biomedicines11041184.

Abstract

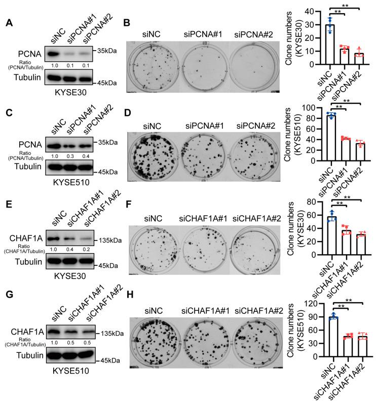
(1) Background: Esophageal cancer (EC) is an important global health challenge. Due to the lack of necessary biomarkers and therapeutic targets, the survival of EC patients is poor. The EC proteomic data of 124 patients recently published by our group provides a database for research in this field. (2) Methods: Bioinformatics analysis was used to identify DNA replication and repair-related proteins in EC. Proximity ligation assay, colony formation assay, DNA fiber assay, and flow cytometry were used to study the effects of related proteins on EC cells. Kaplan-Meier survival analysis was used to evaluate the relationship between gene expression and the survival time of EC patients. (3) Results: Chromatin assembly factor 1 subunit A (CHAF1A) was highly correlated with proliferating cell nuclear antigen (PCNA) expression in EC. CHAF1A and PCNA colocalized in the nucleus of EC cells. Compared with the knockdown of CHAF1A or PCNA alone, the double knockdown of CHAF1A and PCNA could significantly inhibit EC cell proliferation. Mechanistically, CHAF1A and PCNA synergistically accelerated DNA replication and promoted S-phase progression. EC patients with high expression of both CHAF1A and PCNA had a worse survival rate. (4) Conclusion: we identify CHAF1A and PCNA as key cell cycle-related proteins leading to the malignant progression of EC, and these proteins could serve as important prognostic biomarkers and targets for EC.

摘要

(1) 背景:食管癌(EC)是一项重大的全球健康挑战。由于缺乏必要的生物标志物和治疗靶点,EC患者的生存率较低。我们团队最近发表的124例患者的EC蛋白质组学数据为该领域的研究提供了一个数据库。(2) 方法:采用生物信息学分析来鉴定EC中与DNA复制和修复相关的蛋白质。利用邻近连接分析、集落形成分析、DNA纤维分析和流式细胞术来研究相关蛋白质对EC细胞的影响。采用Kaplan-Meier生存分析来评估基因表达与EC患者生存时间之间的关系。(3) 结果:染色质组装因子1亚基A(CHAF1A)与EC中增殖细胞核抗原(PCNA)的表达高度相关。CHAF1A和PCNA在EC细胞核中共定位。与单独敲低CHAF1A或PCNA相比,同时敲低CHAF1A和PCNA可显著抑制EC细胞增殖。从机制上讲,CHAF1A和PCNA协同加速DNA复制并促进S期进程。CHAF1A和PCNA均高表达的EC患者生存率较差。(4) 结论:我们确定CHAF1A和PCNA是导致EC恶性进展的关键细胞周期相关蛋白,这些蛋白可作为EC重要的预后生物标志物和靶点。

https://cdn.ncbi.nlm.nih.gov/pmc/blobs/862a/10135950/381df8601dc5/biomedicines-11-01184-g001.jpg

文献检索

告别复杂PubMed语法,用中文像聊天一样搜索,搜遍4000万医学文献。AI智能推荐,让科研检索更轻松。

立即免费搜索

文件翻译

保留排版,准确专业,支持PDF/Word/PPT等文件格式,支持 12+语言互译。

免费翻译文档

深度研究

AI帮你快速写综述,25分钟生成高质量综述,智能提取关键信息,辅助科研写作。

立即免费体验