Department of Biochemistry and Molecular Biology, Faculty of Medicine, University of Debrecen, Debrecen, Hungary.
Doctoral School of Molecular Cell and Immune Biology, University of Debrecen, Debrecen, Hungary.
Front Immunol. 2023 May 4;14:1168635. doi: 10.3389/fimmu.2023.1168635. eCollection 2023.
Macrophages significantly contribute to the regulation of vessel formation under physiological and pathological conditions. Although the angiogenesis-regulating role of alternatively polarized macrophages is quite controversial, a growing number of evidence shows that they can participate in the later phases of angiogenesis, including vessel sprouting and remodeling or regression. However, the epigenetic and transcriptional regulatory mechanisms controlling this angiogenesis-modulating program are not fully understood.
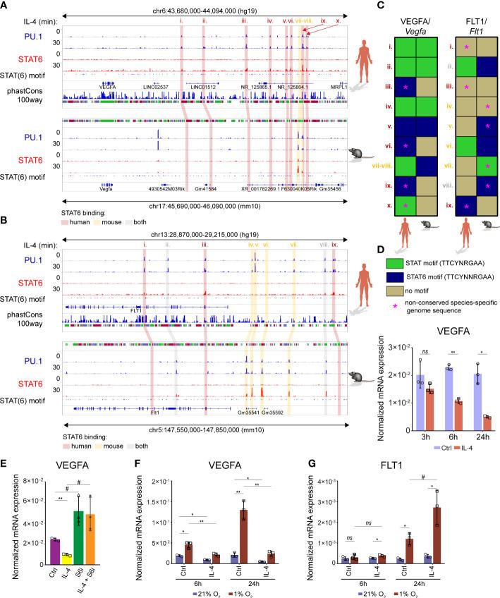
Here we show that IL-4 can coordinately regulate the VEGFA-VEGFR1 (FLT1) axis via simultaneously inhibiting the proangiogenic Vegfa and inducing the antiangiogenic Flt1 expression in murine bone marrow-derived macrophages, which leads to the attenuated proangiogenic activity of alternatively polarized macrophages. The IL-4-activated STAT6 and IL-4-STAT6 signaling pathway-induced EGR2 transcription factors play a direct role in the transcriptional regulation of the Vegfa-Flt1 axis. We demonstrated that this phenomenon is not restricted to the murine bone marrow-derived macrophages, but can also be observed in different murine tissue-resident macrophages ex vivo and parasites-elicited macrophages in vivo with minor cell type-specific differences. Furthermore, IL-4 exposure can modulate the hypoxic response of genes in both murine and human macrophages leading to a blunted Vegfa/VEGFA and synergistically induced Flt1/FLT1 expression.
Our findings establish that the IL-4-activated epigenetic and transcriptional program can determine angiogenesis-regulating properties in alternatively polarized macrophages under normoxic and hypoxic conditions.
巨噬细胞在生理和病理条件下对血管形成的调节有重要贡献。虽然交替极化的巨噬细胞在血管生成中的作用存在争议,但越来越多的证据表明,它们可以参与血管生成的后期阶段,包括血管出芽和重塑或退化。然而,控制这种血管生成调节程序的表观遗传和转录调控机制尚不完全清楚。
在这里,我们表明 IL-4 可以通过同时抑制促血管生成的 Vegfa 和诱导抗血管生成的 Flt1 表达,协调调节 VEGFA-VEGFR1(FLT1)轴,从而导致交替极化的巨噬细胞的促血管生成活性减弱。IL-4 激活的 STAT6 和 IL-4-STAT6 信号通路诱导的 EGR2 转录因子在 Vegfa-Flt1 轴的转录调节中发挥直接作用。我们证明,这种现象不仅限于小鼠骨髓来源的巨噬细胞,而且可以在不同的小鼠组织驻留巨噬细胞和体内寄生虫诱导的巨噬细胞中观察到,只是存在微小的细胞类型特异性差异。此外,IL-4 暴露可以调节小鼠和人巨噬细胞中缺氧反应基因,导致 Vegfa/VEGFA 减弱,并协同诱导 Flt1/FLT1 表达。
我们的发现确立了 IL-4 激活的表观遗传和转录程序可以在常氧和缺氧条件下决定交替极化的巨噬细胞中的血管生成调节特性。