Suppr超能文献

ZMPSTE24 缺陷导致关节软骨加速老化,进而引发骨关节炎,同时伴有代谢信号和表观遗传调控受损。

Accelerated aging in articular cartilage by ZMPSTE24 deficiency leads to osteoarthritis with impaired metabolic signaling and epigenetic regulation.

机构信息

Institute of Microsurgery on Extremities and Department of Orthopedic Surgery, Shanghai Sixth People's Hospital Affiliated to Shanghai Jiao Tong University School of Medicine, 200233, Shanghai, China.

State Key Laboratory of Cell Biology, CAS Center for Excellence in Molecular Cell Sciences, Shanghai Institute of Biochemistry and Cell Biology, Chinese Academy of Sciences, University of Chinese Academy of Sciences, 200031, Shanghai, China.

出版信息

Cell Death Dis. 2023 May 22;14(5):336. doi: 10.1038/s41419-023-05856-3.

Abstract

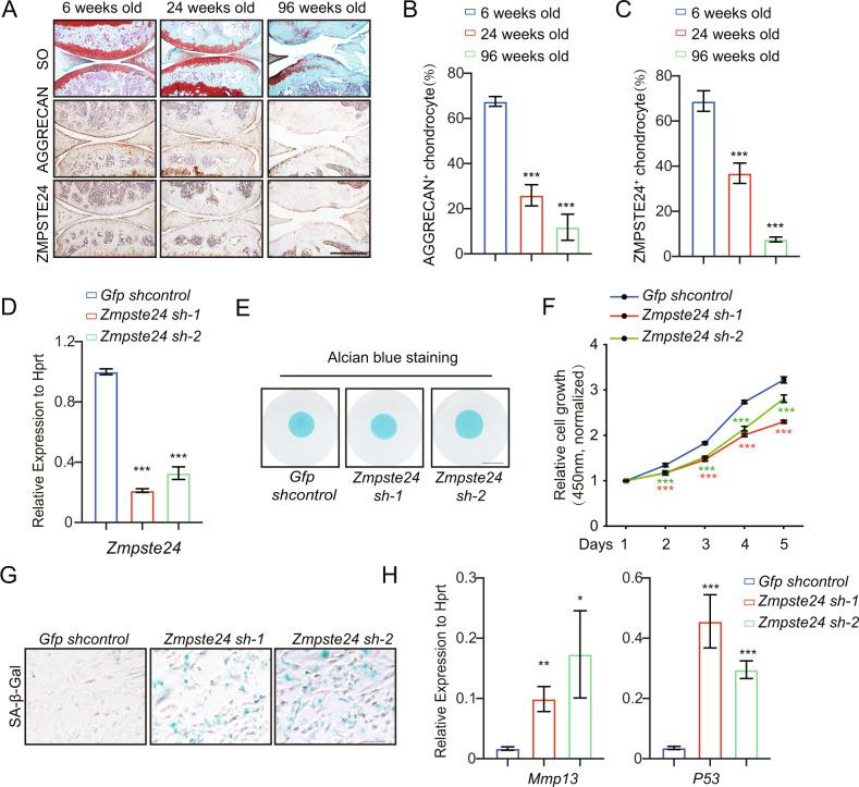
Osteoarthritis (OA) is an age-related degenerative disease without disease-modifying therapy. The lack of aging-induced osteoarthritis models makes the discovery of therapeutic drugs more challenging. The deficiency of ZMPSTE24 could induce Hutchinson-Gilford progeria syndrome (HGPS), a genetic disorder of rapid aging. However, the relationship between HGPS and OA remains unclear. Our results found that the expression of Zmpste24 was decreased in the articular cartilage during the aging process. Zmpste24 knockout mice, Prx1-Cre; Zmpste24 mice and Col2-CreERT2; Zmpste24 mice displayed OA phenotype. Loss of Zmpste24 in articular cartilage could exacerbate the occurrence and development of osteoarthritis. Transcriptome sequencing revealed that deletion of Zmpste24 or accumulation of progerin affects chondrocyte metabolism, inhibits cell proliferation and promotes cell senescence. Using this animal model, we elucidate the upregulation of H3K27me3 during chondrocyte senescence and discover the molecular mechanism by which lamin A mutant stabilizes EZH2 expression. The construction of aging-induced osteoarthritis models and the elucidation of the signaling pathways and molecular mechanisms of articular chondrocyte senescence would benefit the discovery and development of new drugs for OA.

摘要

骨关节炎(OA)是一种与年龄相关的退行性疾病,目前尚无疾病修正疗法。由于缺乏与年龄相关的骨关节炎模型,使得治疗药物的发现更加具有挑战性。ZMPSTE24 的缺乏会导致亨廷顿病性肌萎缩症(HGPS),这是一种快速衰老的遗传疾病。然而,HGPS 与 OA 之间的关系尚不清楚。我们的研究结果发现,Zmpste24 的表达在衰老过程中会降低。Zmpste24 敲除小鼠、Prx1-Cre; Zmpste24 小鼠和 Col2-CreERT2; Zmpste24 小鼠表现出 OA 表型。关节软骨中 Zmpste24 的缺失会加重骨关节炎的发生和发展。转录组测序显示,Zmpste24 的缺失或 progerin 的积累会影响软骨细胞代谢,抑制细胞增殖并促进细胞衰老。通过使用该动物模型,我们阐明了软骨细胞衰老过程中 H3K27me3 的上调,并发现了核纤层蛋白 A 突变体稳定 EZH2 表达的分子机制。构建诱导衰老的骨关节炎模型,并阐明关节软骨细胞衰老的信号通路和分子机制,将有助于发现和开发 OA 的新药。

https://cdn.ncbi.nlm.nih.gov/pmc/blobs/183d/10203117/83ae186d3d9e/41419_2023_5856_Fig1_HTML.jpg

文献检索

告别复杂PubMed语法,用中文像聊天一样搜索,搜遍4000万医学文献。AI智能推荐,让科研检索更轻松。

立即免费搜索

文件翻译

保留排版,准确专业,支持PDF/Word/PPT等文件格式,支持 12+语言互译。

免费翻译文档

深度研究

AI帮你快速写综述,25分钟生成高质量综述,智能提取关键信息,辅助科研写作。

立即免费体验