• 文献检索
  • 文档翻译
  • 深度研究
  • 学术资讯
  • Suppr Zotero 插件Zotero 插件
  • 邀请有礼
  • 套餐&价格
  • 历史记录
应用&插件
Suppr Zotero 插件Zotero 插件浏览器插件Mac 客户端Windows 客户端微信小程序
定价
高级版会员购买积分包购买API积分包
服务
文献检索文档翻译深度研究API 文档MCP 服务
关于我们
关于 Suppr公司介绍联系我们用户协议隐私条款
关注我们

Suppr 超能文献

核心技术专利:CN118964589B侵权必究
粤ICP备2023148730 号-1Suppr @ 2026

文献检索

告别复杂PubMed语法,用中文像聊天一样搜索,搜遍4000万医学文献。AI智能推荐,让科研检索更轻松。

立即免费搜索

文件翻译

保留排版,准确专业,支持PDF/Word/PPT等文件格式,支持 12+语言互译。

免费翻译文档

深度研究

AI帮你快速写综述,25分钟生成高质量综述,智能提取关键信息,辅助科研写作。

立即免费体验

MAP4K3 通过抑制 Sirtuin-1 来抑制 LKB1-AMPK 通路,从而促进氨基酸依赖性的 mTORC1 复合物的激活。

MAP4K3 inhibits Sirtuin-1 to repress the LKB1-AMPK pathway to promote amino acid-dependent activation of the mTORC1 complex.

机构信息

Departments of Pathology & Laboratory Medicine, Neurology, and Biological Chemistry, University of California, Irvine, CA, USA.

Department of Neurology, Duke University School of Medicine, Durham, NC, USA.

出版信息

Life Sci Alliance. 2023 May 23;6(8). doi: 10.26508/lsa.202201525. Print 2023 Aug.

DOI:10.26508/lsa.202201525
PMID:37221017
原文链接:https://pmc.ncbi.nlm.nih.gov/articles/PMC10205607/
Abstract

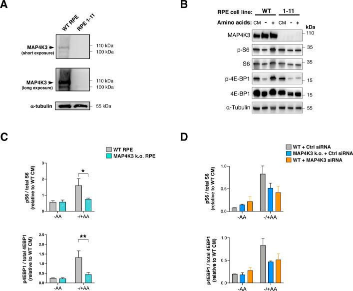
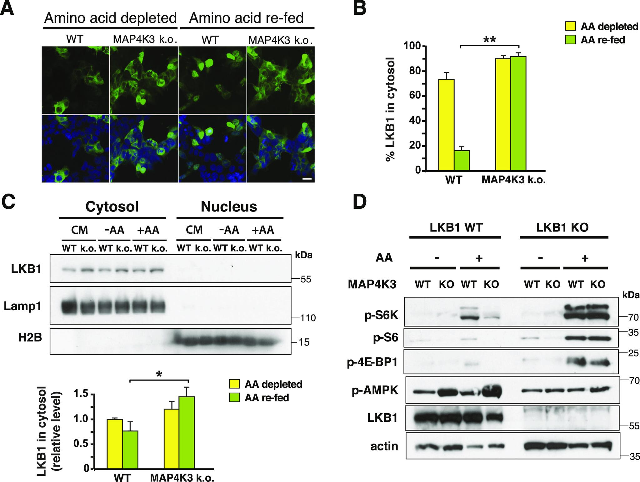
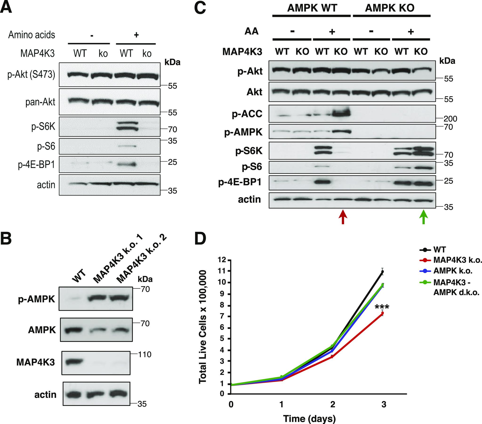
mTORC1 is the key rheostat controlling the cellular metabolic state. Of the various inputs to mTORC1, the most potent effector of intracellular nutrient status is amino acid supply. Despite an established role for MAP4K3 in promoting mTORC1 activation in the presence of amino acids, the signaling pathway by which MAP4K3 controls mTORC1 activation remains unknown. Here, we examined the process of MAP4K3 regulation of mTORC1 and found that MAP4K3 represses the LKB1-AMPK pathway to achieve robust mTORC1 activation. When we sought the regulatory link between MAP4K3 and LKB1 inhibition, we discovered that MAP4K3 physically interacts with the master nutrient regulatory factor sirtuin-1 (SIRT1) and phosphorylates SIRT1 to repress LKB1 activation. Our results reveal the existence of a novel signaling pathway linking amino acid satiety with MAP4K3-dependent suppression of SIRT1 to inactivate the repressive LKB1-AMPK pathway and thereby potently activate the mTORC1 complex to dictate the metabolic disposition of the cell.

摘要

mTORC1 是控制细胞代谢状态的关键变阻器。在 mTORC1 的各种输入中,氨基酸供应是细胞内营养状态最有效的效应物。尽管 MAP4K3 在存在氨基酸的情况下促进 mTORC1 激活的作用已得到确立,但 MAP4K3 控制 mTORC1 激活的信号通路仍不清楚。在这里,我们研究了 MAP4K3 对 mTORC1 的调节过程,发现 MAP4K3 抑制 LKB1-AMPK 途径以实现强大的 mTORC1 激活。当我们寻找 MAP4K3 和 LKB1 抑制之间的调节联系时,我们发现 MAP4K3 与主营养素调节因子 SIRT1(沉默调节蛋白 1)相互作用,并磷酸化 SIRT1 以抑制 LKB1 激活。我们的研究结果揭示了一种新的信号通路的存在,该通路将氨基酸饱足感与 MAP4K3 依赖性抑制 SIRT1 联系起来,从而使抑制性 LKB1-AMPK 途径失活,并强烈激活 mTORC1 复合物,从而决定细胞的代谢状态。

https://cdn.ncbi.nlm.nih.gov/pmc/blobs/f651/10205607/a2e28ff930b2/LSA-2022-01525_Fig9.jpg
https://cdn.ncbi.nlm.nih.gov/pmc/blobs/f651/10205607/f88f943ffef4/LSA-2022-01525_Fig1.jpg
https://cdn.ncbi.nlm.nih.gov/pmc/blobs/f651/10205607/9aa6e10ba164/LSA-2022-01525_FigS1.jpg
https://cdn.ncbi.nlm.nih.gov/pmc/blobs/f651/10205607/dfb9c3b62a34/LSA-2022-01525_FigS2.jpg
https://cdn.ncbi.nlm.nih.gov/pmc/blobs/f651/10205607/d9e76b2c533f/LSA-2022-01525_Fig2.jpg
https://cdn.ncbi.nlm.nih.gov/pmc/blobs/f651/10205607/f88600c16fae/LSA-2022-01525_FigS3.jpg
https://cdn.ncbi.nlm.nih.gov/pmc/blobs/f651/10205607/d56c896aaa22/LSA-2022-01525_FigS4.jpg
https://cdn.ncbi.nlm.nih.gov/pmc/blobs/f651/10205607/0c128ea23c18/LSA-2022-01525_Fig3.jpg
https://cdn.ncbi.nlm.nih.gov/pmc/blobs/f651/10205607/69c9d7ff7bb5/LSA-2022-01525_FigS5.jpg
https://cdn.ncbi.nlm.nih.gov/pmc/blobs/f651/10205607/5f376b60bfa2/LSA-2022-01525_Fig4.jpg
https://cdn.ncbi.nlm.nih.gov/pmc/blobs/f651/10205607/edfe1c4d8dd6/LSA-2022-01525_FigS6.jpg
https://cdn.ncbi.nlm.nih.gov/pmc/blobs/f651/10205607/f521e6c4e387/LSA-2022-01525_Fig5.jpg
https://cdn.ncbi.nlm.nih.gov/pmc/blobs/f651/10205607/0f7e5e960657/LSA-2022-01525_FigS7.jpg
https://cdn.ncbi.nlm.nih.gov/pmc/blobs/f651/10205607/9e55ba6282f9/LSA-2022-01525_Fig6.jpg
https://cdn.ncbi.nlm.nih.gov/pmc/blobs/f651/10205607/2d96581ccb35/LSA-2022-01525_Fig7.jpg
https://cdn.ncbi.nlm.nih.gov/pmc/blobs/f651/10205607/1a0b83bb305c/LSA-2022-01525_FigS8.jpg
https://cdn.ncbi.nlm.nih.gov/pmc/blobs/f651/10205607/79725e39cb26/LSA-2022-01525_FigS9.jpg
https://cdn.ncbi.nlm.nih.gov/pmc/blobs/f651/10205607/6598ecbab419/LSA-2022-01525_Fig8.jpg
https://cdn.ncbi.nlm.nih.gov/pmc/blobs/f651/10205607/a2e28ff930b2/LSA-2022-01525_Fig9.jpg
https://cdn.ncbi.nlm.nih.gov/pmc/blobs/f651/10205607/f88f943ffef4/LSA-2022-01525_Fig1.jpg
https://cdn.ncbi.nlm.nih.gov/pmc/blobs/f651/10205607/9aa6e10ba164/LSA-2022-01525_FigS1.jpg
https://cdn.ncbi.nlm.nih.gov/pmc/blobs/f651/10205607/dfb9c3b62a34/LSA-2022-01525_FigS2.jpg
https://cdn.ncbi.nlm.nih.gov/pmc/blobs/f651/10205607/d9e76b2c533f/LSA-2022-01525_Fig2.jpg
https://cdn.ncbi.nlm.nih.gov/pmc/blobs/f651/10205607/f88600c16fae/LSA-2022-01525_FigS3.jpg
https://cdn.ncbi.nlm.nih.gov/pmc/blobs/f651/10205607/d56c896aaa22/LSA-2022-01525_FigS4.jpg
https://cdn.ncbi.nlm.nih.gov/pmc/blobs/f651/10205607/0c128ea23c18/LSA-2022-01525_Fig3.jpg
https://cdn.ncbi.nlm.nih.gov/pmc/blobs/f651/10205607/69c9d7ff7bb5/LSA-2022-01525_FigS5.jpg
https://cdn.ncbi.nlm.nih.gov/pmc/blobs/f651/10205607/5f376b60bfa2/LSA-2022-01525_Fig4.jpg
https://cdn.ncbi.nlm.nih.gov/pmc/blobs/f651/10205607/edfe1c4d8dd6/LSA-2022-01525_FigS6.jpg
https://cdn.ncbi.nlm.nih.gov/pmc/blobs/f651/10205607/f521e6c4e387/LSA-2022-01525_Fig5.jpg
https://cdn.ncbi.nlm.nih.gov/pmc/blobs/f651/10205607/0f7e5e960657/LSA-2022-01525_FigS7.jpg
https://cdn.ncbi.nlm.nih.gov/pmc/blobs/f651/10205607/9e55ba6282f9/LSA-2022-01525_Fig6.jpg
https://cdn.ncbi.nlm.nih.gov/pmc/blobs/f651/10205607/2d96581ccb35/LSA-2022-01525_Fig7.jpg
https://cdn.ncbi.nlm.nih.gov/pmc/blobs/f651/10205607/1a0b83bb305c/LSA-2022-01525_FigS8.jpg
https://cdn.ncbi.nlm.nih.gov/pmc/blobs/f651/10205607/79725e39cb26/LSA-2022-01525_FigS9.jpg
https://cdn.ncbi.nlm.nih.gov/pmc/blobs/f651/10205607/6598ecbab419/LSA-2022-01525_Fig8.jpg
https://cdn.ncbi.nlm.nih.gov/pmc/blobs/f651/10205607/a2e28ff930b2/LSA-2022-01525_Fig9.jpg

相似文献

1
MAP4K3 inhibits Sirtuin-1 to repress the LKB1-AMPK pathway to promote amino acid-dependent activation of the mTORC1 complex.MAP4K3 通过抑制 Sirtuin-1 来抑制 LKB1-AMPK 通路,从而促进氨基酸依赖性的 mTORC1 复合物的激活。
Life Sci Alliance. 2023 May 23;6(8). doi: 10.26508/lsa.202201525. Print 2023 Aug.
2
MAP4K3 mediates amino acid-dependent regulation of autophagy via phosphorylation of TFEB.丝裂原活化蛋白激酶激酶激酶激酶3(MAP4K3)通过转录因子EB(TFEB)的磷酸化介导氨基酸依赖性自噬调节。
Nat Commun. 2018 Mar 5;9(1):942. doi: 10.1038/s41467-018-03340-7.
3
PP2A T61 epsilon is an inhibitor of MAP4K3 in nutrient signaling to mTOR.PP2A T61 ɛpsilon 是营养信号向 mTOR 传递途径中 MAP4K3 的抑制剂。
Mol Cell. 2010 Mar 12;37(5):633-42. doi: 10.1016/j.molcel.2010.01.031.
4
Suppression of the mTORC1/STAT3/Notch1 pathway by activated AMPK prevents hepatic insulin resistance induced by excess amino acids.激活的 AMPK 抑制 mTORC1/STAT3/Notch1 通路可预防过量氨基酸诱导的肝胰岛素抵抗。
Am J Physiol Endocrinol Metab. 2014 Jan 15;306(2):E197-209. doi: 10.1152/ajpendo.00202.2013. Epub 2013 Dec 3.
5
LKB1-PTEN axis controls Th1 and Th17 cell differentiation via regulating mTORC1.LKB1-PTEN 轴通过调节 mTORC1 控制 Th1 和 Th17 细胞分化。
J Mol Med (Berl). 2021 Aug;99(8):1139-1150. doi: 10.1007/s00109-021-02090-2. Epub 2021 May 18.
6
Important role of the LKB1-AMPK pathway in suppressing tumorigenesis in PTEN-deficient mice.LKB1-AMPK通路在PTEN缺陷小鼠肿瘤发生抑制中的重要作用。
Biochem J. 2008 Jun 1;412(2):211-21. doi: 10.1042/BJ20080557.
7
LKB1 and AMP-activated protein kinase control of mTOR signalling and growth.LKB1 和 AMP 激活的蛋白激酶对 mTOR 信号和生长的控制。
Acta Physiol (Oxf). 2009 May;196(1):65-80. doi: 10.1111/j.1748-1716.2009.01972.x. Epub 2009 Feb 19.
8
Cellular signaling of amino acids towards mTORC1 activation in impaired human leucine catabolism.氨基酸对人亮氨酸分解代谢障碍时 mTORC1 激活的细胞信号转导
J Nutr Biochem. 2013 May;24(5):824-31. doi: 10.1016/j.jnutbio.2012.04.018. Epub 2012 Aug 13.
9
Roles of Mitogen-Activating Protein Kinase Kinase Kinase Kinase-3 (MAP4K3) in Preterm Skeletal Muscle Satellite Cell Myogenesis and Mammalian Target of Rapamycin Complex 1 (mTORC1) Activation Regulation.丝裂原活化蛋白激酶激酶激酶激酶-3(MAP4K3)在早产骨骼肌卫星细胞成肌及雷帕霉素靶蛋白复合物1(mTORC1)激活调控中的作用
Med Sci Monit. 2017 Jul 21;23:3562-3570. doi: 10.12659/msm.902553.
10
A Double Negative Feedback Loop between mTORC1 and AMPK Kinases Guarantees Precise Autophagy Induction upon Cellular Stress.mTORC1 和 AMPK 激酶之间的双重负反馈环确保细胞应激时精确的自噬诱导。
Int J Mol Sci. 2019 Nov 7;20(22):5543. doi: 10.3390/ijms20225543.

引用本文的文献

1
MicroRNA-142-3p Overcomes Drug Resistance in Hepatocellular Carcinoma by Targeting YES1 and TWF1.微小RNA-142-3p通过靶向YES1和TWF1克服肝细胞癌的耐药性。
Int J Mol Sci. 2025 Apr 27;26(9):4161. doi: 10.3390/ijms26094161.

本文引用的文献

1
AMPK regulation of Raptor and TSC2 mediate metformin effects on transcriptional control of anabolism and inflammation.AMPK 对 Raptor 和 TSC2 的调节介导二甲双胍对合成代谢和炎症的转录控制作用。
Genes Dev. 2020 Oct 1;34(19-20):1330-1344. doi: 10.1101/gad.339895.120. Epub 2020 Sep 10.
2
mTOR signaling pathway and mTOR inhibitors in cancer: progress and challenges.癌症中的mTOR信号通路与mTOR抑制剂:进展与挑战
Cell Biosci. 2020 Mar 10;10:31. doi: 10.1186/s13578-020-00396-1. eCollection 2020.
3
A sugary input to leucine sensing.
亮氨酸感知的糖类输入。
Science. 2020 Jan 10;367(6474):146-147. doi: 10.1126/science.aba2335.
4
Glucose-dependent control of leucine metabolism by leucyl-tRNA synthetase 1.亮氨酰-tRNA 合成酶 1 对亮氨酸代谢的葡萄糖依赖性调控。
Science. 2020 Jan 10;367(6474):205-210. doi: 10.1126/science.aau2753. Epub 2019 Nov 28.
5
AhR-ROR-γt complex is a therapeutic target for MAP4K3/GLKIL-17A subpopulation of systemic lupus erythematosus.AhR-ROR-γt 复合物是全身性红斑狼疮中 MAP4K3/GLKIL-17A 亚群的治疗靶点。
FASEB J. 2019 Oct;33(10):11469-11480. doi: 10.1096/fj.201900105RR. Epub 2019 Aug 1.
6
Histone Deacetylase SIRT1 Targets Plk2 to Regulate Centriole Duplication.组蛋白去乙酰化酶 SIRT1 靶向 Plk2 调节中心体复制。
Cell Rep. 2018 Dec 4;25(10):2851-2865.e3. doi: 10.1016/j.celrep.2018.11.025.
7
Controlling the master-upstream regulation of the tumor suppressor LKB1.控制肿瘤抑制因子 LKB1 的主上游调控。
Oncogene. 2018 Jun;37(23):3045-3057. doi: 10.1038/s41388-018-0145-z. Epub 2018 Mar 15.
8
MAP4K3 mediates amino acid-dependent regulation of autophagy via phosphorylation of TFEB.丝裂原活化蛋白激酶激酶激酶激酶3(MAP4K3)通过转录因子EB(TFEB)的磷酸化介导氨基酸依赖性自噬调节。
Nat Commun. 2018 Mar 5;9(1):942. doi: 10.1038/s41467-018-03340-7.
9
The Dawn of the Age of Amino Acid Sensors for the mTORC1 Pathway.mTORC1信号通路氨基酸传感器时代的曙光
Cell Metab. 2017 Aug 1;26(2):301-309. doi: 10.1016/j.cmet.2017.07.001.
10
SIRT1 Functions as a Negative Regulator of Eukaryotic Poly(A)RNA Transport.SIRT1 作为真核多聚(A)RNA 运输的负调控因子发挥作用。
Curr Biol. 2017 Aug 7;27(15):2271-2284.e5. doi: 10.1016/j.cub.2017.06.040. Epub 2017 Jul 27.