Department of Urology, The First Affiliated Hospital of Sun Yat-Sen University, Guangzhou, People's Republic of China.
Institute of Precision Medicine, The First Affiliated Hospital of Sun Yat-Sen University, Guangzhou, People's Republic of China.
J Transl Med. 2023 May 23;21(1):343. doi: 10.1186/s12967-023-04161-z.
Clear cell renal cell carcinoma (ccRCC) is a highly invasive and metastatic subtype of kidney malignancy and is correlated with metabolic reprogramming for adaptation to the tumor microenvironment comprising infiltrated immune cells and immunomodulatory molecules. The role of immune cells in the tumor microenvironment (TME) and their association with abnormal fatty acids metabolism in ccRCC remains poorly understood.
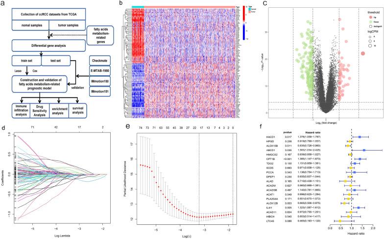
RNA-seq and clinical data of KIRC from The Cancer Genome Atlas (TCGA) and E-MTAB-1980 from the ArrayExpress dataset. The Nivolumab group and Everolimus group of the CheckMate 025 study, the Atezolizumab arm of IMmotion150 and the Atezolizumab plus Bevacizumab group of IMmotion151 cohort were obtained for subsequent analysis. After differential expression genes identification, the signature was constructed through univariate Cox proportional hazard regression and simultaneously the least absolute shrinkage and selection operator (Lasso) analysis and the predictive performance of our signature was assessed by using receiver operating characteristic (ROC), Kaplan-Meier (KM) survival analysis, nomogram, drug sensitivity analysis, immunotherapeutic effect analysis and enrichment analysis. Immunohistochemistry (IHC), qPCR and western blot were performed to measure related mRNA or protein expression. Biological features were evaluated by wound healing, cell migration and invasion assays and colony formation test and analyzed using coculture assay and flow cytometry.
Twenty fatty acids metabolism-related mRNA signatures were constructed in TCGA and possessed a strong predictive performance demonstrated through time-dependent ROC and KM survival analysis. Notably, the high-risk group exhibited an impaired response to anti-PD-1/PD-L1 (Programmed death-1 receptor/Programmed death-1 receptor-ligand) therapy compared to the low-risk group. The overall levels of the immune score were higher in the high-risk group. Additionally, drug sensitivity analysis observed that the model could effectively predict efficacy and sensitivity to chemotherapy. Enrichment analysis revealed that the IL6-JAK-STAT3 signaling pathway was a major pathway. IL4I1 could promote ccRCC cells' malignant features through JAK1/STAT3 signaling pathway and M2-like macrophage polarization.
The study elucidates that targeting fatty acids metabolism can affect the therapeutic effect of PD-1/PD-L1 in TME and related signal pathways. The model can effectively predict the response to several treatment options, underscoring its potential clinical utility.
透明细胞肾细胞癌(ccRCC)是一种高度侵袭性和转移性的肾癌亚型,与适应肿瘤微环境相关的代谢重编程有关,肿瘤微环境包括浸润的免疫细胞和免疫调节分子。免疫细胞在肿瘤微环境(TME)中的作用及其与 ccRCC 异常脂肪酸代谢的关联仍知之甚少。
从癌症基因组图谱(TCGA)的 KIRC 和 ArrayExpress 数据集的 E-MTAB-1980 中获取 nivolumab 组和 everolimus 组的 CheckMate 025 研究,以及 atezolizumab 臂的 IMmotion150 和 atezolizumab 联合 bevacizumab 组的 IMmotion151 队列,用于后续分析。在鉴定差异表达基因后,通过单变量 Cox 比例风险回归和同时最小绝对收缩和选择算子(Lasso)分析构建特征,并通过接收者操作特征(ROC)、Kaplan-Meier(KM)生存分析、列线图、药物敏感性分析、免疫治疗效果分析和富集分析评估我们特征的预测性能。进行免疫组织化学(IHC)、qPCR 和 Western blot 以测量相关的 mRNA 或蛋白表达。通过划痕愈合、细胞迁移和侵袭测定以及集落形成试验评估生物学特征,并通过共培养试验和流式细胞术进行分析。
在 TCGA 中构建了 20 个与脂肪酸代谢相关的 mRNA 特征,通过时间依赖性 ROC 和 KM 生存分析证明了其具有强大的预测性能。值得注意的是,与低风险组相比,高危组对抗 PD-1/PD-L1(程序性死亡受体 1/程序性死亡受体配体)治疗的反应受损。高危组的免疫评分总体水平较高。此外,药物敏感性分析观察到该模型可以有效地预测化疗的疗效和敏感性。富集分析表明,IL6-JAK-STAT3 信号通路是一个主要通路。IL4I1 可以通过 JAK1/STAT3 信号通路和 M2 样巨噬细胞极化促进 ccRCC 细胞的恶性特征。
该研究表明靶向脂肪酸代谢可以影响 PD-1/PD-L1 在 TME 中的治疗效果及其相关信号通路。该模型可以有效地预测几种治疗选择的反应,突出了其潜在的临床应用价值。