Suppr超能文献

与生存相关的指标 ALOX12B 和 SPRR1A 与 HPV16 阴性的头颈部鳞状细胞癌患者的 DNA 损伤修复和肿瘤微环境状态有关。

Survival-related indicators ALOX12B and SPRR1A are associated with DNA damage repair and tumor microenvironment status in HPV 16-negative head and neck squamous cell carcinoma patients.

机构信息

Department of Radiation Oncology, Sun Yat-sen University Cancer Center, 651 Dongfeng Road East, Guangzhou, 510060, Guangdong, China.

State Key Laboratory of Oncology in South China, Collaborative Innovation Center for Cancer Medicine, 651 Dong feng Road East, Guangzhou, 510060, China.

出版信息

BMC Cancer. 2022 Jun 29;22(1):714. doi: 10.1186/s12885-022-09722-x.

Abstract

OBJECTIVES

To investigate prognostic-related gene signature based on DNA damage repair and tumor microenvironment statue in human papillomavirus 16 negative (HPV16-) head and neck squamous cell carcinoma (HNSCC).

METHODS

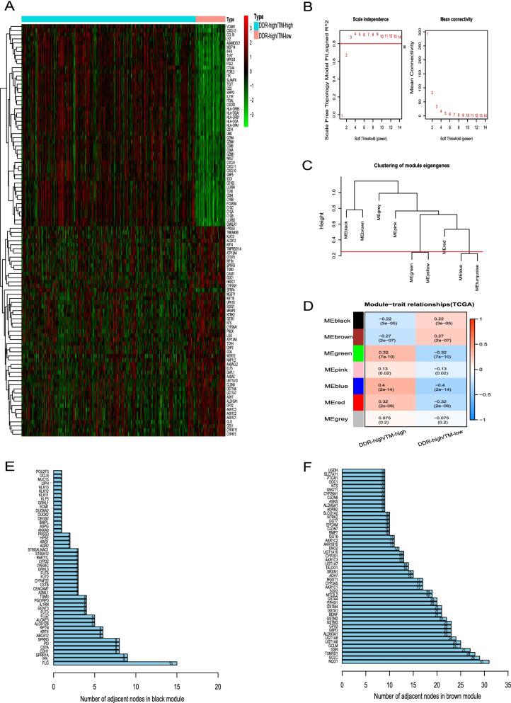
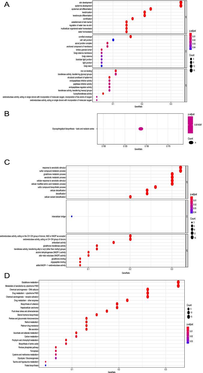
For the RNA-sequence matrix in HPV16- HNSCC in the Cancer Genome Atlas (TCGA) cohort, the DNA damage response (DDR) and tumor microenvironment (TM) status of each patient sample was estimated by using the ssGSEA algorithm. Through bioinformatics analysis in DDR_high/TM_high (n = 311) and DDR_high/TM_low (n = 53) groups, a survival-related gene signature was selected in the TCGA cohort. Two independent external validation cohorts (GSE65858 (n = 210) and GSE41613 (n = 97)) with HPV16- HNSCC patients validated the gene signature. Correlations among the clinical-related hub differentially expressed genes (DEGs) and infiltrated immunocytes were explored with the TIMER2.0 server. Drug screening based on hub DEGs was performed using the CellMiner and GSCALite databases. The loss-of-function studies were used to evaluate the effect of screened survival-related gene on the motility of HPV- HNSCC cells in vitro.

RESULTS

A high DDR level (P = 0.025) and low TM score (P = 0.012) were independent risk factors for HPV16- HNSCC. Downregulated expression of ALOX12B or SPRR1A was associated with poor survival rate and advanced cancer stages. The pathway enrichment analysis showed the DDR_high/TM_low samples were enriched in glycosphingolipid biosynthesis-lacto and neolacto series, glutathione metabolism, platinum drug resistance, and ferroptosis pathways, while the DDR_high/TM_low samples were enriched in Th17 cell differentiation, Neutrophil extracellular trap formation, PD - L1 expression and PD - 1 checkpoint pathway in cancer. Notably, the expression of ALOX12B and SPRR1A were negatively correlated with cancer-associated fibroblasts (CAFs) infiltration and CAFs downstream effectors. Sensitivity to specific chemotherapy regimens can be derived from gene expressions. In addition, ALOX12B and SPRR1A expression was associated with the mRNA expression of insulin like growth factor 1 receptor (IGF1R), AKT serine/threonine kinase 1 (AKT1), mammalian target of rapamycin (MTOR), and eukaryotic translation initiation factor 4E binding protein 1 (EIF4EBP1) in HPV negative HNSCC. Down-regulation of ALOX12B promoted HPV- HNSCC cells migration and invasion in vitro.

CONCLUSIONS

ALOX12B and SPRR1A served as a gene signature for overall survival in HPV16- HNSCC patients, and correlated with the amount of infiltrated CAFs. The specific drug pattern was determined by the gene signature.

摘要

目的

基于 DNA 损伤修复和肿瘤微环境状态,研究人乳头瘤病毒 16 阴性(HPV16-)头颈部鳞状细胞癌(HNSCC)的预后相关基因特征。

方法

在癌症基因组图谱(TCGA)队列中 HPV16- HNSCC 的 RNA 序列矩阵中,使用 ssGSEA 算法估计每个患者样本的 DNA 损伤反应(DDR)和肿瘤微环境(TM)状态。通过在 DDR_high/TM_high(n=311)和 DDR_high/TM_low(n=53)组中的生物信息学分析,选择了与生存相关的基因特征。在 TCGA 队列中进行了两个独立的外部验证队列(GSE65858(n=210)和 GSE41613(n=97))的 HPV16- HNSCC 患者的验证。使用 TIMER2.0 服务器探索与临床相关的核心差异表达基因(DEG)和浸润免疫细胞之间的相关性。使用 CellMiner 和 GSCALite 数据库对基于核心 DEG 的药物筛选进行了分析。利用功能丧失研究评估了筛选出的与生存相关的基因对 HPV- HNSCC 细胞体外迁移能力的影响。

结果

高 DDR 水平(P=0.025)和低 TM 评分(P=0.012)是 HPV16- HNSCC 的独立危险因素。ALOX12B 或 SPRR1A 的下调表达与生存率降低和癌症晚期有关。通路富集分析表明,DDR_high/TM_low 样本富集在糖脂生物合成乳糖和新乳糖系列、谷胱甘肽代谢、铂类药物耐药和铁死亡途径,而 DDR_high/TM_low 样本则富集在 Th17 细胞分化、中性粒细胞细胞外陷阱形成、PD-L1 表达和癌症中的 PD-1 检查点途径。值得注意的是,ALOX12B 和 SPRR1A 的表达与癌症相关成纤维细胞(CAFs)浸润和 CAFs 下游效应物呈负相关。从基因表达中可以得出对特定化疗方案的敏感性。此外,ALOX12B 和 SPRR1A 的表达与 HPV 阴性 HNSCC 中的胰岛素样生长因子 1 受体(IGF1R)、AKT 丝氨酸/苏氨酸激酶 1(AKT1)、哺乳动物雷帕霉素靶蛋白(MTOR)和真核翻译起始因子 4E 结合蛋白 1(EIF4EBP1)的 mRNA 表达相关。下调 ALOX12B 促进 HPV- HNSCC 细胞在体外的迁移和侵袭。

结论

ALOX12B 和 SPRR1A 作为 HPV16- HNSCC 患者总生存率的基因特征,并与浸润 CAFs 的数量相关。特定的药物模式由基因特征决定。

https://cdn.ncbi.nlm.nih.gov/pmc/blobs/5be2/9241267/7f5754ee2dbf/12885_2022_9722_Fig1_HTML.jpg

文献AI研究员

20分钟写一篇综述,助力文献阅读效率提升50倍。

立即体验

用中文搜PubMed

大模型驱动的PubMed中文搜索引擎

马上搜索

文档翻译

学术文献翻译模型,支持多种主流文档格式。

立即体验