Suppr超能文献

一种小分子 PI3Kα 激活剂,可用于心脏保护和神经再生。

A small-molecule PI3Kα activator for cardioprotection and neuroregeneration.

机构信息

Cell Signalling, Cancer Institute, University College London, London, UK.

Drug Discovery Group, Translational Research Office, University College London, London, UK.

出版信息

Nature. 2023 Jun;618(7963):159-168. doi: 10.1038/s41586-023-05972-2. Epub 2023 May 24.

Abstract

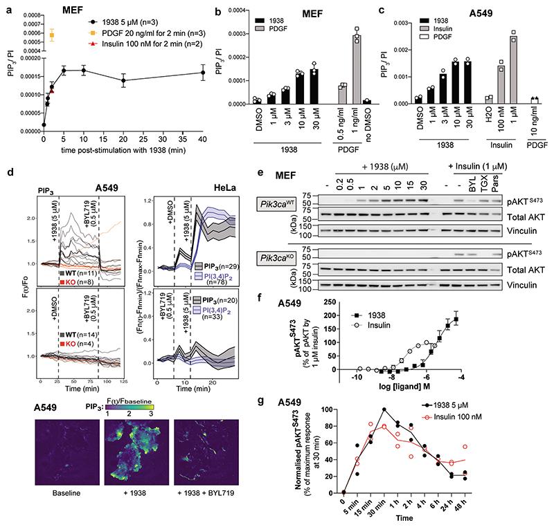
Harnessing the potential beneficial effects of kinase signalling through the generation of direct kinase activators remains an underexplored area of drug development. This also applies to the PI3K signalling pathway, which has been extensively targeted by inhibitors for conditions with PI3K overactivation, such as cancer and immune dysregulation. Here we report the discovery of UCL-TRO-1938 (referred to as 1938 hereon), a small-molecule activator of the PI3Kα isoform, a crucial effector of growth factor signalling. 1938 allosterically activates PI3Kα through a distinct mechanism by enhancing multiple steps of the PI3Kα catalytic cycle and causes both local and global conformational changes in the PI3Kα structure. This compound is selective for PI3Kα over other PI3K isoforms and multiple protein and lipid kinases. It transiently activates PI3K signalling in all rodent and human cells tested, resulting in cellular responses such as proliferation and neurite outgrowth. In rodent models, acute treatment with 1938 provides cardioprotection from ischaemia-reperfusion injury and, after local administration, enhances nerve regeneration following nerve crush. This study identifies a chemical tool to directly probe the PI3Kα signalling pathway and a new approach to modulate PI3K activity, widening the therapeutic potential of targeting these enzymes through short-term activation for tissue protection and regeneration. Our findings illustrate the potential of activating kinases for therapeutic benefit, a currently largely untapped area of drug development.

摘要

通过生成直接的激酶激活剂来利用激酶信号的潜在有益效果仍然是药物开发中一个未得到充分探索的领域。这同样适用于 PI3K 信号通路,该通路已被广泛针对 PI3K 过度激活的疾病,如癌症和免疫失调,开发抑制剂。在这里,我们报告了 UCL-TRO-1938(以下简称 1938)的发现,它是一种 PI3Kα 同工型的小分子激活剂,是生长因子信号的关键效应物。1938 通过增强 PI3Kα 催化循环的多个步骤,以独特的机制别构激活 PI3Kα,并导致 PI3Kα 结构的局部和全局构象变化。该化合物对 PI3Kα 具有选择性,优于其他 PI3K 同工型以及多种蛋白和脂质激酶。它在所有测试的啮齿动物和人类细胞中短暂激活 PI3K 信号,导致细胞增殖和神经突生长等反应。在啮齿动物模型中,急性用 1938 处理可提供缺血再灌注损伤的心脏保护作用,并且在局部给药后,可增强神经挤压后的神经再生。这项研究确定了一种化学工具,可直接探测 PI3Kα 信号通路,并提供了一种调节 PI3K 活性的新方法,通过短暂激活这些酶来扩大针对这些酶的治疗潜力,以实现组织保护和再生。我们的发现说明了激活激酶以获得治疗益处的潜力,这是药物开发中一个目前尚未得到充分利用的领域。

https://cdn.ncbi.nlm.nih.gov/pmc/blobs/4b00/7614683/30dcab508da7/EMS175910-f006.jpg

文献AI研究员

20分钟写一篇综述,助力文献阅读效率提升50倍。

立即体验

用中文搜PubMed

大模型驱动的PubMed中文搜索引擎

马上搜索

文档翻译

学术文献翻译模型,支持多种主流文档格式。

立即体验