Suppr超能文献

利用单细胞转录组分析鉴定 Hif1α 作为自身免疫性葡萄膜炎发病机制的潜在参与者。

Identification of Hif1α as a Potential Participant in Autoimmune Uveitis Pathogenesis Using Single-Cell Transcriptome Analysis.

机构信息

State Key Laboratory of Ophthalmology, Zhongshan Ophthalmic Center, Sun Yat-Sen University, Guangdong Provincial Key Laboratory of Ophthalmology and Visual Science, Guangdong Provincial Clinical Research Center for Ocular Diseases, Guangzhou, China.

出版信息

Invest Ophthalmol Vis Sci. 2023 May 1;64(5):24. doi: 10.1167/iovs.64.5.24.

Abstract

PURPOSE

This study purposed to depict the transcriptional changes associated with autoimmune uveitis (AU) pathogenesis and identify potential therapeutic targets of this disease.

METHODS

An experimental AU (EAU) model was established with retina antigen and adjuvants. An EAU control group was established with adjuvant only to eliminate nonspecific effects. We conducted single-cell RNA sequencing (scRNA-seq) on cervical draining lymph node cells of EAU, EAU control, and normal mice to identify the EAU-associated transcriptional changes and the potential pathogenic molecules. Subsequent flow cytometry, adoptive transfer experiment, scRNA-seq analysis of human uveitis, and proliferation assessment were conducted to verify the function of the interested molecule in uveitis.

RESULTS

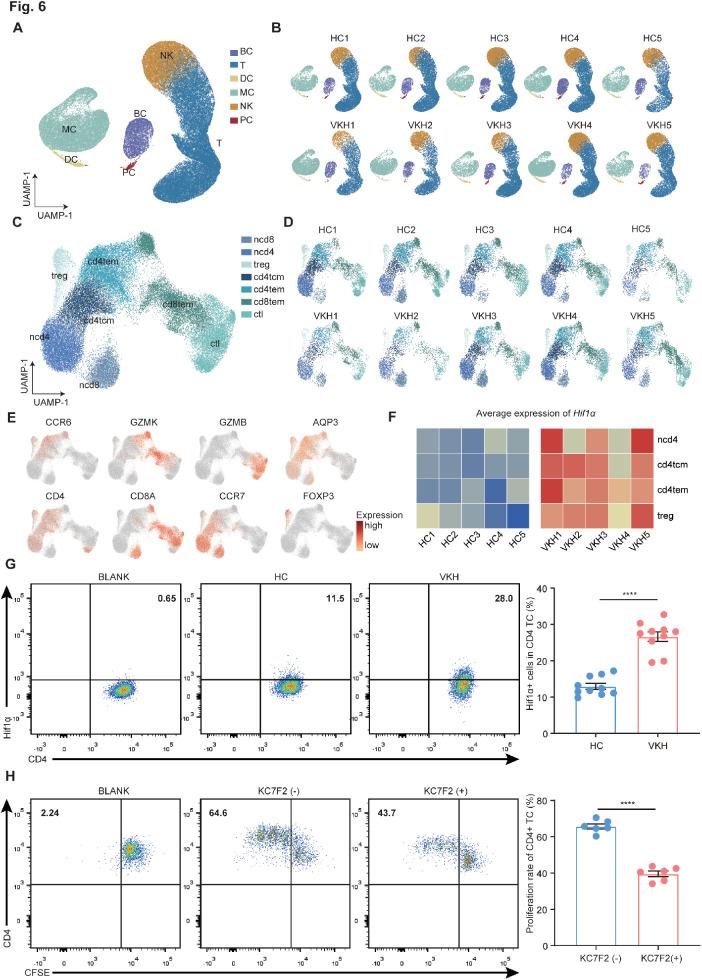
The scRNA-seq data suggested that hypoxia-inducible factor 1 alpha (Hif1α) may participate in EAU pathogenesis via regulating T helper (Th)-17, Th1, and regulatory T cells. Hif1α inhibition alleviated EAU symptoms and regulated Th17, Th1, and regulatory T cell proportions. CD4+ T cells with repressed Hif1α expression failed to transfer EAU to naïve mice. In Vogt-Koyanagi-Harada disease, which is a human uveitis, Hif1α was also increased in CD4+ T cells and regulated their proliferation.

CONCLUSIONS

The results indicate that Hif1α may participate in AU pathogenesis and are, thus, a potential therapeutic target.

摘要

目的

本研究旨在描述与自身免疫性葡萄膜炎 (AU) 发病机制相关的转录变化,并确定该疾病的潜在治疗靶点。

方法

用视网膜抗原和佐剂建立实验性 AU (EAU) 模型。仅用佐剂建立 EAU 对照组以消除非特异性影响。我们对 EAU、EAU 对照组和正常小鼠的颈淋巴结引流细胞进行单细胞 RNA 测序 (scRNA-seq),以鉴定与 EAU 相关的转录变化和潜在的致病分子。随后进行流式细胞术、过继转移实验、人葡萄膜炎的 scRNA-seq 分析和增殖评估,以验证感兴趣分子在葡萄膜炎中的功能。

结果

scRNA-seq 数据表明,缺氧诱导因子 1 阿尔法 (Hif1α) 可能通过调节辅助性 T (Th)-17、Th1 和调节性 T 细胞参与 EAU 发病机制。Hif1α 抑制减轻了 EAU 症状并调节了 Th17、Th1 和调节性 T 细胞的比例。表达受抑制的 Hif1α 的 CD4+T 细胞无法将 EAU 转移给未致敏的小鼠。在 Vogt-Koyanagi-Harada 病(一种人类葡萄膜炎)中,CD4+T 细胞中 Hif1α 也增加,并调节其增殖。

结论

结果表明 Hif1α 可能参与 AU 发病机制,因此是一个潜在的治疗靶点。

https://cdn.ncbi.nlm.nih.gov/pmc/blobs/bdc4/10214869/743364135b49/iovs-64-5-24-f001.jpg

文献检索

告别复杂PubMed语法,用中文像聊天一样搜索,搜遍4000万医学文献。AI智能推荐,让科研检索更轻松。

立即免费搜索

文件翻译

保留排版,准确专业,支持PDF/Word/PPT等文件格式,支持 12+语言互译。

免费翻译文档

深度研究

AI帮你快速写综述,25分钟生成高质量综述,智能提取关键信息,辅助科研写作。

立即免费体验