Suppr超能文献

基于机器学习的非阻塞性无精子症诊断特征基因的鉴定和验证。

Identification and validation of diagnostic signature genes in non-obstructive azoospermia by machine learning.

机构信息

Department of Urology, The Second Affiliated Hospital of Soochow University, Suzhou, Jiangsu 215004, China.

School of Radiation Medicine and Protection, Soochow University, Suzhou, Jiangsu 215123, China.

出版信息

Aging (Albany NY). 2023 May 24;15(10):4465-4480. doi: 10.18632/aging.204749.

Abstract

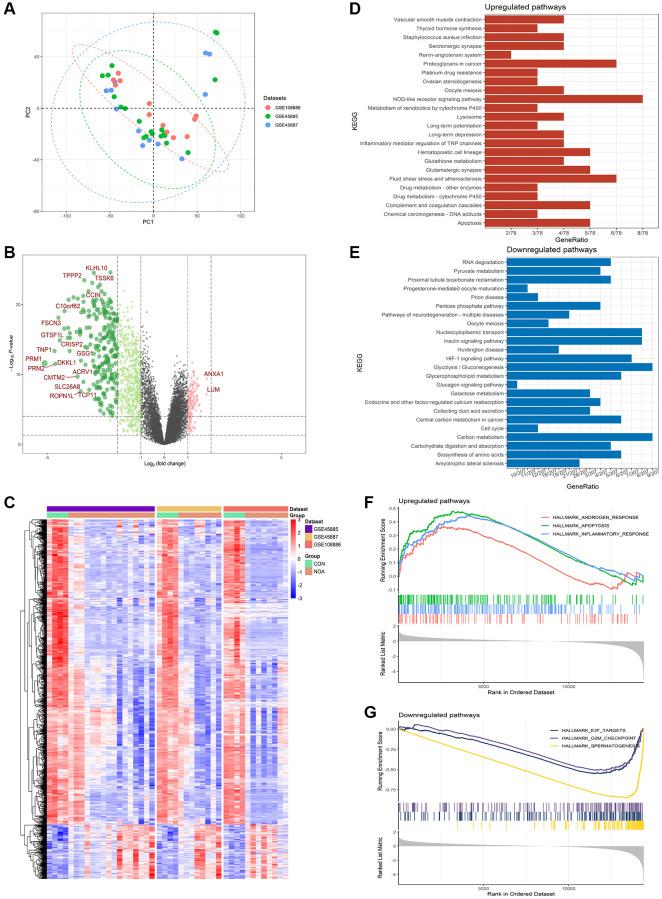
Non-obstructive azoospermia (NOA) is a common cause of male infertility, and no specific diagnostic indicators exist. In this study, we used human testis datasets GSE45885, GSE45887, and GSE108886 from GEO database as training datasets, and screened 6 signature genes (all lowly expressed in the NOA group) using Boruta algorithm and Lasso regression: C12orf54, TSSK6, OR2H1, FER1L5, C9orf153, XKR3. The diagnostic efficacy of the above genes was examined by constructing models with LightGBM algorithm: the AUC (Area Under Curve) of both ROC and Precision-Recall curves for internal validation was 1.0 ( < 0.05). For the external validation dataset GSE145467 (human testis), the AUC of its ROC curve was 0.9 and that of its Precision-Recall curve was 0.833 ( < 0.05). Next, we confirmed the cellular localization of the above genes using human testis single-cell RNA sequencing dataset GSE149512, which were all located in spermatid. Besides, the downstream regulatory mechanisms of the above genes in spermatid were inferred by GSEA algorithm: C12orf54 may be involved in the repression of E2F-related and MYC-related pathways, TSSK6 and C9orf153 may be involved in the repression of MYC-related pathways, while FER1L5 may be involved in the repression of spermatogenesis pathway. Finally, we constructed a NOA model in mice using X-ray irradiation, and quantitative Real-time PCR results showed that C12orf54, TSSK6, OR2H1, FER1L5, and C9orf153 were all lowly expressed in NOA group. In summary, we have identified novel signature genes of NOA using machine learning methods and complete experimental validation, which will be helpful for its early diagnosis.

摘要

非阻塞性无精子症(NOA)是男性不育的常见原因,目前尚无特定的诊断指标。本研究以 GEO 数据库中的 GSE45885、GSE45887 和 GSE108886 数据集为训练数据集,使用 Boruta 算法和 Lasso 回归筛选出 6 个特征基因(在 NOA 组中均低表达):C12orf54、TSSK6、OR2H1、FER1L5、C9orf153、XKR3。使用 LightGBM 算法构建模型,检验上述基因的诊断效能:内部验证的 ROC 和 Precision-Recall 曲线的 AUC(曲线下面积)均为 1.0(<0.05)。对外部验证数据集 GSE145467(人睾丸),其 ROC 曲线的 AUC 为 0.9,其 Precision-Recall 曲线的 AUC 为 0.833(<0.05)。接着,我们使用人睾丸单细胞 RNA 测序数据集 GSE149512 验证了上述基因的细胞定位,结果均位于精母细胞。此外,通过 GSEA 算法推断了上述基因在精母细胞中的下游调控机制:C12orf54 可能参与 E2F 相关和 MYC 相关途径的抑制,TSSK6 和 C9orf153 可能参与 MYC 相关途径的抑制,而 FER1L5 可能参与生精途径的抑制。最后,我们使用 X 射线照射构建了小鼠的 NOA 模型,实时定量 PCR 结果显示 C12orf54、TSSK6、OR2H1、FER1L5 和 C9orf153 在 NOA 组中均低表达。总之,我们使用机器学习方法和完整的实验验证鉴定了非阻塞性无精子症的新特征基因,这将有助于其早期诊断。

https://cdn.ncbi.nlm.nih.gov/pmc/blobs/e5db/10257997/155dad7df43f/aging-15-204749-g001.jpg

文献AI研究员

20分钟写一篇综述,助力文献阅读效率提升50倍。

立即体验

用中文搜PubMed

大模型驱动的PubMed中文搜索引擎

马上搜索

文档翻译

学术文献翻译模型,支持多种主流文档格式。

立即体验