Wiesinger Anna-Maria, Bigger Brian, Giugliani Roberto, Lampe Christina, Scarpa Maurizio, Moser Tobias, Kampmann Christoph, Zimmermann Georg, Lagler Florian B
Institute of Congenital Metabolic Diseases, Paracelsus Medical University, 5020 Salzburg, Austria.
European Reference Network for Hereditary Metabolic Diseases, MetabERN, 33100 Udine, Italy.
Pharmaceutics. 2023 May 22;15(5):1565. doi: 10.3390/pharmaceutics15051565.
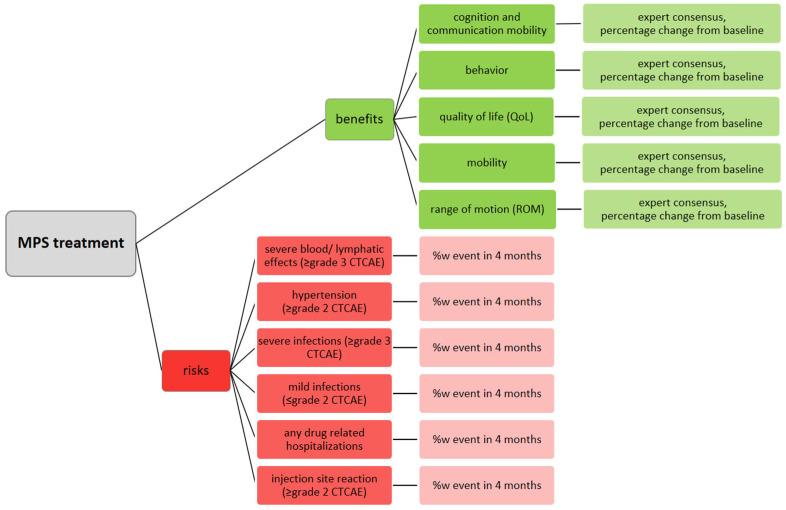
Mucopolysaccharidosis (MPS) is a group of rare metabolic diseases associated with reduced life expectancy and a substantial unmet medical need. Immunomodulatory drugs could be a relevant treatment approach for MPS patients, although they are not licensed for this population. Therefore, we aim to provide evidence justifying fast access to innovative individual treatment trials (ITTs) with immunomodulators and a high-quality evaluation of drug effects by implementing a risk-benefit model for MPS. The iterative methodology of our developed decision analysis framework (DAF) consists of the following steps: (i) a comprehensive literature analysis on promising treatment targets and immunomodulators for MPS; (ii) a quantitative risk-benefit assessment (RBA) of selected molecules; and (iii) allocation phenotypic profiles and a quantitative assessment. These steps allow for the personalized use of the model and are in accordance with expert and patient representatives. The following four promising immunomodulators were identified: adalimumab, abatacept, anakinra, and cladribine. An improvement in mobility is most likely with adalimumab, while anakinra might be the treatment of choice for patients with neurocognitive involvement. Nevertheless, a RBA should always be completed on an individual basis. Our evidence-based DAF model for ITTs directly addresses the substantial unmet medical need in MPS and characterizes a first approach toward precision medicine with immunomodulatory drugs.
黏多糖贮积症(MPS)是一组罕见的代谢性疾病,与预期寿命缩短和大量未满足的医疗需求相关。免疫调节药物可能是MPS患者的一种相关治疗方法,尽管它们尚未获得针对该人群的许可。因此,我们旨在通过为MPS实施风险效益模型,提供证据证明快速开展免疫调节剂创新个体化治疗试验(ITT)以及对药物效果进行高质量评估的合理性。我们开发的决策分析框架(DAF)的迭代方法包括以下步骤:(i)对MPS有前景的治疗靶点和免疫调节剂进行全面的文献分析;(ii)对选定分子进行定量风险效益评估(RBA);以及(iii)分配表型概况和定量评估。这些步骤允许模型的个性化使用,并符合专家和患者代表的意见。确定了以下四种有前景的免疫调节剂:阿达木单抗、阿巴西普、阿那白滞素和克拉屈滨。使用阿达木单抗最有可能改善运动能力,而阿那白滞素可能是神经认知受累患者的治疗选择。然而,RBA应始终在个体基础上完成。我们基于证据的ITT DAF模型直接解决了MPS中大量未满足的医疗需求,并描述了使用免疫调节药物的精准医学的第一种方法。