Allen Institute for Brain Science, Seattle, United States.
Department of Physiology & Biophysics, School of Medicine, University of Washington, Seattle, United States.
Elife. 2023 May 30;12:e81863. doi: 10.7554/eLife.81863.
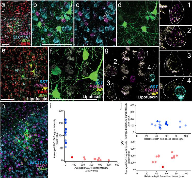
Rodent studies have demonstrated that synaptic dynamics from excitatory to inhibitory neuron types are often dependent on the target cell type. However, these target cell-specific properties have not been well investigated in human cortex, where there are major technical challenges in reliably obtaining healthy tissue, conducting multiple patch-clamp recordings on inhibitory cell types, and identifying those cell types. Here, we take advantage of newly developed methods for human neurosurgical tissue analysis with multiple patch-clamp recordings, fluorescent in situ hybridization (FISH), machine learning-based cell type classification and prospective GABAergic AAV-based labeling to investigate synaptic properties between pyramidal neurons and PVALB- vs. SST-positive interneurons. We find that there are robust molecular differences in synapse-associated genes between these neuron types, and that individual presynaptic pyramidal neurons evoke postsynaptic responses with heterogeneous synaptic dynamics in different postsynaptic cell types. Using molecular identification with FISH and classifiers based on transcriptomically identified PVALB neurons analyzed by Patch-seq, we find that PVALB neurons typically show depressing synaptic characteristics, whereas other interneuron types including SST-positive neurons show facilitating characteristics. Together, these data support the existence of target cell-specific synaptic properties in human cortex that are similar to rodent, thereby indicating evolutionary conservation of local circuit connectivity motifs from excitatory to inhibitory neurons and their synaptic dynamics.
啮齿动物研究表明,兴奋性神经元到抑制性神经元类型的突触动态通常依赖于靶细胞类型。然而,这些靶细胞特异性特性在人类皮层中尚未得到很好的研究,因为在人类皮层中,可靠地获得健康组织、对抑制性细胞类型进行多次膜片钳记录以及识别这些细胞类型都存在重大技术挑战。在这里,我们利用新开发的用于人类神经外科组织分析的多膜片钳记录、荧光原位杂交(FISH)、基于机器学习的细胞类型分类和前瞻性 GABA 能 AAV 标记的方法,研究锥体神经元与 PVALB-和 SST-阳性中间神经元之间的突触特性。我们发现,这些神经元类型之间在突触相关基因上存在明显的分子差异,并且单个突触前锥体神经元在不同的突触后细胞类型中引发具有异质突触动力学的突触后反应。使用 FISH 进行分子鉴定和基于 Patch-seq 分析的转录组鉴定的 PVALB 神经元的分类器,我们发现 PVALB 神经元通常表现出压抑性的突触特性,而其他中间神经元类型包括 SST 阳性神经元则表现出易化性的突触特性。总之,这些数据支持人类皮层中存在靶细胞特异性的突触特性,与啮齿动物相似,从而表明从兴奋性神经元到抑制性神经元及其突触动力学的局部回路连接基元的进化保守性。