Suppr超能文献

脉冲射频降低pERK并影响N-甲基-D-天冬氨酸诱导的背根神经节致敏神经元的细胞内钙内流、胞质ATP水平和线粒体膜电位。

Pulsed Radiofrequency Decreases pERK and Affects Intracellular Ca Influx, Cytosolic ATP Level, and Mitochondrial Membrane Potential in the Sensitized Dorsal Root Ganglion Neuron Induced by N-Methyl D-Aspartate.

作者信息

Laksono Ristiawan Muji, Kalim Handono, Rohman Mohammad Saifur, Widodo Nashi, Ahmad Muhammad Ramli, Halim Willy

机构信息

Doctoral Program in Biomedical Science, Faculty of Medicine, Brawijaya University, Malang, Indonesia.

Department of Anesthesiology and Intensive Therapy, Faculty of Medicine, Brawijaya University, Malang, Indonesia.

出版信息

J Pain Res. 2023 May 22;16:1697-1711. doi: 10.2147/JPR.S409658. eCollection 2023.

Abstract

BACKGROUND

The molecular mechanism of pulsed radiofrequency (PRF) in chronic pain management is not fully understood. Chronic pain involves the activation of specific N-Methyl D-Aspartate receptors (NMDAR) to induce central sensitization. This study aims to determine the effect of PRF on central sensitization biomarker phosphorylated extracellular signal-regulated kinase (pERK), Ca influx, cytosolic ATP level, and mitochondrial membrane potential (Δψm) of the sensitized dorsal root ganglion (DRG) neuron following NMDAR activation.

METHODS

This study is a true experimental in-vitro study on a sensitized DRG neuron induced with 80 µM NMDA. There are six treatment groups including control, NMDA 80 µM, Ketamine 100 µM, PRF 2Hz, NMDA 80 µM + PRF 2 Hz, and NMDA 80 µM + PRF 2 Hz + ketamine 100 µM. We use PRF 2 Hz 20 ms for 360 seconds. Statistical analysis was performed using the One-Way ANOVA and the Pearson correlation test with α=5%.

RESULTS

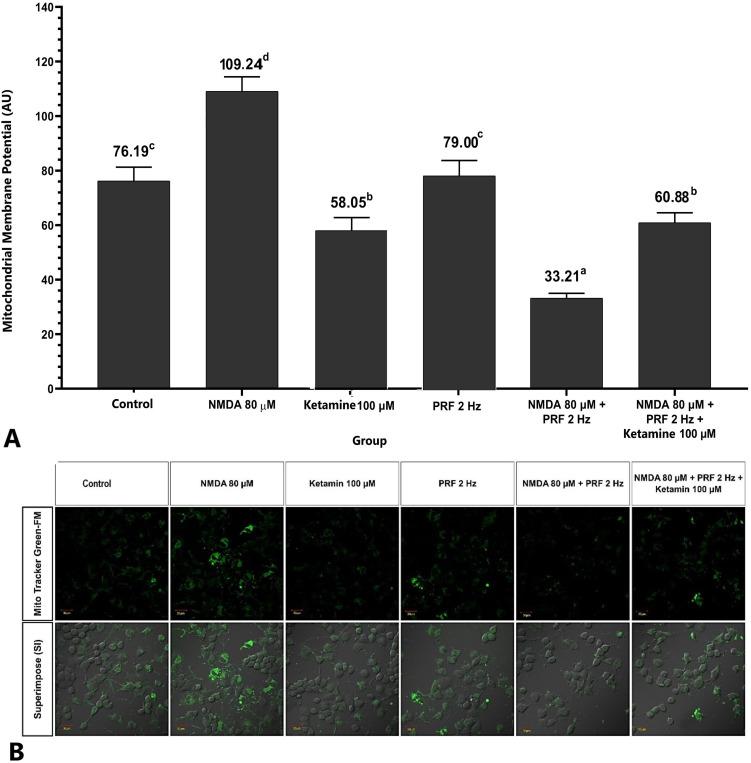
In the sensitized DRG neuron, there is a significant elevation of pERK. There is a strong correlation between Ca, cytosolic ATP level, and Δψm with pERK intensity (p<0.05). PRF treatment decreases pERK intensity from 108.48 ± 16.95 AU to 38.57 ± 5.20 AU (p<0.05). PRF exposure to sensitized neurons also exhibits a Ca influx, but still lower than in the unexposed neuron. PRF exposure in sensitized neurons has a higher cytosolic ATP level (0.0458 ± 0.0010 mM) than in the unexposed sensitized neuron (0.0198 ± 0.0004 mM) (p<0.05). PRF also decreases Δψm in the sensitized neuron from 109.24 ± 6.43 AU to 33.21 ± 1.769 AU (p<0.05).

CONCLUSION

PRF mechanisms related to DRG neuron sensitization are by decreasing pERK, altering Ca influx, increasing cytosolic ATP level, and decreasing Δψm which is associated with neuron sensitization following NMDAR activation.

摘要

背景

脉冲射频(PRF)在慢性疼痛管理中的分子机制尚未完全明确。慢性疼痛涉及特定N - 甲基 - D - 天冬氨酸受体(NMDAR)的激活以诱导中枢敏化。本研究旨在确定PRF对NMDAR激活后致敏背根神经节(DRG)神经元的中枢敏化生物标志物磷酸化细胞外信号调节激酶(pERK)、钙内流、胞质ATP水平和线粒体膜电位(Δψm)的影响。

方法

本研究是一项对用80 μM NMDA诱导的致敏DRG神经元进行的真实体外实验研究。有六个治疗组,包括对照组、80 μM NMDA组、100 μM氯胺酮组、2Hz PRF组、80 μM NMDA + 2Hz PRF组和80 μM NMDA + 2Hz PRF + 100 μM氯胺酮组。我们使用2Hz 20ms的PRF持续360秒。采用单因素方差分析和Pearson相关检验进行统计分析,α = 5%。

结果

在致敏DRG神经元中,pERK有显著升高。钙、胞质ATP水平和Δψm与pERK强度之间存在强相关性(p < 0.05)。PRF治疗使pERK强度从108.48 ± 16.95 AU降至38.57 ± 5.20 AU(p < 0.05)。PRF暴露于致敏神经元也表现出钙内流,但仍低于未暴露的神经元。致敏神经元中PRF暴露后的胞质ATP水平(0.0458 ± 0.0010 mM)高于未暴露的致敏神经元(0.0198 ± 0.0004 mM)(p < 0.05)。PRF还使致敏神经元中的Δψm从109.24 ± 6.43 AU降至33.21 ± 1.769 AU(p < 0.05)。

结论

与DRG神经元致敏相关的PRF机制是通过降低pERK、改变钙内流、增加胞质ATP水平以及降低与NMDAR激活后神经元致敏相关的Δψm。

https://cdn.ncbi.nlm.nih.gov/pmc/blobs/bb51/10216856/87d6854066bc/JPR-16-1697-g0001.jpg

文献AI研究员

20分钟写一篇综述,助力文献阅读效率提升50倍。

立即体验

用中文搜PubMed

大模型驱动的PubMed中文搜索引擎

马上搜索

文档翻译

学术文献翻译模型,支持多种主流文档格式。

立即体验