Suppr超能文献

膳食 n-3 长链多不饱和脂肪酸可修饰海马“脂质筏衰老”的分子和生物物理特征。

Molecular and biophysical features of hippocampal "lipid rafts aging" are modified by dietary n-3 long-chain polyunsaturated fatty acids.

机构信息

Department of Physics, Faculty of Sciences, University of La Laguna, Tenerife, Spain.

Instituto Universitario de Neurociencias (IUNE), Tenerife, Spain.

出版信息

Aging Cell. 2023 Aug;22(8):e13867. doi: 10.1111/acel.13867. Epub 2023 May 30.

Abstract

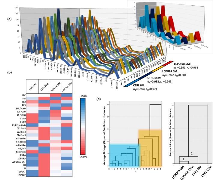
"Lipid raft aging" in nerve cells represents an early event in the development of aging-related neurodegenerative diseases, such as Alzheimer's disease. Lipid rafts are key elements in synaptic plasticity, and their modification with aging alters interactions and distribution of signaling molecules, such as glutamate receptors and ion channels involved in memory formation, eventually leading to cognitive decline. In the present study, we have analyzed, in vivo, the effects of dietary supplementation of n-3 LCPUFA on the lipid structure, membrane microviscosity, domain organization, and partitioning of ionotropic and metabotropic glutamate receptors in hippocampal lipid raffs in female mice. The results revealed several lipid signatures of "lipid rafts aging" in old mice fed control diets, consisting in depletion of n-3 LCPUFA, membrane unsaturation, along with increased levels of saturates, plasmalogens, and sterol esters, as well as altered lipid relevant indexes. These changes were paralleled by increased microviscosity and changes in the raft/non-raft (R/NR) distribution of AMPA-R and mGluR5. Administration of the n-3 LCPUFA diet caused the partial reversion of fatty acid alterations found in aged mice and returned membrane microviscosity to values found in young animals. Paralleling these findings, lipid rafts accumulated mGluR5, NMDA-R, and ASIC2, and increased their R/NR proportions, which collectively indicate changes in synaptic plasticity. Unexpectedly, this diet also modified the lipidome and dimension of lipid rafts, as well as the domain redistribution of glutamate receptors and acid-sensing ion channels involved in hippocampal synaptic plasticity, likely modulating functionality of lipid rafts in memory formation and reluctance to age-associated cognitive decline.

摘要

神经细胞中的“脂质筏老化”是衰老相关神经退行性疾病(如阿尔茨海默病)发展的早期事件。脂质筏是突触可塑性的关键要素,其随年龄的变化改变了参与记忆形成的信号分子的相互作用和分布,如谷氨酸受体和离子通道,最终导致认知能力下降。在本研究中,我们在体内分析了饮食补充 n-3 LCPUFA 对雌性小鼠海马脂质筏中离子型和代谢型谷氨酸受体的脂质结构、膜微粘度、结构域组织和分区的影响。结果表明,喂食对照饮食的老年小鼠存在几种“脂质筏老化”的脂质特征,包括 n-3 LCPUFA 耗竭、膜不饱和,以及饱和物、溶血磷脂和甾醇酯水平升高,以及改变脂质相关指标。这些变化伴随着微粘度的增加和 AMPA-R 和 mGluR5 筏/非筏(R/NR)分布的变化。n-3 LCPUFA 饮食的给予导致在老年小鼠中发现的脂肪酸变化部分逆转,并且使膜微粘度恢复到年轻动物的水平。与这些发现平行的是,脂质筏积累了 mGluR5、NMDA-R 和 ASIC2,并增加了它们的 R/NR 比例,这共同表明突触可塑性发生了变化。出乎意料的是,这种饮食还改变了脂质筏的脂质组和维度,以及参与海马突触可塑性的谷氨酸受体和酸感应离子通道的结构域再分布,可能调节了脂质筏在记忆形成和延缓与年龄相关的认知衰退中的功能。

https://cdn.ncbi.nlm.nih.gov/pmc/blobs/2361/10410061/d7b6191b7d55/ACEL-22-e13867-g006.jpg

文献AI研究员

20分钟写一篇综述,助力文献阅读效率提升50倍。

立即体验

用中文搜PubMed

大模型驱动的PubMed中文搜索引擎

马上搜索

文档翻译

学术文献翻译模型,支持多种主流文档格式。

立即体验