Suppr超能文献

利用炎症反应基因开发基于机器学习的特征用于预测卵巢癌的预后和免疫微环境

Development of a machine learning-based signature utilizing inflammatory response genes for predicting prognosis and immune microenvironment in ovarian cancer.

作者信息

Dong Li, Qian Ya-Ping, Li Shu-Xiu, Pan Hao

机构信息

Department of Obstetrics and Gynaecology, Changzhou Geriatric Hospital Affiliated to Soochow University, Changzhou, No. 7 People's Hospital, Changzhou, China.

Department of Cardiology, The Affiliated Changzhou, No. 2 People's Hospital of Nanjing Medical University, Changzhou, China.

出版信息

Open Med (Wars). 2023 Jun 2;18(1):20230734. doi: 10.1515/med-2023-0734. eCollection 2023.

Abstract

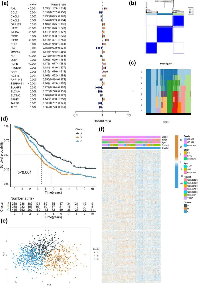
Ovarian cancer (OC) represents a significant health challenge, characterized by a particularly unfavorable prognosis for affected women. Accumulating evidence supports the notion that inflammation-related factors impacting the normal ovarian epithelium may contribute to the development of OC. However, the precise role of inflammatory response-related genes (IRRGs) in OC remains largely unknown. To address this gap, we performed an integration of mRNA expression profiles from 7 cohorts and conducted univariate Cox regression analysis to screen 26 IRRGs. By utilizing these IRRGs, we categorized patients into subtypes exhibiting diverse inflammatory responses, with subtype B displaying the most prominent immune infiltration. Notably, the elevated abundance of Treg cells within subtype B contributed to immune suppression, resulting in an unfavorable prognosis for these patients. Furthermore, we validated the distribution ratios of stromal cells, inflammatory cells, and tumor cells using whole-slide digitized histological slides. We also elucidated differences in the activation of biological pathways among subtypes. In addition, machine learning algorithms were employed to predict the likelihood of survival in OC patients based on the expression of prognostic IRRGs. Through rigorous testing of over 100 combinations, we identified CXCL10 as a crucial IRRG. Single-cell analysis and vitro experiments further confirmed the potential secretion of CXCL10 by macrophages and its involvement in lymphangiogenesis within the tumor microenvironment. Overall, the study provides new insights into the role of IRRGs in OC and may have important implications for the development of novel therapeutic approaches.

摘要

卵巢癌(OC)是一项重大的健康挑战,其特征是患病女性的预后特别不利。越来越多的证据支持这样一种观点,即影响正常卵巢上皮的炎症相关因素可能促成OC的发生。然而,炎症反应相关基因(IRRGs)在OC中的精确作用在很大程度上仍然未知。为了填补这一空白,我们整合了来自7个队列的mRNA表达谱,并进行单变量Cox回归分析以筛选出26个IRRGs。利用这些IRRGs,我们将患者分为表现出不同炎症反应的亚型,其中B亚型显示出最显著的免疫浸润。值得注意的是,B亚型中Treg细胞丰度的升高导致免疫抑制,从而使这些患者的预后不利。此外,我们使用全切片数字化组织学切片验证了基质细胞、炎症细胞和肿瘤细胞的分布比例。我们还阐明了各亚型之间生物途径激活的差异。此外,采用机器学习算法根据预后IRRGs的表达预测OC患者的生存可能性。通过对100多种组合的严格测试,我们确定CXCL10是一个关键的IRRG。单细胞分析和体外实验进一步证实了巨噬细胞可能分泌CXCL10及其在肿瘤微环境中参与淋巴管生成。总的来说,该研究为IRRGs在OC中的作用提供了新的见解,可能对新型治疗方法的开发具有重要意义。

https://cdn.ncbi.nlm.nih.gov/pmc/blobs/a57e/10238811/4477cd1ddc07/j_med-2023-0734-fig001.jpg

文献AI研究员

20分钟写一篇综述,助力文献阅读效率提升50倍。

立即体验

用中文搜PubMed

大模型驱动的PubMed中文搜索引擎

马上搜索

文档翻译

学术文献翻译模型,支持多种主流文档格式。

立即体验