Zhang Rongping, Luo Shiqing, Zhao Ting, Wu Mengying, Huang Lu, Zhang Ling, Huang Yuan, Gao Huile, Sun Xun, Gong Tao, Zhang Zhirong
Key Laboratory of Drug Targeting and Drug Delivery Systems, Ministry of Education, Sichuan University, Chengdu 610041, China.
College of Polymer Science and Engineering, Sichuan University, Chengdu 610041, China.
Asian J Pharm Sci. 2023 May;18(3):100813. doi: 10.1016/j.ajps.2023.100813. Epub 2023 May 9.
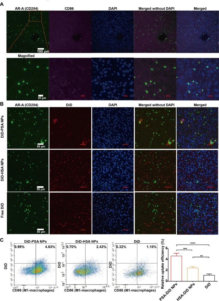
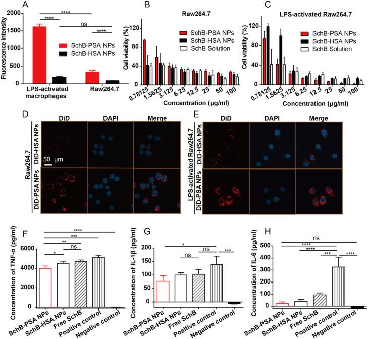
Acute liver injury (ALI) has an elevated fatality rate due to untimely and ineffective treatment. Although, schisandrin B (SchB) has been extensively used to treat diverse liver diseases, its therapeutic efficacy on ALI was limited due to its high hydrophobicity. Palmitic acid-modified serum albumin (PSA) is not only an effective carrier for hydrophobic drugs, but also has a superb targeting effect via scavenger receptor-A (SR-A) on the M1 macrophages, which are potential therapeutic targets for ALI. Compared with the common macrophage-targeted delivery systems, PSA enables site-specific drug delivery to reduce off-target toxicity. Herein, we prepared SchB-PSA nanoparticles and further assessed their therapeutic effect on ALI. , compared with human serum albumin encapsulated SchB nanoparticles (SchB-HSA NPs), the SchB-PSA NPs exhibited more potent cytotoxicity on lipopolysaccharide (LPS) stimulated Raw264.7 (LAR) cells, and LAR cells took up PSA NPs 8.79 times more than HSA NPs. As expected, the PSA NPs also accumulated more in the liver. Moreover, SchB-PSA NPs dramatically reduced the activation of NF-κB signaling, and significantly relieved inflammatory response and hepatic necrosis. Notably, the high dose of SchB-PSA NPs improved the survival rate in 72 h of ALI mice to 75%. Hence, SchB-PSA NPs are promising to treat ALI.
急性肝损伤(ALI)由于治疗不及时和无效,病死率较高。尽管五味子乙素(SchB)已被广泛用于治疗多种肝脏疾病,但其对ALI的治疗效果因疏水性高而受到限制。棕榈酸修饰的血清白蛋白(PSA)不仅是疏水性药物的有效载体,而且通过清道夫受体-A(SR-A)对M1巨噬细胞具有极佳的靶向作用,而M1巨噬细胞是ALI潜在的治疗靶点。与常见的巨噬细胞靶向递送系统相比,PSA能够实现药物的位点特异性递送,以降低脱靶毒性。在此,我们制备了SchB-PSA纳米颗粒,并进一步评估了它们对ALI的治疗效果。与人类血清白蛋白包裹的SchB纳米颗粒(SchB-HSA NPs)相比,SchB-PSA NPs对脂多糖(LPS)刺激的Raw264.7(LAR)细胞表现出更强的细胞毒性,并且LAR细胞对PSA NPs的摄取量是HSA NPs的8.79倍。正如预期的那样,PSA NPs在肝脏中的积累也更多。此外,SchB-PSA NPs显著降低了NF-κB信号通路的激活,并显著减轻了炎症反应和肝坏死。值得注意的是,高剂量的SchB-PSA NPs将ALI小鼠72小时内的存活率提高到了75%。因此,SchB-PSA NPs有望用于治疗ALI。