Division of Rheumatology, Department of Medicine, Hospital for Special Surgery, New York, NY, USA.
Howard Hughes Medical Institute and Immunology Program at Sloan Kettering Institute, Ludwig Center for Cancer Immunotherapy, Memorial Sloan Kettering Cancer Center, New York, NY, USA.
Nat Immunol. 2023 Jul;24(7):1200-1210. doi: 10.1038/s41590-023-01527-9. Epub 2023 Jun 5.
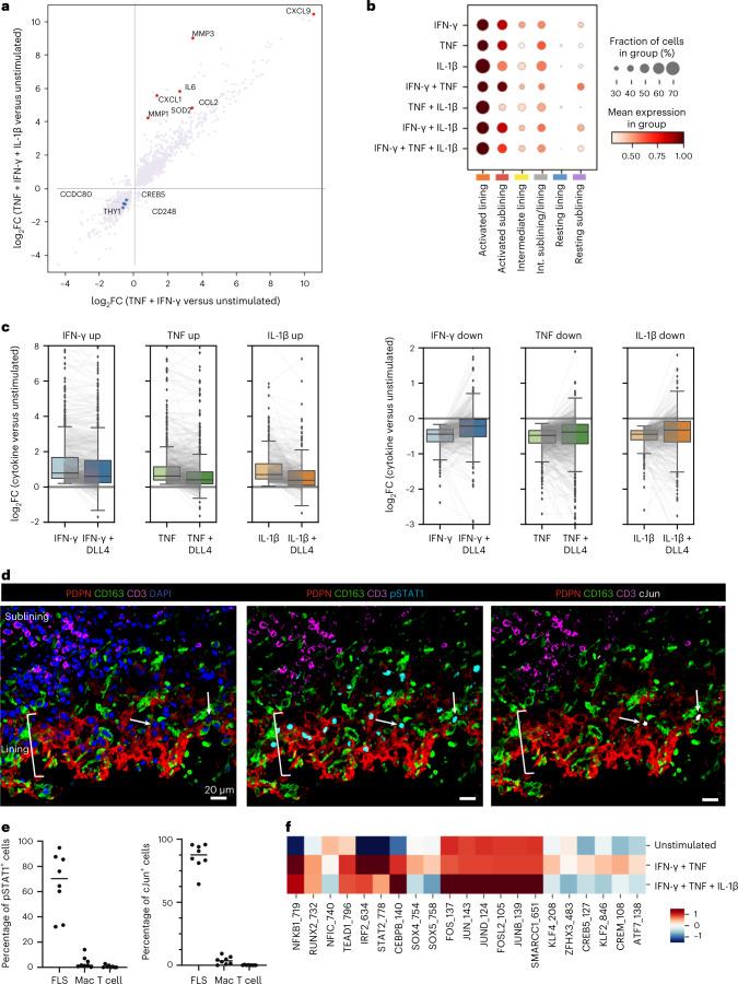
Inflammation of non-barrier immunologically quiescent tissues is associated with a massive influx of blood-borne innate and adaptive immune cells. Cues from the latter are likely to alter and expand activated states of the resident cells. However, local communications between immigrant and resident cell types in human inflammatory disease remain poorly understood. Here, we explored drivers of fibroblast-like synoviocyte (FLS) heterogeneity in inflamed joints of patients with rheumatoid arthritis using paired single-cell RNA and ATAC sequencing, multiplexed imaging and spatial transcriptomics along with in vitro modeling of cell-extrinsic factor signaling. These analyses suggest that local exposures to myeloid and T cell-derived cytokines, TNF, IFN-γ, IL-1β or lack thereof, drive four distinct FLS states some of which closely resemble fibroblast states in other disease-affected tissues including skin and colon. Our results highlight a role for concurrent, spatially distributed cytokine signaling within the inflamed synovium.
非屏障免疫静止组织的炎症与大量血液来源的先天和适应性免疫细胞的涌入有关。后者的信号可能会改变和扩展驻留细胞的激活状态。然而,在人类炎症性疾病中,移民和常驻细胞类型之间的局部通讯仍然知之甚少。在这里,我们使用配对的单细胞 RNA 和 ATAC 测序、多重成像和空间转录组学以及细胞外因子信号的体外建模,探索了类风湿关节炎患者炎症关节中成纤维细胞样滑膜细胞 (FLS) 异质性的驱动因素。这些分析表明,局部暴露于髓样细胞和 T 细胞衍生的细胞因子、TNF、IFN-γ、IL-1β 或缺乏这些细胞因子,会导致四种不同的 FLS 状态,其中一些与皮肤和结肠等其他受疾病影响的组织中的成纤维细胞状态非常相似。我们的研究结果强调了在炎症滑膜中同时发生的、空间分布的细胞因子信号的作用。