Suppr超能文献

B 细胞产生的抗磷脂酰丝氨酸抗体通过 TLR 介导的 Syk 激活导致狼疮肾炎的发生。

B1-cell-produced anti-phosphatidylserine antibodies contribute to lupus nephritis development via TLR-mediated Syk activation.

机构信息

Centre for Infection and Immunity Studies, School of Medicine, The Sun Yat-sen University, Shenzhen, 518107, Guangdong, China.

Department of Pathology and Shenzhen Institute of Research and Innovation, The University of Hong Kong, Hong Kong, 999077, China.

出版信息

Cell Mol Immunol. 2023 Aug;20(8):881-894. doi: 10.1038/s41423-023-01049-2. Epub 2023 Jun 9.

Abstract

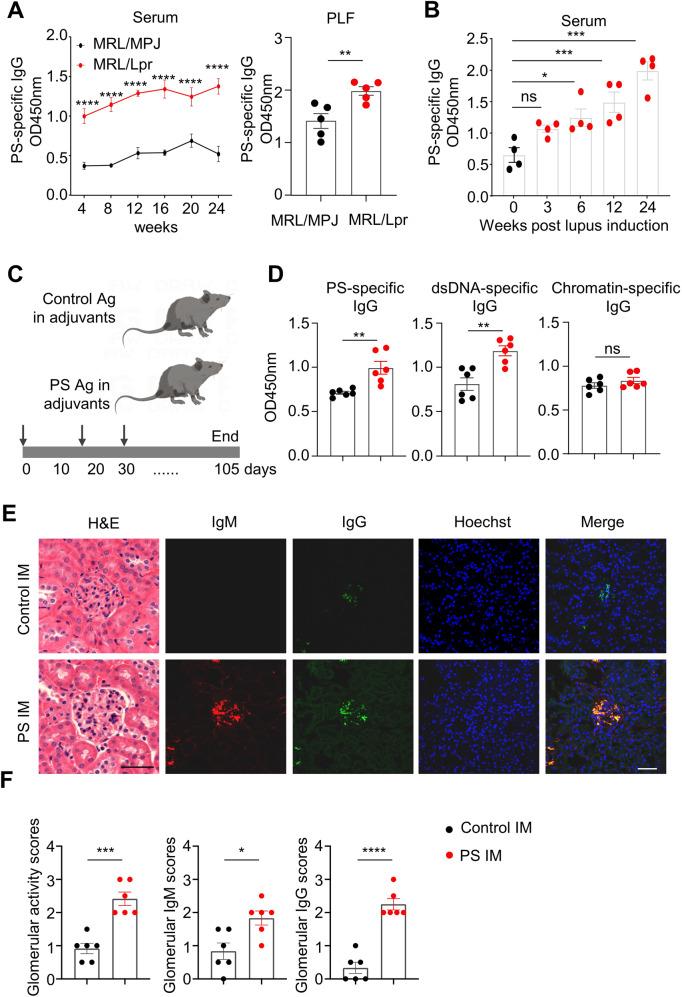
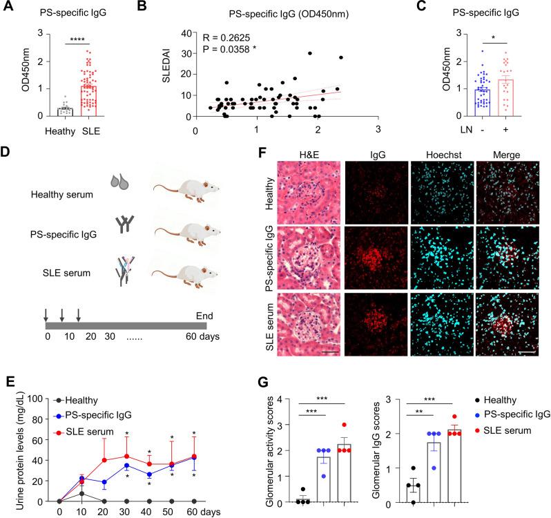
Autoantibodies produced by B cells play a pivotal role in the pathogenesis of systemic lupus erythematosus (SLE). However, both the cellular source of antiphospholipid antibodies and their contributions to the development of lupus nephritis (LN) remain largely unclear. Here, we report a pathogenic role of anti-phosphatidylserine (PS) autoantibodies in the development of LN. Elevated serum PS-specific IgG levels were measured in model mice and SLE patients, especially in those with LN. PS-specific IgG accumulation was found in the kidney biopsies of LN patients. Both transfer of SLE PS-specific IgG and PS immunization triggered lupus-like glomerular immune complex deposition in recipient mice. ELISPOT analysis identified B1a cells as the main cell type that secretes PS-specific IgG in both lupus model mice and patients. Adoptive transfer of PS-specific B1a cells accelerated the PS-specific autoimmune response and renal damage in recipient lupus model mice, whereas depletion of B1a cells attenuated lupus progression. In culture, PS-specific B1a cells were significantly expanded upon treatment with chromatin components, while blockade of TLR signal cascades by DNase I digestion and inhibitory ODN 2088 or R406 treatment profoundly abrogated chromatin-induced PS-specific IgG secretion by lupus B1a cells. Thus, our study has demonstrated that the anti-PS autoantibodies produced by B1 cells contribute to lupus nephritis development. Our findings that blockade of the TLR/Syk signaling cascade inhibits PS-specific B1-cell expansion provide new insights into lupus pathogenesis and may facilitate the development of novel therapeutic targets for the treatment of LN in SLE.

摘要

B 细胞产生的自身抗体在系统性红斑狼疮 (SLE) 的发病机制中起着关键作用。然而,抗磷脂抗体的细胞来源及其对狼疮肾炎 (LN) 发展的贡献在很大程度上仍不清楚。在这里,我们报告了抗磷脂酰丝氨酸 (PS) 自身抗体在 LN 发展中的致病作用。在模型小鼠和 SLE 患者中测量到血清 PS 特异性 IgG 水平升高,尤其是在那些有 LN 的患者中。在 LN 患者的肾活检中发现了 PS 特异性 IgG 蓄积。SLE PS 特异性 IgG 的转移和 PS 免疫接种均可在受体小鼠中引发狼疮样肾小球免疫复合物沉积。ELISPOT 分析鉴定出 B1a 细胞是在狼疮模型小鼠和患者中分泌 PS 特异性 IgG 的主要细胞类型。PS 特异性 B1a 细胞的过继转移加速了受体狼疮模型小鼠中的 PS 特异性自身免疫反应和肾损伤,而 B1a 细胞的耗竭则减轻了狼疮的进展。在培养中,用染色质成分处理后,PS 特异性 B1a 细胞显著扩增,而用 DNase I 消化和抑制性寡核苷酸 2088 或 R406 阻断 TLR 信号级联反应则可显著抑制狼疮 B1a 细胞中染色质诱导的 PS 特异性 IgG 分泌。因此,我们的研究表明,B 细胞产生的抗 PS 自身抗体有助于狼疮肾炎的发展。我们的研究结果表明,阻断 TLR/Syk 信号级联反应可抑制 PS 特异性 B1 细胞扩增,为狼疮发病机制提供了新的见解,并可能为治疗 SLE 中的 LN 开发新的治疗靶点提供帮助。

https://cdn.ncbi.nlm.nih.gov/pmc/blobs/3ede/10387483/136aa080ef7c/41423_2023_1049_Fig1_HTML.jpg

文献检索

告别复杂PubMed语法,用中文像聊天一样搜索,搜遍4000万医学文献。AI智能推荐,让科研检索更轻松。

立即免费搜索

文件翻译

保留排版,准确专业,支持PDF/Word/PPT等文件格式,支持 12+语言互译。

免费翻译文档

深度研究

AI帮你快速写综述,25分钟生成高质量综述,智能提取关键信息,辅助科研写作。

立即免费体验