Suppr超能文献

疟原虫能被青蒿素杀灭,而巴贝虫为什么不能?

Why is Babesia not killed by artemisinin like Plasmodium?

机构信息

Institute for Infectious Diseases and Vaccine Development, School of Medicine, Tongji University, Shanghai, People's Republic of China.

Shanghai Tenth People's Hospital, Tenth peoples hospital of Tongji university, Shanghai, People's Republic of China.

出版信息

Parasit Vectors. 2023 Jun 8;16(1):193. doi: 10.1186/s13071-023-05783-4.

Abstract

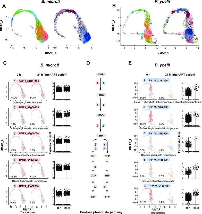
Babesia spp. are intraerythrocytic apicomplexans that digest and utilize red blood cells in a similar way to intraerythrocytic Plasmodium spp., but unlike the latter, are not sensitive to artemisinin. A comparison of Babesia and Plasmodium genomes revealed that Babesia genomes, which are smaller than those of Plasmodium, lack numerous genes, and especially haem synthesis-related genes, that are found in the latter. Single-cell sequencing analysis showed that the different treatment groups of Babesia microti with expressed pentose phosphate pathway-related, DNA replication-related, antioxidation-related, glycolysis-related, and glutathione-related genes were not as sensitive to artemether as Plasmodium yoelii 17XNL. In particular, pentose phosphate pathway-related, DNA replication-related, and glutathione-related genes, which were actively expressed in P. yoelii 17XNL, were not actively expressed in B. microti. Supplying iron in vivo can promote the reproduction of B. microti. These results suggest that Babesia spp. lack a similar mechanism to that of malaria parasites through which the haem or iron in hemoglobin is utilized, and that this likely leads to their insensitivity to artemisinin.

摘要

巴贝虫属是红细胞内顶复门寄生虫,其消化和利用红细胞的方式与红细胞内疟原虫属相似,但与后者不同的是,它们对青蒿素不敏感。巴贝虫属和疟原虫属基因组的比较表明,巴贝虫属基因组比疟原虫属小,缺乏后者中发现的许多基因,特别是与血红素合成相关的基因。单细胞测序分析表明,用表达戊糖磷酸途径相关、DNA 复制相关、抗氧化相关、糖酵解相关和谷胱甘肽相关基因的不同处理组的微小巴贝斯虫对青蒿素的敏感性不如约氏疟原虫 17XNL。特别是,在约氏疟原虫 17XNL 中活跃表达的戊糖磷酸途径相关、DNA 复制相关和谷胱甘肽相关基因在微小巴贝斯虫中并不活跃表达。体内铁的供应可以促进微小巴贝斯虫的繁殖。这些结果表明,巴贝虫属缺乏与疟原虫属相似的机制,无法利用血红蛋白中的血红素或铁,这可能导致它们对青蒿素不敏感。

https://cdn.ncbi.nlm.nih.gov/pmc/blobs/62f0/10251608/54d69309b77c/13071_2023_5783_Fig1_HTML.jpg

文献AI研究员

20分钟写一篇综述,助力文献阅读效率提升50倍。

立即体验

用中文搜PubMed

大模型驱动的PubMed中文搜索引擎

马上搜索

文档翻译

学术文献翻译模型,支持多种主流文档格式。

立即体验