• 文献检索
  • 文档翻译
  • 深度研究
  • 学术资讯
  • Suppr Zotero 插件Zotero 插件
  • 邀请有礼
  • 套餐&价格
  • 历史记录
应用&插件
Suppr Zotero 插件Zotero 插件浏览器插件Mac 客户端Windows 客户端微信小程序
定价
高级版会员购买积分包购买API积分包
服务
文献检索文档翻译深度研究API 文档MCP 服务
关于我们
关于 Suppr公司介绍联系我们用户协议隐私条款
关注我们

Suppr 超能文献

核心技术专利:CN118964589B侵权必究
粤ICP备2023148730 号-1Suppr @ 2026

文献检索

告别复杂PubMed语法,用中文像聊天一样搜索,搜遍4000万医学文献。AI智能推荐,让科研检索更轻松。

立即免费搜索

文件翻译

保留排版,准确专业,支持PDF/Word/PPT等文件格式,支持 12+语言互译。

免费翻译文档

深度研究

AI帮你快速写综述,25分钟生成高质量综述,智能提取关键信息,辅助科研写作。

立即免费体验

基于压电催化的抗菌正畸隐形矫治器用纳米复合材料的制备。

Preparation of Nanocomposites for Antibacterial Orthodontic Invisible Appliance Based on Piezoelectric Catalysis.

机构信息

School of Stomatology, Lanzhou University, Lanzhou 730030, China.

School of Civil Engineering and Mechanics, Lanzhou University, Lanzhou 730030, China.

出版信息

Sensors (Basel). 2023 Jun 5;23(11):5336. doi: 10.3390/s23115336.

DOI:10.3390/s23115336
PMID:37300063
原文链接:https://pmc.ncbi.nlm.nih.gov/articles/PMC10256112/
Abstract

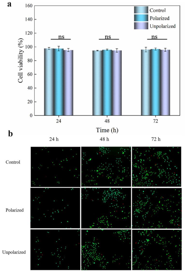
Compared to fixed orthodontic appliances with brackets, thermoplastic invisible orthodontic aligners offer several advantages, such as high aesthetic performance, good comfort, and convenient oral health maintenance, and are widely used in orthodontic fields. However, prolonged use of thermoplastic invisible aligners may lead to demineralization and even caries in most patients' teeth, as they enclose the tooth surface for an extended period. To address this issue, we have created PETG composites that contain piezoelectric barium titanate nanoparticles (BaTiONPs) to obtain antibacterial properties. First, we prepared piezoelectric composites by incorporating varying amounts of BaTiONPs into PETG matrix material. The composites were then characterized using techniques such as SEM, XRD, and Raman spectroscopy, which confirmed the successful synthesis of the composites. We cultivated biofilms of () on the surface of the nanocomposites under both polarized and unpolarized conditions. We then activated piezoelectric charges by subjecting the nanocomposites to 10 Hz cyclic mechanical vibration. The interactions between the biofilms and materials were evaluated by measuring the biofilm biomass. The addition of piezoelectric nanoparticles had a noticeable antibacterial effect on both the unpolarized and polarized conditions. Under polarized conditions, nanocomposites demonstrated a greater antibacterial effect than under unpolarized conditions. Additionally, as the concentration of BaTiONPs increased, the antibacterial rate also increased, with the surface antibacterial rate reaching 67.39% (30 wt% BaTiONPs). These findings have the potential for application in wearable, invisible appliances to improve clinical services and reduce the need for cleaning methods.

摘要

与带托槽的固定正畸设备相比,热塑性隐形正畸矫治器具有美观性能高、舒适性好、口腔健康维护方便等优点,在正畸领域得到了广泛应用。然而,热塑性隐形矫治器的长期使用可能会导致大多数患者的牙齿脱矿甚至龋齿,因为它们会长时间封闭牙面。为了解决这个问题,我们已经开发出了含有压电钛酸钡纳米粒子(BaTiONPs)的 PETG 复合材料,以获得抗菌性能。首先,我们通过将不同量的 BaTiONPs 掺入 PETG 基体材料中,制备了压电复合材料。然后,我们使用 SEM、XRD 和 Raman 光谱等技术对复合材料进行了表征,证实了复合材料的成功合成。我们在极化和非极化条件下在纳米复合材料表面培养了 () 生物膜。然后,我们通过对纳米复合材料施加 10 Hz 循环机械振动来激活压电电荷。通过测量生物膜生物量来评估生物膜和材料之间的相互作用。压电纳米粒子的添加对极化和非极化条件都有明显的抗菌作用。在极化条件下,纳米复合材料比非极化条件下表现出更强的抗菌效果。此外,随着 BaTiONPs 浓度的增加,抗菌率也随之增加,表面抗菌率达到 67.39%(30wt% BaTiONPs)。这些发现有可能应用于可穿戴、隐形设备中,以改善临床服务并减少对清洁方法的需求。

https://cdn.ncbi.nlm.nih.gov/pmc/blobs/d5ae/10256112/e9f2e357af7e/sensors-23-05336-g005.jpg
https://cdn.ncbi.nlm.nih.gov/pmc/blobs/d5ae/10256112/e4786a5a26ee/sensors-23-05336-g001.jpg
https://cdn.ncbi.nlm.nih.gov/pmc/blobs/d5ae/10256112/35e7ca6c4eb8/sensors-23-05336-g002.jpg
https://cdn.ncbi.nlm.nih.gov/pmc/blobs/d5ae/10256112/4b0fb07280fe/sensors-23-05336-g003.jpg
https://cdn.ncbi.nlm.nih.gov/pmc/blobs/d5ae/10256112/4ebc64894cd6/sensors-23-05336-g004.jpg
https://cdn.ncbi.nlm.nih.gov/pmc/blobs/d5ae/10256112/e9f2e357af7e/sensors-23-05336-g005.jpg
https://cdn.ncbi.nlm.nih.gov/pmc/blobs/d5ae/10256112/e4786a5a26ee/sensors-23-05336-g001.jpg
https://cdn.ncbi.nlm.nih.gov/pmc/blobs/d5ae/10256112/35e7ca6c4eb8/sensors-23-05336-g002.jpg
https://cdn.ncbi.nlm.nih.gov/pmc/blobs/d5ae/10256112/4b0fb07280fe/sensors-23-05336-g003.jpg
https://cdn.ncbi.nlm.nih.gov/pmc/blobs/d5ae/10256112/4ebc64894cd6/sensors-23-05336-g004.jpg
https://cdn.ncbi.nlm.nih.gov/pmc/blobs/d5ae/10256112/e9f2e357af7e/sensors-23-05336-g005.jpg

相似文献

1
Preparation of Nanocomposites for Antibacterial Orthodontic Invisible Appliance Based on Piezoelectric Catalysis.基于压电催化的抗菌正畸隐形矫治器用纳米复合材料的制备。
Sensors (Basel). 2023 Jun 5;23(11):5336. doi: 10.3390/s23115336.
2
Antibacterial amorphous calcium phosphate nanocomposites with a quaternary ammonium dimethacrylate and silver nanoparticles.载季铵基双甲基丙烯酸酯和银纳米粒子的抗菌非晶态磷酸钙纳米复合材料。
Dent Mater. 2012 May;28(5):561-72. doi: 10.1016/j.dental.2012.01.005. Epub 2012 Feb 2.
3
Multifunctional Dental Composite with Piezoelectric Nanofillers for Combined Antibacterial and Mineralization Effects.多功能牙科复合材料,具有压电纳米填料,可实现抗菌和矿化的协同作用。
ACS Appl Mater Interfaces. 2021 Sep 22;13(37):43868-43879. doi: 10.1021/acsami.1c06331. Epub 2021 Sep 8.
4
Bimodal Nanocomposite Platform with Antibiofilm and Self-Powering Functionalities for Biomedical Applications.用于生物医学应用的具有抗生物膜和自供电功能的双峰纳米复合平台。
ACS Appl Mater Interfaces. 2021 Sep 1;13(34):40379-40391. doi: 10.1021/acsami.1c11791. Epub 2021 Aug 18.
5
Antibacterial and physical properties of calcium-phosphate and calcium-fluoride nanocomposites with chlorhexidine.载氯己定的钙-磷和钙-氟纳米复合材料的抗菌和物理性能。
Dent Mater. 2012 May;28(5):573-83. doi: 10.1016/j.dental.2012.01.006. Epub 2012 Feb 6.
6
Gold-oxoborate nanocomposite-coated orthodontic brackets gain antibacterial properties while remaining safe for eukaryotic cells.金-氧化硼酸盐纳米复合材料涂层正畸托槽在保持对真核细胞安全的同时获得抗菌性能。
J Biomed Mater Res B Appl Biomater. 2023 May;111(5):996-1004. doi: 10.1002/jbm.b.35208. Epub 2022 Dec 3.
7
Bioactive low-shrinkage-stress nanocomposite suppresses S. mutans biofilm and preserves tooth dentin hardness.生物活性低收缩应力纳米复合材料可抑制变形链球菌生物膜并保持牙齿牙本质硬度。
Acta Biomater. 2020 Sep 15;114:146-157. doi: 10.1016/j.actbio.2020.07.057. Epub 2020 Aug 6.
8
Synthesis of new antibacterial quaternary ammonium monomer for incorporation into CaP nanocomposite.用于掺入磷酸钙纳米复合材料的新型抗菌季铵单体的合成。
Dent Mater. 2013 Aug;29(8):859-70. doi: 10.1016/j.dental.2013.05.005. Epub 2013 Jun 14.
9
Evaluation of the antibacterial activity of a conventional orthodontic composite containing silver/hydroxyapatite nanoparticles.含银/羟基磷灰石纳米颗粒的传统正畸复合材料抗菌活性评估
Prog Orthod. 2016 Dec;17(1):40. doi: 10.1186/s40510-016-0153-x. Epub 2016 Dec 12.
10
Antibacterial Activity of Orthodontic Cement Containing Quaternary Ammonium Polyethylenimine Nanoparticles Adjacent to Orthodontic Brackets.正畸托槽周围含季铵盐聚乙烯亚胺纳米颗粒的正畸水门汀的抗菌活性。
Int J Environ Res Public Health. 2018 Mar 27;15(4):606. doi: 10.3390/ijerph15040606.

引用本文的文献

1
Applications of piezoelectric biomaterials in dental treatments: A review of recent advancements and future prospects.压电生物材料在牙科治疗中的应用:近期进展与未来展望综述
Mater Today Bio. 2024 Oct 4;29:101288. doi: 10.1016/j.mtbio.2024.101288. eCollection 2024 Dec.
2
Cariogenic Microbiota and Emerging Antibacterial Materials to Combat Dental Caries: A Literature Review.致龋微生物群与对抗龋齿的新型抗菌材料:文献综述
Pathogens. 2025 Jan 23;14(2):111. doi: 10.3390/pathogens14020111.
3
Dynamics of the oral microbiome during orthodontic treatment and antimicrobial advances for orthodontic appliances.

本文引用的文献

1
Deep Eutectic Solvents-based Ionogels with Ultrafast Gelation and High Adhesion in Harsh Environments.基于深共熔溶剂的离子凝胶在恶劣环境下具有超快凝胶化和高粘附性
Adv Funct Mater. 2023 Feb 23;33(9). doi: 10.1002/adfm.202207388. Epub 2023 Feb 14.
2
Enabling ultra-low-voltage switching in BaTiO.实现钛酸钡中的超低电压开关。
Nat Mater. 2022 Jul;21(7):779-785. doi: 10.1038/s41563-022-01266-6. Epub 2022 May 26.
3
Multifunctional Dental Composite with Piezoelectric Nanofillers for Combined Antibacterial and Mineralization Effects.
正畸治疗期间口腔微生物群的动态变化及正畸矫治器的抗菌进展
iScience. 2024 Nov 22;27(12):111458. doi: 10.1016/j.isci.2024.111458. eCollection 2024 Dec 20.
4
Research progress of piezoelectric materials in protecting oral health and treating oral diseases: a mini-review.压电材料在口腔健康保护和口腔疾病治疗中的研究进展:一篇综述。
Front Bioeng Biotechnol. 2024 Sep 13;12:1473126. doi: 10.3389/fbioe.2024.1473126. eCollection 2024.
多功能牙科复合材料,具有压电纳米填料,可实现抗菌和矿化的协同作用。
ACS Appl Mater Interfaces. 2021 Sep 22;13(37):43868-43879. doi: 10.1021/acsami.1c06331. Epub 2021 Sep 8.
4
Bimodal Nanocomposite Platform with Antibiofilm and Self-Powering Functionalities for Biomedical Applications.用于生物医学应用的具有抗生物膜和自供电功能的双峰纳米复合平台。
ACS Appl Mater Interfaces. 2021 Sep 1;13(34):40379-40391. doi: 10.1021/acsami.1c11791. Epub 2021 Aug 18.
5
Initial Bacterial Adhesion and Biofilm Formation on Aligner Materials.矫治器材料上的初始细菌黏附与生物膜形成
Antibiotics (Basel). 2020 Dec 15;9(12):908. doi: 10.3390/antibiotics9120908.
6
Enamel demineralization during clear aligner orthodontic treatment compared with fixed appliance therapy, evaluated with quantitative light-induced fluorescence: A randomized clinical trial.在使用透明矫正器正畸治疗与固定矫治器治疗期间,用定量光诱导荧光评估牙釉质脱矿:一项随机临床试验。
Am J Orthod Dentofacial Orthop. 2020 May;157(5):594-601. doi: 10.1016/j.ajodo.2020.01.004.
7
Piezo-catalysis for nondestructive tooth whitening.压电催化用于无损牙齿美白。
Nat Commun. 2020 Mar 12;11(1):1328. doi: 10.1038/s41467-020-15015-3.
8
Prevalence of malocclusion in Chinese schoolchildren from 1991 to 2018: A systematic review and meta-analysis.1991 年至 2018 年中国儿童错颌畸形的流行率:系统评价和荟萃分析。
Int J Paediatr Dent. 2020 Mar;30(2):144-155. doi: 10.1111/ipd.12591. Epub 2019 Nov 29.
9
The dynamics of the oral microbiome and oral health among patients receiving clear aligner orthodontic treatment.接受透明矫正器正畸治疗的患者的口腔微生物组动态和口腔健康。
Oral Dis. 2020 Mar;26(2):473-483. doi: 10.1111/odi.13175. Epub 2020 Jan 8.
10
Effective weight control via an implanted self-powered vagus nerve stimulation device.通过植入式自供电迷走神经刺激装置实现有效的体重控制。
Nat Commun. 2018 Dec 17;9(1):5349. doi: 10.1038/s41467-018-07764-z.