Department of Biotechnology, Yonsei University, Seoul, Republic of Korea.
Department of Integrated Biomedical Science, Soonchunhyang Institute of Medi-Bio Science, Soonchunhyang University, Cheonan, Republic of Korea.
Gut Microbes. 2023 Jan-Dec;15(1):2221811. doi: 10.1080/19490976.2023.2221811.
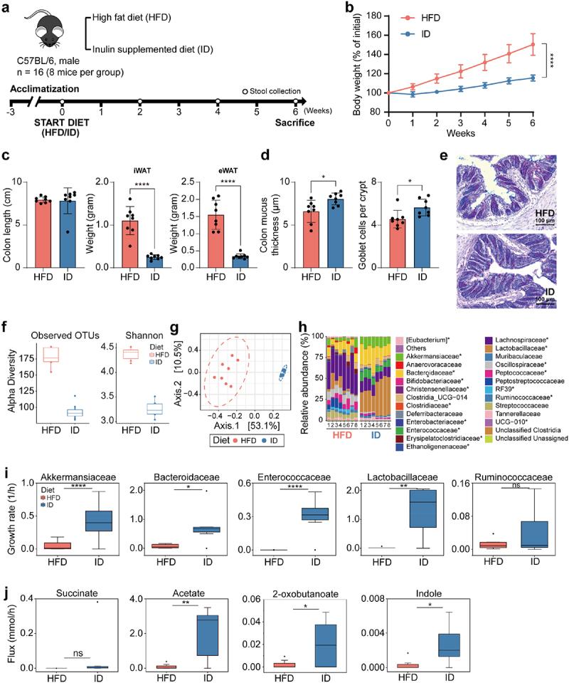
The prevalence and occurrence of mucin-degrading (MD) bacteria, such as and , is highly associated with human health and disease states. However, MD bacterial physiology and metabolism remain elusive. Here, we assessed functional modules of mucin catabolism, through a comprehensive bioinformatics-aided functional annotation, to identify 54 genes and 296 genes. The reconstructed core metabolic pathways coincided with the growth kinetics and fermentation profiles of and grown in the presence of mucin and its constituents. Genome-wide multi-omics analyses validated the nutrient-dependent fermentation profiles of the MD bacteria and identified their distinct mucolytic enzymes. The distinct metabolic features of the two MD bacteria induced differences in the metabolite receptor levels and inflammatory signals of the host immune cells. In addition, experiments and community-scale metabolic modeling demonstrated that different dietary intakes influenced the abundance of MD bacteria, their metabolic fluxes, and gut barrier integrity. Thus, this study provides insights into how diet-induced metabolic differences in MD bacteria determine their distinct physiological roles in the host immune response and the gut ecosystem.
黏蛋白降解(MD)细菌,如 和 ,的流行和发生与人类健康和疾病状态高度相关。然而,MD 细菌的生理和代谢仍然难以捉摸。在这里,我们通过全面的生物信息学辅助功能注释评估了黏蛋白代谢的功能模块,以鉴定出 54 个基因和 296 个基因。重建的核心代谢途径与 和 在黏蛋白及其成分存在的情况下生长的动力学和发酵特征相吻合。全基因组多组学分析验证了 MD 细菌的营养依赖性发酵特征,并鉴定了它们独特的黏蛋白水解酶。两种 MD 细菌的独特代谢特征导致了宿主免疫细胞中代谢物受体水平和炎症信号的差异。此外, 实验和社区规模的代谢建模表明,不同的饮食摄入影响 MD 细菌的丰度、它们的代谢通量和肠道屏障的完整性。因此,本研究提供了一些见解,即饮食诱导的 MD 细菌代谢差异如何决定它们在宿主免疫反应和肠道生态系统中的不同生理作用。