Suppr超能文献

果胶修饰促进寄生植物日本菟丝子吸器的发育。

Pectin modifications promote haustoria development in the parasitic plant Phtheirospermum japonicum.

机构信息

Department of Plant Biology, Linnean Center for Plant Biology, Swedish University of Agricultural Sciences, Almas allé 5, 756 51 Uppsala, Sweden.

出版信息

Plant Physiol. 2023 Dec 30;194(1):229-242. doi: 10.1093/plphys/kiad343.

Abstract

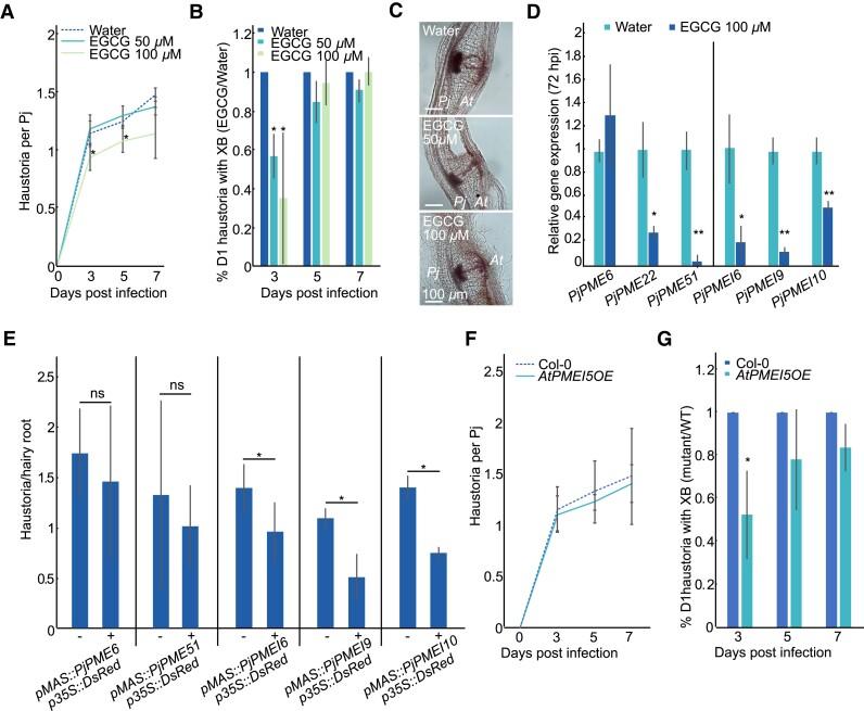
Parasitic plants are globally prevalent pathogens with important ecological functions but also potentially devastating agricultural consequences. Common to all parasites is the formation of the haustorium which requires parasite organ development and tissue invasion into the host. Both processes involve cell wall modifications. Here, we investigated a role for pectins during haustorium development in the facultative parasitic plant Phtheirospermum japonicum. Using transcriptomics data from infected Arabidopsis (Arabidopsis thaliana) and rice (Oryza sativa), we identified genes for multiple P. japonicum pectin methylesterases (PMEs) and their inhibitors (PMEIs) whose expression was upregulated by haustoria formation. Changes in PME and PMEI expression were associated with tissue-specific modifications in pectin methylesterification. While de-methylesterified pectins were present in outer haustorial cells, highly methylesterified pectins were present in inner vascular tissues, including the xylem bridge that connects parasite to host. Specifically blocking xylem bridge formation in the haustoria inhibited several PME and PMEI genes from activating. Similarly, inhibiting PME activity using chemicals or by overexpressing PMEI genes delayed haustoria development. Our results suggest a dynamic and tissue-specific regulation of pectin contributes to haustoria initiation and to the establishment of xylem connections between parasite and host.

摘要

寄生植物是全球普遍存在的病原体,具有重要的生态功能,但也可能对农业造成严重破坏。所有寄生虫的共同特点是形成吸器,这需要寄生虫器官的发育和组织侵入宿主。这两个过程都涉及细胞壁的修饰。在这里,我们研究了在兼性寄生植物日本菟丝子中果胶在吸器发育过程中的作用。利用感染拟南芥(Arabidopsis thaliana)和水稻(Oryza sativa)的转录组数据,我们鉴定了多个日本菟丝子果胶甲酯酶(PME)及其抑制剂(PMEI)的基因,这些基因的表达在吸器形成时被上调。PME 和 PMEI 表达的变化与果胶甲酯化的组织特异性修饰有关。虽然去甲酯化的果胶存在于外部吸器细胞中,但高度甲酯化的果胶存在于内部维管束组织中,包括连接寄生虫和宿主的木质部桥。具体来说,阻断吸器中的木质部桥形成会抑制几种 PME 和 PMEI 基因的激活。同样,使用化学物质抑制 PME 活性或过表达 PMEI 基因会延迟吸器的发育。我们的研究结果表明,果胶的动态和组织特异性调控有助于吸器的起始以及寄生虫和宿主之间木质部连接的建立。

https://cdn.ncbi.nlm.nih.gov/pmc/blobs/f150/10762509/5a946abefe2e/kiad343f1.jpg

文献AI研究员

20分钟写一篇综述,助力文献阅读效率提升50倍。

立即体验

用中文搜PubMed

大模型驱动的PubMed中文搜索引擎

马上搜索

文档翻译

学术文献翻译模型,支持多种主流文档格式。

立即体验