• 文献检索
  • 文档翻译
  • 深度研究
  • 学术资讯
  • Suppr Zotero 插件Zotero 插件
  • 邀请有礼
  • 套餐&价格
  • 历史记录
应用&插件
Suppr Zotero 插件Zotero 插件浏览器插件Mac 客户端Windows 客户端微信小程序
定价
高级版会员购买积分包购买API积分包
服务
文献检索文档翻译深度研究API 文档MCP 服务
关于我们
关于 Suppr公司介绍联系我们用户协议隐私条款
关注我们

Suppr 超能文献

核心技术专利:CN118964589B侵权必究
粤ICP备2023148730 号-1Suppr @ 2026

文献检索

告别复杂PubMed语法,用中文像聊天一样搜索,搜遍4000万医学文献。AI智能推荐,让科研检索更轻松。

立即免费搜索

文件翻译

保留排版,准确专业,支持PDF/Word/PPT等文件格式,支持 12+语言互译。

免费翻译文档

深度研究

AI帮你快速写综述,25分钟生成高质量综述,智能提取关键信息,辅助科研写作。

立即免费体验

过氧化物酶体增殖物激活受体-α 的激活促进情境性恐惧的消退,并调节齿状回神经元的内在兴奋性。

Peroxisome proliferator-activated receptor-α activation facilitates contextual fear extinction and modulates intrinsic excitability of dentate gyrus neurons.

机构信息

Department of Neurosurgery, Qilu Hospital and Institute of Brain and Brain-Inspired Science, Shandong University, Jinan, 250012, China.

Jinan Microecological Biomedicine Shandong Laboratory, Jinan, 250012, China.

出版信息

Transl Psychiatry. 2023 Jun 15;13(1):206. doi: 10.1038/s41398-023-02496-1.

DOI:10.1038/s41398-023-02496-1
PMID:37322045
原文链接:https://pmc.ncbi.nlm.nih.gov/articles/PMC10272150/
Abstract

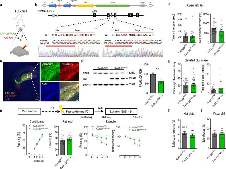
The dentate gyrus (DG) of the hippocampus encodes contextual information associated with fear, and cell activity in the DG is required for acquisition and extinction of contextual fear. However, the underlying molecular mechanisms are not fully understood. Here we show that mice deficient for peroxisome proliferator-activated receptor-α (PPARα) exhibited a slower rate of contextual fear extinction. Furthermore, selective deletion of PPARα in the DG attenuated, while activation of PPARα in the DG by local infusion of aspirin facilitated extinction of contextual fear. The intrinsic excitability of DG granule neurons was reduced by PPARα deficiency but increased by activation of PPARα with aspirin. Using RNA-Seq transcriptome we found that the transcription level of neuropeptide S receptor 1 (Npsr1) was tightly correlated with PPARα activation. Our results provide evidence that PPARα plays an important role in regulating DG neuronal excitability and contextual fear extinction.

摘要

海马齿状回(DG)编码与恐惧相关的上下文信息,DG 中的细胞活动是获得和消除情境恐惧所必需的。然而,其潜在的分子机制尚不完全清楚。在这里,我们发现过氧化物酶体增殖物激活受体-α(PPARα)缺乏的小鼠表现出较慢的情境恐惧消退速度。此外,DG 中选择性敲除 PPARα 会减弱,而局部输注阿司匹林激活 DG 中的 PPARα 则会促进情境恐惧的消退。DG 颗粒神经元的内在兴奋性被 PPARα 缺乏所降低,但被阿司匹林激活 PPARα 所增加。通过 RNA-Seq 转录组分析,我们发现神经肽 S 受体 1(Npsr1)的转录水平与 PPARα 的激活密切相关。我们的研究结果提供了证据,表明 PPARα 在调节 DG 神经元兴奋性和情境恐惧消退中发挥重要作用。

https://cdn.ncbi.nlm.nih.gov/pmc/blobs/37d2/10272150/bab593959d9a/41398_2023_2496_Fig5_HTML.jpg
https://cdn.ncbi.nlm.nih.gov/pmc/blobs/37d2/10272150/64af7bbaff7d/41398_2023_2496_Fig1_HTML.jpg
https://cdn.ncbi.nlm.nih.gov/pmc/blobs/37d2/10272150/9801846cfa03/41398_2023_2496_Fig2_HTML.jpg
https://cdn.ncbi.nlm.nih.gov/pmc/blobs/37d2/10272150/3b7f3dbcdeca/41398_2023_2496_Fig3_HTML.jpg
https://cdn.ncbi.nlm.nih.gov/pmc/blobs/37d2/10272150/e06dd6b6f506/41398_2023_2496_Fig4_HTML.jpg
https://cdn.ncbi.nlm.nih.gov/pmc/blobs/37d2/10272150/bab593959d9a/41398_2023_2496_Fig5_HTML.jpg
https://cdn.ncbi.nlm.nih.gov/pmc/blobs/37d2/10272150/64af7bbaff7d/41398_2023_2496_Fig1_HTML.jpg
https://cdn.ncbi.nlm.nih.gov/pmc/blobs/37d2/10272150/9801846cfa03/41398_2023_2496_Fig2_HTML.jpg
https://cdn.ncbi.nlm.nih.gov/pmc/blobs/37d2/10272150/3b7f3dbcdeca/41398_2023_2496_Fig3_HTML.jpg
https://cdn.ncbi.nlm.nih.gov/pmc/blobs/37d2/10272150/e06dd6b6f506/41398_2023_2496_Fig4_HTML.jpg
https://cdn.ncbi.nlm.nih.gov/pmc/blobs/37d2/10272150/bab593959d9a/41398_2023_2496_Fig5_HTML.jpg

相似文献

1
Peroxisome proliferator-activated receptor-α activation facilitates contextual fear extinction and modulates intrinsic excitability of dentate gyrus neurons.过氧化物酶体增殖物激活受体-α 的激活促进情境性恐惧的消退,并调节齿状回神经元的内在兴奋性。
Transl Psychiatry. 2023 Jun 15;13(1):206. doi: 10.1038/s41398-023-02496-1.
2
Extinction training suppresses activity of fear memory ensembles across the hippocampus and alters transcriptomes of fear-encoding cells.灭绝训练抑制了海马体中恐惧记忆组合的活动,并改变了恐惧编码细胞的转录组。
Neuropsychopharmacology. 2024 Nov;49(12):1872-1882. doi: 10.1038/s41386-024-01897-0. Epub 2024 Jun 14.
3
Adiponectin regulates contextual fear extinction and intrinsic excitability of dentate gyrus granule neurons through AdipoR2 receptors.脂联素通过AdipoR2受体调节情境性恐惧消退和齿状回颗粒神经元的内在兴奋性。
Mol Psychiatry. 2017 Jul;22(7):1044-1055. doi: 10.1038/mp.2016.58. Epub 2016 May 3.
4
Stress Sensitization of Neurons in the Dentate Gyrus Is Dependent on Neuronal Interleukin-1 Receptor Signaling and Is Associated with Increased Synaptic Plasticity, Perineuronal Nets, and Excitatory/Inhibitory Input Imbalance.齿状回中神经元的应激敏化依赖于神经元白细胞介素-1受体信号传导,并与突触可塑性增加、神经元周围网以及兴奋性/抑制性输入失衡有关。
J Neurosci. 2025 Jul 30;45(31):e2209242025. doi: 10.1523/JNEUROSCI.2209-24.2025.
5
The intrinsic excitability of and autophagy protein expression levels in dentate gyrus ensembles regulate fear generalization.齿状回神经元集群的内在兴奋性和自噬蛋白表达水平调节恐惧泛化。
Neural Regen Res. 2025 Jun 19. doi: 10.4103/NRR.NRR-D-24-01026.
6
Effects of whole body (56)Fe radiation on contextual freezing and Arc-positive cells in the dentate gyrus.全身(56)Fe 辐射对齿状回内 Contextual Freezing 和 Arc 阳性细胞的影响。
Behav Brain Res. 2013 Jun 1;246:162-7. doi: 10.1016/j.bbr.2013.02.022. Epub 2013 Feb 28.
7
High ovarian hormones present during fear extinction reduce fear relapse through a nigrostriatal dopamine pathway.恐惧消退过程中高水平的卵巢激素通过黑质纹状体多巴胺通路减少恐惧复发。
Biol Sex Differ. 2025 Jun 1;16(1):38. doi: 10.1186/s13293-025-00722-7.
8
Phospholipase C beta 1 in the dentate gyrus gates fear memory formation through regulation of neuronal excitability.齿状回中的磷脂酶 Cβ1 通过调节神经元兴奋性来控制恐惧记忆的形成。
Sci Adv. 2024 Jul 5;10(27):eadj4433. doi: 10.1126/sciadv.adj4433. Epub 2024 Jul 3.
9
Chronic postoperative pain induces contextual fear extinction dysfunction through hippocampal NMDAR/BDNF/TrkB signaling pathway in mice.慢性术后疼痛通过小鼠海马体NMDAR/BDNF/TrkB信号通路诱导情境性恐惧消退功能障碍。
Transl Psychiatry. 2025 Jun 17;15(1):203. doi: 10.1038/s41398-025-03417-0.
10
Targeting Tiam1 Enhances Hippocampal-Dependent Learning and Memory in the Adult Brain and Promotes NMDA Receptor-Mediated Synaptic Plasticity and Function.靶向Tiam1可增强成年大脑中海马体依赖的学习和记忆,并促进NMDA受体介导的突触可塑性和功能。
J Neurosci. 2025 Feb 5;45(6):e0298242024. doi: 10.1523/JNEUROSCI.0298-24.2024.

引用本文的文献

1
Exploring the impact of acetylsalicylic acid and conditioned medium obtained from mesenchymal cells, individually and in combination, on cognitive function, histological changes, and oxidant-antioxidant balance in male rats with hippocampal injury.探讨乙酰水杨酸和间充质细胞条件培养基单独及联合应用对海马损伤雄性大鼠认知功能、组织学改变和氧化应激-抗氧化平衡的影响。
Brain Behav. 2024 Sep;14(9):e70010. doi: 10.1002/brb3.70010.
2
Phospholipase C beta 1 in the dentate gyrus gates fear memory formation through regulation of neuronal excitability.齿状回中的磷脂酶 Cβ1 通过调节神经元兴奋性来控制恐惧记忆的形成。
Sci Adv. 2024 Jul 5;10(27):eadj4433. doi: 10.1126/sciadv.adj4433. Epub 2024 Jul 3.
3

本文引用的文献

1
PPARα Ligand-Binding Domain Structures with Endogenous Fatty Acids and Fibrates.具有内源性脂肪酸和贝特类药物的PPARα配体结合域结构
iScience. 2020 Oct 23;23(11):101727. doi: 10.1016/j.isci.2020.101727. eCollection 2020 Nov 20.
2
Corticosterone Treatment and Incubation Time After Contextual Fear Conditioning Synergistically Induce Fear Memory Generalization in Neuropeptide S Receptor-Deficient Mice.皮质酮处理与情境恐惧条件反射后的孵育时间协同诱导神经肽S受体缺陷小鼠的恐惧记忆泛化。
Front Neurosci. 2020 Mar 3;14:128. doi: 10.3389/fnins.2020.00128. eCollection 2020.
3
The Novel Role of PPAR Alpha in the Brain: Promising Target in Therapy of Alzheimer's Disease and Other Neurodegenerative Disorders.
Liver kinase B-1 modulates the activity of dopamine neurons in the ventral tegmental area and regulates social memory formation.
肝脏激酶B-1调节腹侧被盖区多巴胺神经元的活性并调控社会记忆的形成。
Front Mol Neurosci. 2024 Apr 5;17:1289476. doi: 10.3389/fnmol.2024.1289476. eCollection 2024.
4
Context Processing in Contextual and Cued Fear Extinction.情境性及线索性恐惧消退中的情境加工
Neurosci Bull. 2024 Jun;40(6):835-839. doi: 10.1007/s12264-024-01205-2. Epub 2024 Apr 15.
5
High emotional reactivity is associated with activation of a molecularly distinct hippocampal-amygdala circuit modulated by the glucocorticoid receptor.高情绪反应性与由糖皮质激素受体调节的分子上不同的海马体-杏仁核回路的激活有关。
Neurobiol Stress. 2023 Oct 16;27:100581. doi: 10.1016/j.ynstr.2023.100581. eCollection 2023 Nov.
6
Neuroprotective effects of gemfibrozil in neurological disorders: Focus on inflammation and molecular mechanisms.吉非贝齐在神经障碍中的神经保护作用:聚焦于炎症和分子机制。
CNS Neurosci Ther. 2024 Mar;30(3):e14473. doi: 10.1111/cns.14473. Epub 2023 Oct 30.
过氧化物酶体增殖物激活受体α在大脑中的新作用:阿尔茨海默病和其他神经退行性疾病治疗的有希望靶点。
Neurochem Res. 2020 May;45(5):972-988. doi: 10.1007/s11064-020-02993-5. Epub 2020 Mar 13.
4
PPARα serves as a new receptor of aspirin for neuroprotection.过氧化物酶体增殖物激活受体α(PPARα)是阿司匹林发挥神经保护作用的新型受体。
J Neurosci Res. 2020 Apr;98(4):626-631. doi: 10.1002/jnr.24561. Epub 2019 Dec 3.
5
Neuropeptide S Ameliorates Cognitive Impairment of APP/PS1 Transgenic Mice by Promoting Synaptic Plasticity and Reducing Aβ Deposition.神经肽S通过促进突触可塑性和减少β淀粉样蛋白沉积改善APP/PS1转基因小鼠的认知障碍。
Front Behav Neurosci. 2019 Jun 25;13:138. doi: 10.3389/fnbeh.2019.00138. eCollection 2019.
6
Stimulation of Peroxisome Proliferator-Activated Receptor-α by N-Palmitoylethanolamine Engages Allopregnanolone Biosynthesis to Modulate Emotional Behavior.N-棕榈酰乙醇胺通过激活过氧化物酶体增殖物激活受体-α来参与孕烷醇酮的生物合成,从而调节情绪行为。
Biol Psychiatry. 2019 Jun 15;85(12):1036-1045. doi: 10.1016/j.biopsych.2019.02.006. Epub 2019 Feb 13.
7
Distinct hippocampal engrams control extinction and relapse of fear memory.不同的海马记忆印痕控制恐惧记忆的消退和复发。
Nat Neurosci. 2019 May;22(5):753-761. doi: 10.1038/s41593-019-0361-z. Epub 2019 Apr 1.
8
Sex-regulated gene dosage effect of PPARα on synaptic plasticity.PPARα 对突触可塑性的性别调节基因剂量效应。
Life Sci Alliance. 2019 Mar 20;2(2). doi: 10.26508/lsa.201800262. Print 2019 Apr.
9
Postnatal changes in constitutive cyclooxygenase‑2 expression in the mice hippocampus and its function in synaptic plasticity.产后小鼠海马中环氧化酶-2 的组成型表达变化及其在突触可塑性中的功能。
Mol Med Rep. 2019 Mar;19(3):1996-2004. doi: 10.3892/mmr.2019.9867. Epub 2019 Jan 15.
10
Memory generalization after one-trial contextual fear conditioning: Effects of sex and neuropeptide S receptor deficiency.单次情境恐惧条件反射后的记忆泛化:性别和神经肽 S 受体缺乏的影响。
Behav Brain Res. 2019 Apr 1;361:159-166. doi: 10.1016/j.bbr.2018.12.046. Epub 2018 Dec 28.