• 文献检索
  • 文档翻译
  • 深度研究
  • 学术资讯
  • Suppr Zotero 插件Zotero 插件
  • 邀请有礼
  • 套餐&价格
  • 历史记录
应用&插件
Suppr Zotero 插件Zotero 插件浏览器插件Mac 客户端Windows 客户端微信小程序
定价
高级版会员购买积分包购买API积分包
服务
文献检索文档翻译深度研究API 文档MCP 服务
关于我们
关于 Suppr公司介绍联系我们用户协议隐私条款
关注我们

Suppr 超能文献

核心技术专利:CN118964589B侵权必究
粤ICP备2023148730 号-1Suppr @ 2026

文献检索

告别复杂PubMed语法,用中文像聊天一样搜索,搜遍4000万医学文献。AI智能推荐,让科研检索更轻松。

立即免费搜索

文件翻译

保留排版,准确专业,支持PDF/Word/PPT等文件格式,支持 12+语言互译。

免费翻译文档

深度研究

AI帮你快速写综述,25分钟生成高质量综述,智能提取关键信息,辅助科研写作。

立即免费体验

非诺贝特通过增强抗氧化防御系统减轻顺铂对肺癌细胞的细胞毒性作用。

Fenofibrate attenuates the cytotoxic effect of cisplatin on lung cancer cells by enhancing the antioxidant defense system .

作者信息

Kogami Mariko, Abe Shinji, Nakamura Hiroyuki, Aoshiba Kazutetsu

机构信息

Department of Respiratory Medicine, Tokyo Medical University Ibaraki Medical Center, Ami, Ibaraki 300-0395, Japan.

Department of Respiratory Medicine, Tokyo Medical University, Tokyo 160-0023, Japan.

出版信息

Oncol Lett. 2023 Jun 6;26(1):313. doi: 10.3892/ol.2023.13899. eCollection 2023 Jul.

DOI:10.3892/ol.2023.13899
PMID:37332337
原文链接:https://pmc.ncbi.nlm.nih.gov/articles/PMC10272955/
Abstract

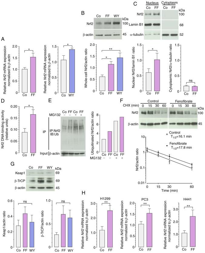
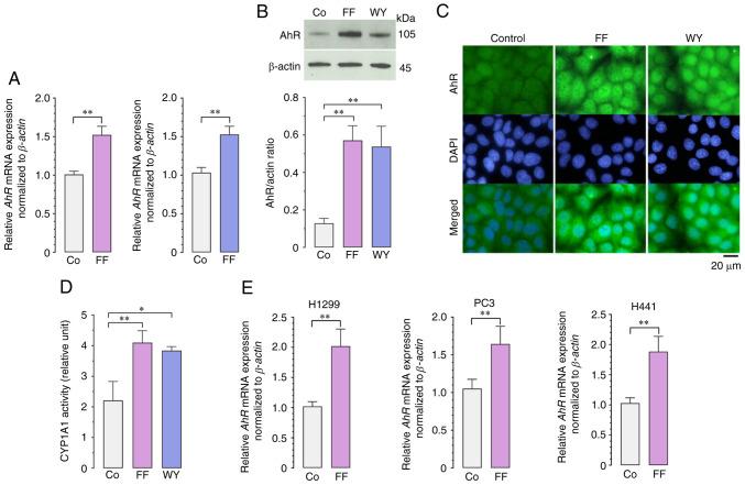
Fenofibrate (FF) is a peroxisome proliferator- activated receptor (PPAR)-α agonist that is widely used for the treatment of hyperlipidemia. It has been shown to have pleiotropic actions beyond its hypolipidemic effect. FF has been shown to exert a cytotoxic effect on some cancer cells when used at higher than clinically relevant concentrations; on the other hand, its cytoprotective effect on normal cells has also been reported. The present study assessed the effect of FF on cisplatin (CDDP) cytotoxicity to lung cancer cells The results demonstrated that the effect of FF on lung cancer cells depends on its concentration. FF at ≤50 µM, which is a clinically achievable blood concentration, attenuated CDDP cytotoxicity to lung cancer cells, whereas FF at ≥100 µM, albeit clinically unachievable, had an anticancer effect. The mechanism of FF attenuation of CDDP cytotoxicity involved PPAR-α-dependent aryl hydrocarbon receptor (AhR) expression, which in turn stimulated nuclear factor erythroid 2-related factor 2 (Nrf2) expression and antioxidant production, resulting in lung cancer cell protection from CDDP-evoked oxidative damage. In conclusion, the present study revealed that FF, at clinically relevant concentrations, attenuated CDDP cytotoxicity to lung cancer cells by enhancing the antioxidant defense system through activation of a pathway that involves the PPAR-α-PPAR response element-AhR xenobiotic response element-Nrf2-antioxidant response element. These findings suggested that concomitant use of FF with CDDP may compromise the efficacy of chemotherapy. Although the anticancer property of FF has recently attracted much attention, concentrations that exceed clinically relevant concentrations are required.

摘要

非诺贝特(FF)是一种过氧化物酶体增殖物激活受体(PPAR)-α激动剂,广泛用于治疗高脂血症。已证明它除了具有降血脂作用外,还有多效性作用。当使用高于临床相关浓度时,FF已显示对某些癌细胞具有细胞毒性作用;另一方面,也有报道称其对正常细胞具有细胞保护作用。本研究评估了FF对顺铂(CDDP)对肺癌细胞细胞毒性的影响。结果表明,FF对肺癌细胞的影响取决于其浓度。≤50μM的FF(这是临床上可达到的血药浓度)可减弱CDDP对肺癌细胞的细胞毒性,而≥100μM的FF(尽管临床上无法达到)则具有抗癌作用。FF减弱CDDP细胞毒性的机制涉及PPAR-α依赖性芳烃受体(AhR)的表达,这反过来又刺激了核因子红细胞2相关因子2(Nrf2)的表达和抗氧化剂的产生,从而保护肺癌细胞免受CDDP引起的氧化损伤。总之,本研究表明,在临床相关浓度下,FF通过激活一条涉及PPAR-α-PPAR反应元件-AhR外源性反应元件-Nrf2-抗氧化反应元件的途径来增强抗氧化防御系统,从而减弱CDDP对肺癌细胞的细胞毒性。这些发现表明,FF与CDDP联合使用可能会降低化疗效果。尽管FF的抗癌特性最近备受关注,但需要超过临床相关浓度。

https://cdn.ncbi.nlm.nih.gov/pmc/blobs/7893/10272955/ab39dfeba499/ol-26-01-13899-g07.jpg
https://cdn.ncbi.nlm.nih.gov/pmc/blobs/7893/10272955/1a91c06ca22d/ol-26-01-13899-g00.jpg
https://cdn.ncbi.nlm.nih.gov/pmc/blobs/7893/10272955/fb47be9e7873/ol-26-01-13899-g01.jpg
https://cdn.ncbi.nlm.nih.gov/pmc/blobs/7893/10272955/194da77e87d5/ol-26-01-13899-g02.jpg
https://cdn.ncbi.nlm.nih.gov/pmc/blobs/7893/10272955/3dd5d39437f5/ol-26-01-13899-g03.jpg
https://cdn.ncbi.nlm.nih.gov/pmc/blobs/7893/10272955/fb7c83230ab9/ol-26-01-13899-g04.jpg
https://cdn.ncbi.nlm.nih.gov/pmc/blobs/7893/10272955/a632faf1a7fc/ol-26-01-13899-g05.jpg
https://cdn.ncbi.nlm.nih.gov/pmc/blobs/7893/10272955/2f7df793fa0f/ol-26-01-13899-g06.jpg
https://cdn.ncbi.nlm.nih.gov/pmc/blobs/7893/10272955/ab39dfeba499/ol-26-01-13899-g07.jpg
https://cdn.ncbi.nlm.nih.gov/pmc/blobs/7893/10272955/1a91c06ca22d/ol-26-01-13899-g00.jpg
https://cdn.ncbi.nlm.nih.gov/pmc/blobs/7893/10272955/fb47be9e7873/ol-26-01-13899-g01.jpg
https://cdn.ncbi.nlm.nih.gov/pmc/blobs/7893/10272955/194da77e87d5/ol-26-01-13899-g02.jpg
https://cdn.ncbi.nlm.nih.gov/pmc/blobs/7893/10272955/3dd5d39437f5/ol-26-01-13899-g03.jpg
https://cdn.ncbi.nlm.nih.gov/pmc/blobs/7893/10272955/fb7c83230ab9/ol-26-01-13899-g04.jpg
https://cdn.ncbi.nlm.nih.gov/pmc/blobs/7893/10272955/a632faf1a7fc/ol-26-01-13899-g05.jpg
https://cdn.ncbi.nlm.nih.gov/pmc/blobs/7893/10272955/2f7df793fa0f/ol-26-01-13899-g06.jpg
https://cdn.ncbi.nlm.nih.gov/pmc/blobs/7893/10272955/ab39dfeba499/ol-26-01-13899-g07.jpg

相似文献

1
Fenofibrate attenuates the cytotoxic effect of cisplatin on lung cancer cells by enhancing the antioxidant defense system .非诺贝特通过增强抗氧化防御系统减轻顺铂对肺癌细胞的细胞毒性作用。
Oncol Lett. 2023 Jun 6;26(1):313. doi: 10.3892/ol.2023.13899. eCollection 2023 Jul.
2
Fenofibrate decreases radiation sensitivity via peroxisome proliferator-activated receptor α-mediated superoxide dismutase induction in HeLa cells.非诺贝特通过过氧化物酶体增殖物激活受体α介导的超氧化物歧化酶诱导作用降低HeLa细胞的辐射敏感性。
Radiat Oncol J. 2012 Jun;30(2):88-95. doi: 10.3857/roj.2012.30.2.88. Epub 2012 Jun 30.
3
Up-regulation of Nrf2 is involved in FGF21-mediated fenofibrate protection against type 1 diabetic nephropathy.Nrf2的上调参与了成纤维细胞生长因子21(FGF21)介导的非诺贝特对1型糖尿病肾病的保护作用。
Free Radic Biol Med. 2016 Apr;93:94-109. doi: 10.1016/j.freeradbiomed.2016.02.002. Epub 2016 Feb 2.
4
The Role of Akt2 in the Protective Effect of Fenofibrate against Diabetic Nephropathy.Akt2 在非诺贝特防治糖尿病肾病中的作用。
Int J Biol Sci. 2020 Jan 1;16(4):553-567. doi: 10.7150/ijbs.40643. eCollection 2020.
5
Fenofibrate inhibits endothelin-1 expression by peroxisome proliferator-activated receptor α-dependent and independent mechanisms in human endothelial cells.非诺贝特通过过氧化物酶体增殖物激活受体α 依赖性和非依赖性机制抑制人内皮细胞内皮素-1 的表达。
Arterioscler Thromb Vasc Biol. 2013 Mar;33(3):621-8. doi: 10.1161/ATVBAHA.112.300665. Epub 2013 Jan 17.
6
Aldo-keto reductase 1B10 promotes development of cisplatin resistance in gastrointestinal cancer cells through down-regulating peroxisome proliferator-activated receptor-γ-dependent mechanism.醛酮还原酶1B10通过下调过氧化物酶体增殖物激活受体γ依赖性机制促进胃肠道癌细胞顺铂耐药性的发展。
Chem Biol Interact. 2016 Aug 25;256:142-53. doi: 10.1016/j.cbi.2016.07.008. Epub 2016 Jul 11.
7
Cytotoxic effect of peroxisome proliferator fenofibrate on human HepG2 hepatoma cell line and relevant mechanisms.过氧化物酶体增殖剂非诺贝特对人HepG2肝癌细胞系的细胞毒性作用及相关机制
Toxicol Appl Pharmacol. 2002 Dec 15;185(3):172-9. doi: 10.1006/taap.2002.9538.
8
Molecular mechanisms of fenofibrate-induced metabolic catastrophe and glioblastoma cell death.非诺贝特诱导代谢灾难和胶质母细胞瘤细胞死亡的分子机制
Mol Cell Biol. 2015 Jan;35(1):182-98. doi: 10.1128/MCB.00562-14. Epub 2014 Oct 20.
9
Regulation of human apoA-I by gemfibrozil and fenofibrate through selective peroxisome proliferator-activated receptor alpha modulation.吉非贝齐和非诺贝特通过选择性过氧化物酶体增殖物激活受体α调节对人载脂蛋白A-I的影响
Arterioscler Thromb Vasc Biol. 2005 Mar;25(3):585-91. doi: 10.1161/01.ATV.0000154140.73570.00. Epub 2004 Dec 23.
10
Fibrate treatment of eEOCs in murine AKI.在小鼠急性肾损伤中用贝特类药物治疗早期上皮性卵巢癌细胞
J Nephrol. 2014 Feb;27(1):37-44. doi: 10.1007/s40620-013-0027-y. Epub 2014 Jan 16.

引用本文的文献

1
Oxidative Stress Defense Module in Lung Cancers: Molecular Pathways and Therapeutic Approaches.肺癌中的氧化应激防御模块:分子途径与治疗方法
Antioxidants (Basel). 2025 Jul 13;14(7):857. doi: 10.3390/antiox14070857.
2
Inflammation in cancer: therapeutic opportunities from new insights.癌症中的炎症:新见解带来的治疗机遇
Mol Cancer. 2025 Feb 24;24(1):51. doi: 10.1186/s12943-025-02243-8.
3
A facile synthesis of 2-(4-((4-chlorophenyl)(hydroxy)methyl) phenoxy)-2-methylpropanoic acid: Metabolite of anti-hyperlipidemic drug Fenofibrate.

本文引用的文献

1
Fenofibrate Attenuates Radiation-Induced Oxidative Damage to the Skin through Fatty Acid Binding Protein 4 (FABP4).非诺贝特通过脂肪酸结合蛋白4(FABP4)减轻辐射诱导的皮肤氧化损伤。
Front Biosci (Landmark Ed). 2022 Jul 7;27(7):214. doi: 10.31083/j.fbl2707214.
2
Superoxide Radicals in the Execution of Cell Death.细胞死亡过程中的超氧自由基
Antioxidants (Basel). 2022 Mar 4;11(3):501. doi: 10.3390/antiox11030501.
3
Pharmacological blockage of the AHR-CYP1A1 axis: a call for in vivo evidence.阻断 AHR-CYP1A1 轴的药理学作用:呼吁体内证据。
2-(4-((4-氯苯基)(羟基)甲基)苯氧基)-2-甲基丙酸的简便合成:抗高血脂药物非诺贝特的代谢物。
Results Chem. 2024 Jan;7. doi: 10.1016/j.rechem.2023.101282. Epub 2023 Dec 23.
4
The Pleiotropic Effects of Lipid-Modifying Interventions: Exploring Traditional and Emerging Hypolipidemic Therapies.脂质修饰干预的多效性:探索传统和新型降血脂疗法
Metabolites. 2024 Jul 17;14(7):388. doi: 10.3390/metabo14070388.
J Mol Med (Berl). 2022 Feb;100(2):215-243. doi: 10.1007/s00109-021-02163-2. Epub 2021 Nov 20.
4
The Hyperlipidaemic Drug Fenofibrate Significantly Reduces Infection by SARS-CoV-2 in Cell Culture Models.降血脂药物非诺贝特在细胞培养模型中显著降低新冠病毒感染率。
Front Pharmacol. 2021 Aug 6;12:660490. doi: 10.3389/fphar.2021.660490. eCollection 2021.
5
Fenofibrate inhibits TGF-β-induced myofibroblast differentiation and activation in human lung fibroblasts in vitro.非诺贝特在体外抑制人肺成纤维细胞中转化生长因子-β诱导的肌成纤维细胞分化和激活。
FEBS Open Bio. 2021 Aug;11(8):2340-2349. doi: 10.1002/2211-5463.13247. Epub 2021 Jul 16.
6
Fenofibrate Protects Cardiomyocytes from Hypoxia/Reperfusion- and High Glucose-Induced Detrimental Effects.非诺贝特可保护心肌细胞免受缺氧/复灌注及高糖诱导的有害影响。
PPAR Res. 2021 Jan 9;2021:8895376. doi: 10.1155/2021/8895376. eCollection 2021.
7
Protective Effect of Fenofibrate on Oxidative Stress-Induced Apoptosis in Retinal-Choroidal Vascular Endothelial Cells: Implication for Diabetic Retinopathy Treatment.非诺贝特对氧化应激诱导的视网膜-脉络膜血管内皮细胞凋亡的保护作用:对糖尿病视网膜病变治疗的意义。
Antioxidants (Basel). 2020 Aug 5;9(8):712. doi: 10.3390/antiox9080712.
8
Nrf2-ARE signaling in cellular protection: Mechanism of action and the regulatory mechanisms.Nrf2-ARE 信号通路在细胞保护中的作用:作用机制和调控机制。
J Cell Physiol. 2020 Apr;235(4):3119-3130. doi: 10.1002/jcp.29219. Epub 2019 Sep 23.
9
Potent and PPARα-independent anti-proliferative action of the hypolipidemic drug fenofibrate in VEGF-dependent angiosarcomas in vitro.降脂药非诺贝特在体外血管肉瘤中具有强大的、PPARα 非依赖性的抗增殖作用。
Sci Rep. 2019 Apr 19;9(1):6316. doi: 10.1038/s41598-019-42838-y.
10
Molecular targets of fenofibrate in the cardiovascular-renal axis: A unifying perspective of its pleiotropic benefits.非诺贝特在心血管-肾脏轴中的分子靶点:其多效益处的统一观点。
Pharmacol Res. 2019 Jun;144:132-141. doi: 10.1016/j.phrs.2019.03.025. Epub 2019 Apr 7.