Suppr超能文献

未经药物治疗的重度强迫症患者的非靶向代谢组学分析。

Untargeted metabolomics analysis in drug-naïve patients with severe obsessive-compulsive disorder.

作者信息

Li Zheqin, Gao Jian, Lin Liangjun, Zheng Zifeng, Yan Susu, Wang Weidi, Shi Dongdong, Wang Zhen

机构信息

Shanghai Mental Health Center, Shanghai Jiao Tong University School of Medicine, Shanghai, China.

Shandong Daizhuang Hospital, Jining, Shandong, China.

出版信息

Front Neurosci. 2023 Jun 2;17:1148971. doi: 10.3389/fnins.2023.1148971. eCollection 2023.

Abstract

INTRODUCTION

Obsessive-compulsive disorder (OCD), characterized by the presence of obsessions and/or compulsions, is often difficult to diagnose and treat in routine clinical practice. The candidate circulating biomarkers and primary metabolic pathway alteration of plasma in OCD remain poorly understood.

METHODS

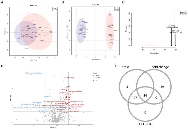
We recruited 32 drug-naïve patients with severe OCD and 32 compared healthy controls and applied the untargeted metabolomics approach by ultra-performance liquid chromatography-quadrupole time-of-flight mass spectrometry (UPLC-Q-TOF/MS) to assess their circulating metabolic profiles. Both univariate and multivariate analyses were then utilized to filtrate differential metabolites between patients and healthy controls, and weighted Correlation Network Analysis (WGCNA) was utilized to screen out hub metabolites.

RESULTS

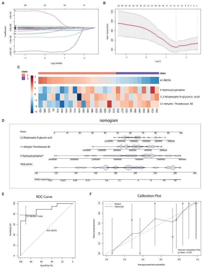
A total of 929 metabolites were identified, including 34 differential metabolites and 51 hub metabolites, with an overlap of 13 metabolites. Notably, the following enrichment analyses underlined the importance of unsaturated fatty acids and tryptophan metabolism alterations in OCD. Metabolites of these pathways in plasma appeared to be promising biomarkers, such as Docosapentaenoic acid and 5-Hydroxytryptophan, which may be biomarkers for OCD identification and prediction of sertraline treatment outcome, respectively.

CONCLUSION

Our findings revealed alterations in the circulating metabolome and the potential utility of plasma metabolites as promising biomarkers in OCD.

摘要

引言

强迫症(OCD)以存在强迫观念和/或强迫行为为特征,在常规临床实践中往往难以诊断和治疗。强迫症患者血浆中潜在的循环生物标志物和主要代谢途径改变仍知之甚少。

方法

我们招募了32名未接受过药物治疗的重度强迫症患者和32名健康对照者,并采用超高效液相色谱-四极杆飞行时间质谱(UPLC-Q-TOF/MS)的非靶向代谢组学方法来评估他们的循环代谢谱。然后利用单变量和多变量分析来筛选患者和健康对照者之间的差异代谢物,并利用加权相关网络分析(WGCNA)筛选出关键代谢物。

结果

共鉴定出929种代谢物,包括34种差异代谢物和51种关键代谢物,其中有13种代谢物重叠。值得注意的是,以下富集分析强调了不饱和脂肪酸和色氨酸代谢改变在强迫症中的重要性。血浆中这些途径的代谢物似乎是很有前景的生物标志物,如二十二碳五烯酸和5-羟色氨酸,它们可能分别是用于强迫症识别和预测舍曲林治疗效果的生物标志物。

结论

我们的研究结果揭示了循环代谢组的改变以及血浆代谢物作为强迫症中有前景的生物标志物的潜在用途。

https://cdn.ncbi.nlm.nih.gov/pmc/blobs/f8f0/10272357/308ffdf64d93/fnins-17-1148971-g001.jpg

文献检索

告别复杂PubMed语法,用中文像聊天一样搜索,搜遍4000万医学文献。AI智能推荐,让科研检索更轻松。

立即免费搜索

文件翻译

保留排版,准确专业,支持PDF/Word/PPT等文件格式,支持 12+语言互译。

免费翻译文档

深度研究

AI帮你快速写综述,25分钟生成高质量综述,智能提取关键信息,辅助科研写作。

立即免费体验