Suppr超能文献

富血小板血浆与透明质酸联合治疗对改善中重度膝骨关节炎患者膝关节疼痛和功能障碍的疗效:一项随机对照试验方案。

Efficacy of the combination therapy of platelet-rich plasma and hyaluronic acid on improving knee pain and dysfunction in patients with moderate-to-severe KOA: a protocol for a randomised controlled trial.

机构信息

Department of Rehabilitation Medicine, The Third Affiliated Hospital, Sun Yat-sen University, Guangzhou, China.

Department of Blood Transfusion, The Third Affiliated Hospital, Sun Yat-sen University, Guangzhou, China.

出版信息

BMJ Open. 2023 Jun 19;13(6):e068743. doi: 10.1136/bmjopen-2022-068743.

Abstract

INTRODUCTION

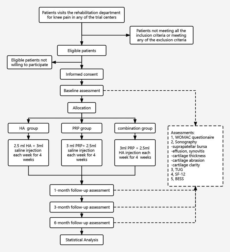
54% of patients with moderate-to-severe knee osteoarthritis (KOA) still reported persistent pain and functional loss after conservative treatment according to guidelines. As an emerging treatment, platelet-rich plasma (PRP) has been proven to significantly relieve pain and improve activity function in patients with mild-to-moderate KOA, either used alone or in combination with hyaluronic acid (HA). However, it is still unclear of its efficacy in moderate-to-severe KOA. This study aims to evaluate the clinical efficacy of PRP and the combination therapy of PRP and HA in patients with moderate-to-severe KOA and to explore the potential synergistic effect of PRP and HA.

METHODS AND ANALYSIS

This triple-blind randomised controlled trial will involve a total of 162 participants with moderate-to-severe KOA from two study centres. Participants will be allocated randomly into three groups: the HA group, the PRP group and the combination (PRP+HA) group and, respectively, receive HA (2.5 mL)+saline (3 mL)/PRP (3 mL)+saline (2.5 mL)/PRP (3 mL)+HA (2.5 mL) intra-articular injection each week for 4 consecutive weeks. All of the injections will be performed under the guidance of ultrasound. The primary outcome is the change of Western Ontario and McMaster Universities Osteoarthritis Index from baseline to 6 months, and secondary outcomes include the change of ultrasound images (suprapatellar bursa effusion and synovitis), Timed Up and Go test and 12-Item Short-Form Health Survey. All outcomes will be evaluated at baseline and 1-month, 3-month and 6-month follow-ups. Data will be analysed on intention-to-treat principles and a per-protocol basis.

ETHICS AND DISSEMINATION

This protocol was approved by the Medical Ethics Committee of the Third Affiliated Hospital of Sun Yat-sen University (reference number (2021)-02-231-02). The study results will be submitted to a peer-reviewed journal.

TRIAL REGISTRATION NUMBER

ChiCTR2100050974.

摘要

简介

根据指南,54%的中度至重度膝骨关节炎(KOA)患者在接受保守治疗后仍报告持续疼痛和功能丧失。作为一种新兴的治疗方法,富血小板血浆(PRP)已被证明可显著缓解轻度至中度 KOA 患者的疼痛并改善其活动功能,无论是单独使用还是与透明质酸(HA)联合使用。然而,其在中度至重度 KOA 中的疗效尚不清楚。本研究旨在评估 PRP 单独使用以及 PRP 联合 HA 治疗中重度 KOA 患者的临床疗效,并探讨 PRP 和 HA 的潜在协同作用。

方法和分析

这项三盲随机对照试验将纳入来自两个研究中心的 162 名中度至重度 KOA 患者。参与者将随机分为三组:HA 组、PRP 组和联合(PRP+HA)组,分别接受 HA(2.5 mL)+生理盐水(3 mL)/PRP(3 mL)+生理盐水(2.5 mL)/PRP(3 mL)+HA(2.5 mL)每周一次关节内注射,连续 4 周。所有注射均在超声引导下进行。主要结局是 Western Ontario 和 McMaster 大学骨关节炎指数从基线到 6 个月的变化,次要结局包括超声图像(髌上囊积液和滑膜炎)、计时起立行走测试和 12 项简短健康调查的变化。所有结局均在基线、1 个月、3 个月和 6 个月随访时进行评估。数据将根据意向治疗原则和方案进行分析。

伦理和传播

本方案已获得中山大学附属第三医院医学伦理委员会的批准(编号:(2021)-02-231-02)。研究结果将提交给同行评议的期刊。

临床试验注册号

ChiCTR2100050974。

https://cdn.ncbi.nlm.nih.gov/pmc/blobs/d717/10314526/4745aa27fe48/bmjopen-2022-068743f01.jpg

文献检索

告别复杂PubMed语法,用中文像聊天一样搜索,搜遍4000万医学文献。AI智能推荐,让科研检索更轻松。

立即免费搜索

文件翻译

保留排版,准确专业,支持PDF/Word/PPT等文件格式,支持 12+语言互译。

免费翻译文档

深度研究

AI帮你快速写综述,25分钟生成高质量综述,智能提取关键信息,辅助科研写作。

立即免费体验