Suppr超能文献

在可切除胰腺腺癌患者中,新辅助和辅助抗肿瘤疫苗单独或联合 PD-1 拮抗剂和 CD137 激动剂抗体的平台试验。

A platform trial of neoadjuvant and adjuvant antitumor vaccination alone or in combination with PD-1 antagonist and CD137 agonist antibodies in patients with resectable pancreatic adenocarcinoma.

机构信息

The Sidney Kimmel Comprehensive Cancer Center at Johns Hopkins, Department of Oncology, Cancer Convergence Institute and Bloomberg-Kimmel Institute for Cancer Immunotherapy, Johns Hopkins University School of Medicine, Baltimore, MD, USA.

Vanderbilt University Medical Center, Department of Hematology-Oncology, Nashville, TN, USA.

出版信息

Nat Commun. 2023 Jun 20;14(1):3650. doi: 10.1038/s41467-023-39196-9.

Abstract

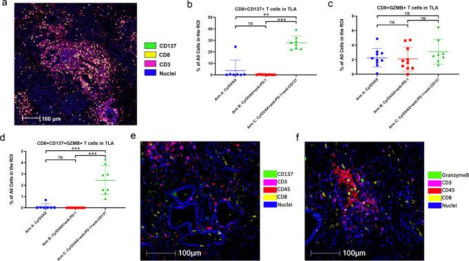
A neoadjuvant immunotherapy platform clinical trial allows for rapid evaluation of treatment-related changes in tumors and identifying targets to optimize treatment responses. We enrolled patients with resectable pancreatic adenocarcinoma into such a platform trial (NCT02451982) to receive pancreatic cancer GVAX vaccine with low-dose cyclophosphamide alone (Arm A; n = 16), with anti-PD-1 antibody nivolumab (Arm B; n = 14), and with both nivolumab and anti-CD137 agonist antibody urelumab (Arm C; n = 10), respectively. The primary endpoint for Arms A/B - treatment-related change in IL17A expression in vaccine-induced lymphoid aggregates - was previously published. Here, we report the primary endpoint for Arms B/C: treatment-related change in intratumoral CD8+ CD137+ cells and the secondary outcomes including safety, disease-free and overall survivals for all Arms. Treatment with GVAX+nivolumab+urelumab meets the primary endpoint by significantly increasing intratumoral CD8+ CD137+ cells (p = 0.003) compared to GVAX+Nivolumab. All treatments are well-tolerated. Median disease-free and overall survivals, respectively, are 13.90/14.98/33.51 and 23.59/27.01/35.55 months for Arms A/B/C. GVAX+nivolumab+urelumab demonstrates numerically-improved disease-free survival (HR = 0.55, p = 0.242; HR = 0.51, p = 0.173) and overall survival (HR = 0.59, p = 0.377; HR = 0.53, p = 0.279) compared to GVAX and GVAX+nivolumab, respectively, although not statistically significant due to small sample size. Therefore, neoadjuvant and adjuvant GVAX with PD-1 blockade and CD137 agonist antibody therapy is safe, increases intratumoral activated, cytotoxic T cells, and demonstrates a potentially promising efficacy signal in resectable pancreatic adenocarcinoma that warrants further study.

摘要

一项新辅助免疫治疗平台临床试验允许快速评估治疗相关的肿瘤变化,并确定优化治疗反应的靶点。我们将可切除的胰腺腺癌患者纳入该平台临床试验(NCT02451982),分别接受低剂量环磷酰胺联合胰腺癌细胞疫苗 GVAX(A 组,n=16)、抗 PD-1 抗体纳武利尤单抗(B 组,n=14)以及纳武利尤单抗联合抗 CD137 激动剂抗体乌瑞鲁单抗(C 组,n=10)治疗。A/B 组的主要终点为疫苗诱导的淋巴聚集中与治疗相关的 IL17A 表达变化,该结果已发表。在此,我们报告 B/C 组的主要终点:肿瘤内 CD8+CD137+细胞与治疗相关的变化以及所有 A 组的安全性、无病生存期和总生存期的次要终点。与 GVAX+Nivolumab 相比,GVAX+nivolumab+urelumab 治疗显著增加肿瘤内 CD8+CD137+细胞,达到主要终点(p=0.003)。所有治疗均耐受良好。A/B/C 组的中位无病生存期和总生存期分别为 13.90/14.98/33.51 和 23.59/27.01/35.55 个月。GVAX+nivolumab+urelumab 治疗在无病生存方面具有改善趋势(HR=0.55,p=0.242;HR=0.51,p=0.173)和总生存期(HR=0.59,p=0.377;HR=0.53,p=0.279)与 GVAX 和 GVAX+nivolumab 相比,尽管由于样本量小,无统计学意义。因此,新辅助和辅助 GVAX 联合 PD-1 阻断和 CD137 激动剂抗体治疗是安全的,可增加肿瘤内激活的细胞毒性 T 细胞,并在可切除的胰腺腺癌中显示出有希望的疗效信号,值得进一步研究。

https://cdn.ncbi.nlm.nih.gov/pmc/blobs/94d9/10281953/379ee30f3084/41467_2023_39196_Fig1_HTML.jpg

文献检索

告别复杂PubMed语法,用中文像聊天一样搜索,搜遍4000万医学文献。AI智能推荐,让科研检索更轻松。

立即免费搜索

文件翻译

保留排版,准确专业,支持PDF/Word/PPT等文件格式,支持 12+语言互译。

免费翻译文档

深度研究

AI帮你快速写综述,25分钟生成高质量综述,智能提取关键信息,辅助科研写作。

立即免费体验