Suppr超能文献

肠道微生物群调控桃红四物汤代谢对神经胶质瘤细胞表型的影响。

Effect of gut microbiome regulated Taohong Siwu Decoction metabolism on glioma cell phenotype.

机构信息

Department of Neurosurgery, Affiliated Hospital of Jiangnan University, Wuxi, China.

Neuroscience Center, Wuxi School of Medicine, Jiangnan University, Wuxi, China.

出版信息

Front Cell Infect Microbiol. 2023 Jun 5;13:1192589. doi: 10.3389/fcimb.2023.1192589. eCollection 2023.

Abstract

INTRODUCTION

To establish a new model for exploring the mechanism of the gut microbiome and drug metabolism, we explored whether Taohong Siwu Decoction acts after metabolism by intestinal flora under the premise of clarifying the interaction between intestinal flora and drug metabolism.

METHODS

Taohong Siwu Decoction (TSD) was fed to germ-free mice and conventional mice, respectively. The serum from both groups of mice was removed and co-cultured with glioma cells in vitro. The co-cultured glioma cells were compared separately for changes at the RNA level using RNA-seq technology. The genes of interest in the comparison results were selected for validation.

RESULTS

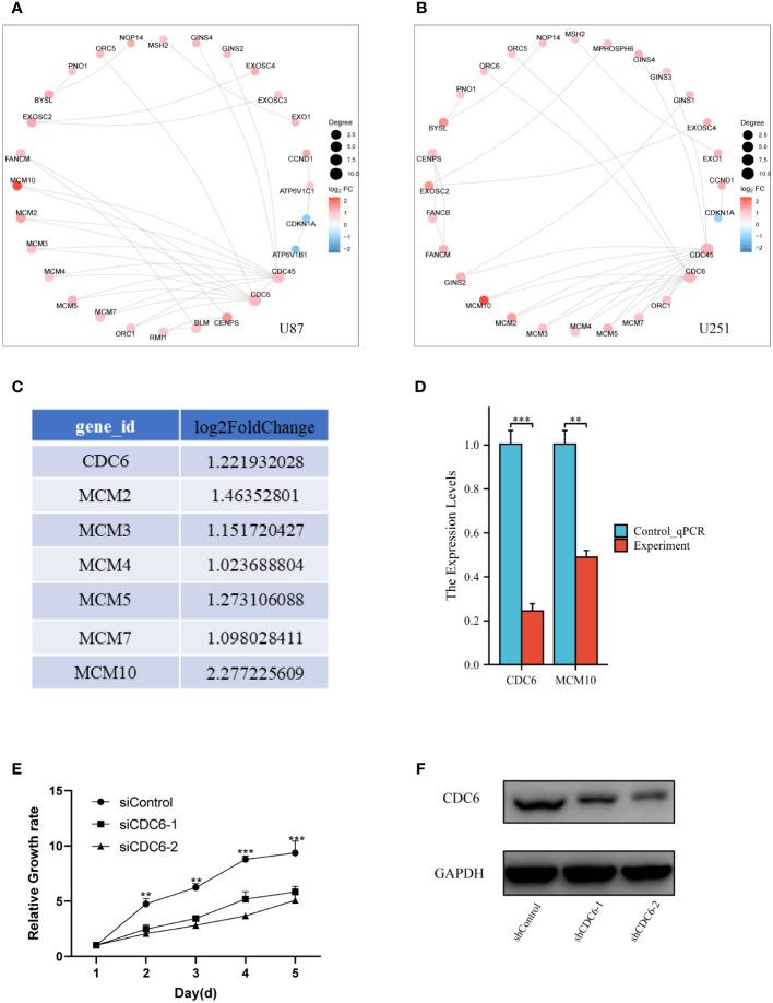
The differences in the phenotypic alterations of glioma cells between serum from TSD-fed germ-free mice and normal mice were statistically significant. experiments showed that Taohong Siwu Decoction-fed normal mouse serum-stimulated glioma cells, which inhibited proliferation and increased autophagy. RNA-seq analysis showed that TSD-fed normal mouse serum could regulate CDC6 pathway activity in glioma cells. The therapeutic effect of TSD is significantly influenced by intestinal flora.

CONCLUSION

The treatment of tumors by TSD may be modulated by intestinal flora. We established a new method to quantify the relationship between intestinal flora and the regulation of TSD efficacy through this study.

摘要

简介

为了建立一种新的模型来探索肠道微生物群和药物代谢的机制,我们在阐明肠道菌群与药物代谢相互作用的前提下,探讨了桃红四物汤是否在肠道菌群代谢后起作用。

方法

分别用桃红四物汤(TSD)喂养无菌小鼠和普通小鼠,从两组小鼠中取出血清,与体外培养的神经胶质瘤细胞共培养。使用 RNA-seq 技术比较两组共培养神经胶质瘤细胞在 RNA 水平上的变化。对比较结果中的感兴趣基因进行验证。

结果

TSD 喂养的无菌小鼠血清与正常小鼠血清喂养的神经胶质瘤细胞表型改变的差异有统计学意义。实验表明,桃红四物汤喂养的正常小鼠血清刺激神经胶质瘤细胞,抑制增殖,增加自噬。RNA-seq 分析表明,TSD 喂养的正常小鼠血清可调节神经胶质瘤细胞中的 CDC6 通路活性。TSD 的治疗效果受肠道菌群的显著影响。

结论

TSD 治疗肿瘤的作用可能受到肠道菌群的调节。我们通过这项研究建立了一种新的方法,通过定量分析肠道菌群与 TSD 疗效调节之间的关系。

https://cdn.ncbi.nlm.nih.gov/pmc/blobs/fb79/10277651/ccc9003f3a81/fcimb-13-1192589-g001.jpg

文献检索

告别复杂PubMed语法,用中文像聊天一样搜索,搜遍4000万医学文献。AI智能推荐,让科研检索更轻松。

立即免费搜索

文件翻译

保留排版,准确专业,支持PDF/Word/PPT等文件格式,支持 12+语言互译。

免费翻译文档

深度研究

AI帮你快速写综述,25分钟生成高质量综述,智能提取关键信息,辅助科研写作。

立即免费体验