Suppr超能文献

砂钱类的系统发生、祖源分布和重新分类。

Phylogeny, ancestral ranges and reclassification of sand dollars.

机构信息

National Museum of Marine Biology and Aquarium, Pingtung, 944401, Taiwan.

Department of Geosciences, National Taiwan University, Taipei, 10617, Taiwan.

出版信息

Sci Rep. 2023 Jun 23;13(1):10199. doi: 10.1038/s41598-023-36848-0.

Abstract

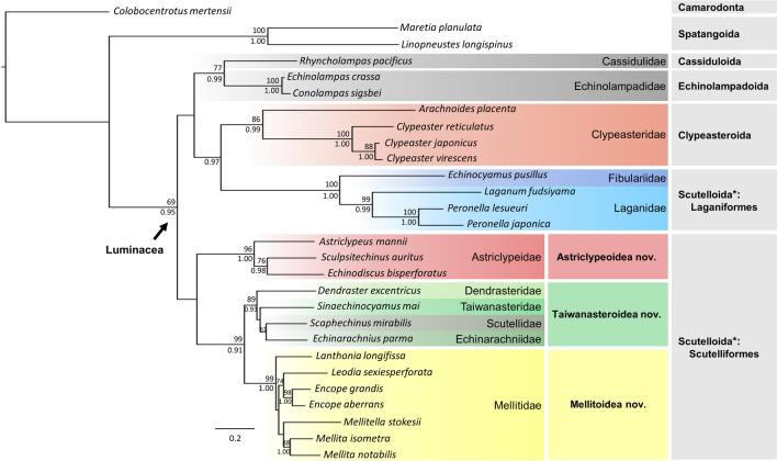
Classification of the Class Echinoidea is under significant revision in light of emerging molecular phylogenetic evidence. In particular, the sister-group relationships within the superorder Luminacea (Echinoidea: Irregularia) have been considerably updated. However, the placement of many families remains largely unresolved due to a series of incongruent evidence obtained from morphological, paleontological, and genetic data for the majority of extant representatives. In this study, we investigated the phylogenetic relationships of 25 taxa, belonging to eleven luminacean families. We proposed three new superfamilies: Astriclypeoidea, Mellitoidea, and Taiwanasteroidea (including Dendrasteridae, Taiwanasteridae, Scutellidae, and Echinarachniidae), instead of the currently recognized superfamily Scutelloidea Gray, 1825. In light of the new data obtained from ten additional species, the historical biogeography reconstructed shows that the tropical western Pacific and eastern Indian Oceans are the cradle for early sand dollar diversification. Hothouse conditions during the late Cretaceous and early Paleogene were coupled with diversification events of major clades of sand dollars. We also demonstrate that Taiwan fauna can play a key role in terms of understanding the major Cenozoic migration and dispersal events in the evolutionary history of Luminacea.

摘要

鉴于新兴的分子系统发育证据,海胆纲(Echinoidea)的分类正在进行重大修订。特别是,超级门 Luminacea(海胆纲:不规则类)内的姐妹群关系已经得到了相当大的更新。然而,由于大多数现生物种的形态学、古生物学和遗传数据提供的一系列不一致证据,许多科的位置仍然在很大程度上未得到解决。在这项研究中,我们调查了属于 11 个 Luminacea 科的 25 个分类群的系统发育关系。我们提出了三个新的超科:Astriclypeoidea、Mellitoidea 和 Taiwanasteroidea(包括 Dendrasteridae、Taiwanasteridae、Scutellidae 和 Echinarachniidae),而不是目前公认的 Scutelloidea Gray,1825 超科。根据另外十个物种的新数据,重建的历史生物地理学表明,热带西太平洋和东印度洋是早期沙钱多样化的摇篮。白垩纪晚期和古近纪的温室条件与沙钱的主要分支的多样化事件有关。我们还表明,台湾动物群在理解 Luminacea 进化历史中的主要新生代迁移和扩散事件方面可以发挥关键作用。

https://cdn.ncbi.nlm.nih.gov/pmc/blobs/c641/10290142/75f85a0b5baf/41598_2023_36848_Fig1_HTML.jpg

文献检索

告别复杂PubMed语法,用中文像聊天一样搜索,搜遍4000万医学文献。AI智能推荐,让科研检索更轻松。

立即免费搜索

文件翻译

保留排版,准确专业,支持PDF/Word/PPT等文件格式,支持 12+语言互译。

免费翻译文档

深度研究

AI帮你快速写综述,25分钟生成高质量综述,智能提取关键信息,辅助科研写作。

立即免费体验