PCFM lab, Guangdong Engineering Technology Research Center for High-performance Organic and Polymer Photoelectric Functional Films, School of Chemistry, Sun Yat-sen University, Guangzhou, 510275, P. R. China.
School of Pharmaceutical Sciences, Sun Yat-sen University, Guangzhou, 510275, P. R. China.
Adv Sci (Weinh). 2023 Aug;10(24):e2301902. doi: 10.1002/advs.202301902. Epub 2023 Jun 25.
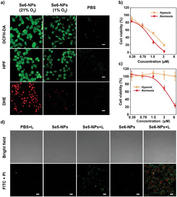
Organic type-I photosensitizers (PSs) which produce aggressive reactive oxygen species (ROS) with less oxygen-dependent exhibit attractive curative effect for photodynamic therapy (PDT), as they adapt better to hypoxia microenvironment in tumors. However, the reported type-I PSs are limited and its exacted mechanism of oxygen dependence is still unclear. Herein, new selenium-containing type-I PSs of Se6 and Se5 with benzoselenadiazole acceptor has been designed and possessed aggregation-induced emission characteristic. Benefited from double heavy-atom-effect of selenium and bromine, Se6 shows a smaller energy gap (ΔE ) of 0.03 eV and improves ROS efficiency. Interestingly, type-I radicals of both long-lived superoxide anion (O ) and short-lived hydroxyl ( OH) are generated from them upon irradiation. This may provide a switch-hitter of dual-radical with complementary lifetimes for PDT. More importantly, simultaneous processes to produce OH are revealed, including disproportionation of O and reaction between excited PS and water. Actually, Se6 displays superior in-vitro PDT performance to commercial chlorin e6 (Ce6), under normoxia or hypoxia. After intravenous injection, a significantly in-vivo PDT performance is demonstrated on Se6, where tumor growth inhibition rates of 99% is higher than Ce6. These findings offer new insights about both molecular design and mechanism study of type-I PSs.
有机 I 型光敏剂(PSs)在产生具有较少氧气依赖性的侵袭性活性氧物种(ROS)方面表现出吸引人的治疗效果,因为它们更适应肿瘤中的缺氧微环境。然而,报道的 I 型 PSs 数量有限,其氧气依赖性的确切机制仍不清楚。在此,我们设计了具有苯并硒二唑受体的新型含硒 I 型 PSs Se6 和 Se5,并具有聚集诱导发射特性。得益于硒和溴的双重重原子效应,Se6 表现出较小的能隙(ΔE)为 0.03 eV,并提高了 ROS 效率。有趣的是,它们在光照下均能产生长寿命超氧阴离子(O )和短寿命羟基(OH)的 I 型自由基。这可能为 PDT 提供了具有互补寿命的双自由基的两用工具。更重要的是,揭示了同时产生 OH 的过程,包括 O 的歧化和激发态 PS 与水之间的反应。实际上,Se6 在常氧或缺氧条件下表现出优于商业叶绿素 e6(Ce6)的体外 PDT 性能。静脉注射后,Se6 在体内 PDT 性能方面表现出显著效果,肿瘤生长抑制率为 99%,高于 Ce6。这些发现为 I 型 PSs 的分子设计和机制研究提供了新的见解。