Suppr超能文献

成年期补充 n-3 多不饱和脂肪酸可减轻生命早期 n-3 多不饱和脂肪酸缺乏饮食喂养的小鼠戊四氮诱导癫痫的易感性。

Supplementation of n-3 PUFAs in Adulthood Attenuated Susceptibility to Pentylenetetrazol Induced Epilepsy in Mice Fed with n-3 PUFAs Deficient Diet in Early Life.

机构信息

College of Food Science and Engineering, Ocean University of China, Qingdao 266404, China.

Institute of Biopharmaceutical Research, Liaocheng University, Liaocheng 252000, China.

出版信息

Mar Drugs. 2023 Jun 9;21(6):354. doi: 10.3390/md21060354.

Abstract

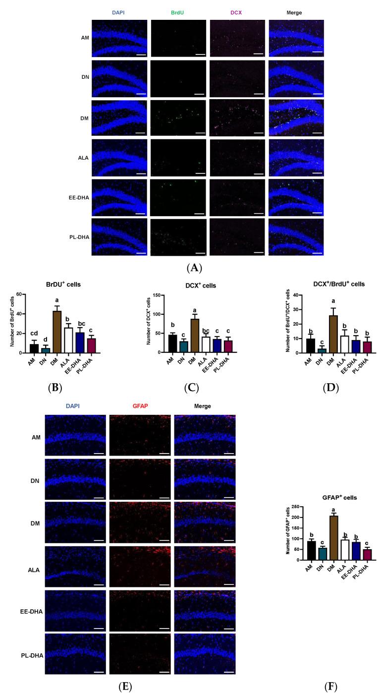
The growth and development of the fetus and newborn throughout pregnancy and lactation are directly related to the nutritional status of the mother, which has a significant impact on the health of the offspring. The purpose of this experiment was to investigate the susceptibility of n-3 polyunsaturated fatty acid deficiency in early life to seizures in adulthood. The n-3 PUFAs-deficient mice's offspring were established and then fed with α-LNA diet, DHA-enriched ethyl ester, and DHA-enriched phospholipid-containing diets for 17 days at the age of eight weeks. During this period, animals received intraperitoneal injections of 35 mg/kg of pentylenetetrazol (PTZ) every other day for eight days. The results showed that dietary n-3 PUFA-deficiency in early life could aggravate PTZ-induced epileptic seizures and brain disorders. Notably, nutritional supplementation with n-3 PUFAs in adulthood for 17 days could significantly recover the brain n-3 fatty acid and alleviate the epilepsy susceptibility as well as raise seizure threshold to different levels by mediating the neurotransmitter disturbance and mitochondria-dependent apoptosis, demyelination, and neuroinflammation status of the hippocampus. DHA-enriched phospholipid possessed a superior effect on alleviating the seizure compared to α-LNA and DHA-enriched ethyl ester. Dietary n-3 PUFA deficiency in early life increases the susceptibility to PTZ-induced epilepsy in adult offspring, and nutritional supplementation with n-3 PUFAs enhances the tolerance to the epileptic seizure.

摘要

在整个孕期和哺乳期,胎儿和新生儿的生长发育与母亲的营养状况直接相关,这对后代的健康有重大影响。本实验旨在研究生命早期 n-3 多不饱和脂肪酸缺乏对成年期癫痫发作的易感性。建立了 n-3PUFAs 缺乏的小鼠后代模型,然后在 8 周龄时用 α-LNA 饮食、富含 DHA 的乙酯和富含 DHA 的磷脂饮食喂养 17 天。在此期间,动物每隔一天接受 35mg/kg 的戊四氮(PTZ)腹腔注射,共 8 天。结果表明,生命早期的饮食 n-3PUFA 缺乏会加重 PTZ 诱导的癫痫发作和脑紊乱。值得注意的是,成年期 17 天的 n-3PUFA 营养补充可以通过调节神经递质紊乱和线粒体依赖性细胞凋亡、脱髓鞘和神经炎症状态,显著恢复大脑 n-3 脂肪酸,并以不同程度提高癫痫发作阈值,从而显著缓解癫痫易感性。富含 DHA 的磷脂在缓解癫痫发作方面的效果优于 α-LNA 和富含 DHA 的乙酯。生命早期饮食 n-3PUFA 缺乏会增加成年后代对 PTZ 诱导的癫痫发作的易感性,而 n-3PUFA 的营养补充会提高对癫痫发作的耐受性。

https://cdn.ncbi.nlm.nih.gov/pmc/blobs/74b9/10305078/23339562cb39/marinedrugs-21-00354-g001.jpg

文献检索

告别复杂PubMed语法,用中文像聊天一样搜索,搜遍4000万医学文献。AI智能推荐,让科研检索更轻松。

立即免费搜索

文件翻译

保留排版,准确专业,支持PDF/Word/PPT等文件格式,支持 12+语言互译。

免费翻译文档

深度研究

AI帮你快速写综述,25分钟生成高质量综述,智能提取关键信息,辅助科研写作。

立即免费体验