Suppr超能文献

膳食长链 n-3 多不饱和脂肪酸补充剂改变了未受应激和慢性应激小鼠伏隔核的电生理特性和情绪行为。

Dietary Long-Chain n-3 Polyunsaturated Fatty Acid Supplementation Alters Electrophysiological Properties in the Nucleus Accumbens and Emotional Behavior in Naïve and Chronically Stressed Mice.

机构信息

Laboratoire NutriNeuro, UMR INRAE 1286, Bordeaux INP, Université de Bordeaux, 146 Rue Léo Saignat, 33076 Bordeaux, France.

Worcester Biomedical Research Group, School of Science and the Environment, University of Worcester, Worcester WR2 6AJ, UK.

出版信息

Int J Mol Sci. 2022 Jun 14;23(12):6650. doi: 10.3390/ijms23126650.

Abstract

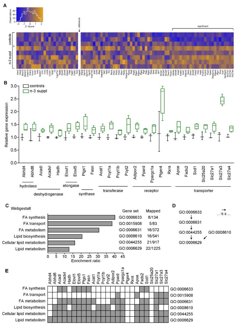
Long-chain (LC) n-3 polyunsaturated fatty acids (PUFAs) have drawn attention in the field of neuropsychiatric disorders, in particular depression. However, whether dietary supplementation with LC n-3 PUFA protects from the development of mood disorders is still a matter of debate. In the present study, we studied the effect of a two-month exposure to isocaloric diets containing n-3 PUFAs in the form of relatively short-chain (SC) (6% of rapeseed oil, enriched in α-linolenic acid (ALA)) or LC (6% of tuna oil, enriched in eicosapentaenoic acid (EPA) and docosahexaenoic acid (DHA)) PUFAs on behavior and synaptic plasticity of mice submitted or not to a chronic social defeat stress (CSDS), previously reported to alter emotional and social behavior, as well as synaptic plasticity in the nucleus accumbens (NAc). First, fatty acid content and lipid metabolism gene expression were measured in the NAc of mice fed a SC (control) or LC n-3 (supplemented) PUFA diet. Our results indicate that LC n-3 supplementation significantly increased some n-3 PUFAs, while decreasing some n-6 PUFAs. Then, in another cohort, control and n-3 PUFA-supplemented mice were subjected to CSDS, and social and emotional behaviors were assessed, together with long-term depression plasticity in accumbal medium spiny neurons. Overall, mice fed with n-3 PUFA supplementation displayed an emotional behavior profile and electrophysiological properties of medium spiny neurons which was distinct from the ones displayed by mice fed with the control diet, and this, independently of CSDS. Using the social interaction index to discriminate resilient and susceptible mice in the CSDS groups, n-3 supplementation promoted resiliency. Altogether, our results pinpoint that exposure to a diet rich in LC n-3 PUFA, as compared to a diet rich in SC n-3 PUFA, influences the NAc fatty acid profile. In addition, electrophysiological properties and emotional behavior were altered in LC n-3 PUFA mice, independently of CSDS. Our results bring new insights about the effect of LC n-3 PUFA on emotional behavior and synaptic plasticity.

摘要

长链(LC)n-3 多不饱和脂肪酸(PUFA)在神经精神疾病领域引起了关注,特别是抑郁症。然而,饮食补充 LC n-3 PUFA 是否能预防情绪障碍的发生仍然存在争议。在本研究中,我们研究了两个月暴露于含有 n-3 PUFA 的等热量饮食对行为和突触可塑性的影响,这些饮食中的 n-3 PUFA 以相对短链(SC)(6%的菜籽油,富含α-亚麻酸(ALA))或 LC(6%的金枪鱼油,富含二十碳五烯酸(EPA)和二十二碳六烯酸(DHA))的形式存在,这些饮食中的 n-3 PUFA 以前被报道会改变情绪和社会行为,以及伏隔核(NAc)中的突触可塑性。首先,在接受或不接受慢性社交挫败应激(CSDS)的小鼠的 NAc 中测量了脂肪酸含量和脂质代谢基因表达,CSDS 先前被报道会改变情绪和社会行为,以及伏隔核中的突触可塑性。我们的结果表明,LC n-3 补充显著增加了一些 n-3 PUFA,同时减少了一些 n-6 PUFA。然后,在另一组中,对照组和 n-3 PUFA 补充组的小鼠接受了 CSDS,并评估了社交和情绪行为,以及伏隔核中中脑边缘神经元的长时程抑郁可塑性。总的来说,接受 n-3 PUFA 补充的小鼠表现出的情绪行为特征和中脑边缘神经元的电生理特性与接受对照饮食的小鼠不同,而且这与 CSDS 无关。使用社交互动指数来区分 CSDS 组中具有弹性和易感性的小鼠,n-3 补充促进了弹性。总之,我们的研究结果表明,与富含 SC n-3 PUFA 的饮食相比,暴露于富含 LC n-3 PUFA 的饮食会影响 NAc 的脂肪酸谱。此外,LC n-3 PUFA 小鼠的电生理特性和情绪行为发生了变化,而与 CSDS 无关。我们的研究结果为 LC n-3 PUFA 对情绪行为和突触可塑性的影响提供了新的见解。

https://cdn.ncbi.nlm.nih.gov/pmc/blobs/4f96/9224532/e0d99bc52418/ijms-23-06650-g001.jpg

文献检索

告别复杂PubMed语法,用中文像聊天一样搜索,搜遍4000万医学文献。AI智能推荐,让科研检索更轻松。

立即免费搜索

文件翻译

保留排版,准确专业,支持PDF/Word/PPT等文件格式,支持 12+语言互译。

免费翻译文档

深度研究

AI帮你快速写综述,25分钟生成高质量综述,智能提取关键信息,辅助科研写作。

立即免费体验