• 文献检索
  • 文档翻译
  • 深度研究
  • 学术资讯
  • Suppr Zotero 插件Zotero 插件
  • 邀请有礼
  • 套餐&价格
  • 历史记录
应用&插件
Suppr Zotero 插件Zotero 插件浏览器插件Mac 客户端Windows 客户端微信小程序
定价
高级版会员购买积分包购买API积分包
服务
文献检索文档翻译深度研究API 文档MCP 服务
关于我们
关于 Suppr公司介绍联系我们用户协议隐私条款
关注我们

Suppr 超能文献

核心技术专利:CN118964589B侵权必究
粤ICP备2023148730 号-1Suppr @ 2026

文献检索

告别复杂PubMed语法,用中文像聊天一样搜索,搜遍4000万医学文献。AI智能推荐,让科研检索更轻松。

立即免费搜索

文件翻译

保留排版,准确专业,支持PDF/Word/PPT等文件格式,支持 12+语言互译。

免费翻译文档

深度研究

AI帮你快速写综述,25分钟生成高质量综述,智能提取关键信息,辅助科研写作。

立即免费体验

Hif1α/Dhrs3a 通路通过视黄醇和 Ppar-γ 在鱼类肝细胞中参与脂滴积累。

Hif1α/Dhrs3a Pathway Participates in Lipid Droplet Accumulation via Retinol and Ppar-γ in Fish Hepatocytes.

机构信息

Key Laboratory of Aquatic Animal Immune Technology of Guangdong Province, Pearl River Fisheries Research Institute, Chinese Academy of Fishery Sciences, Guangzhou 510380, China.

Key Laboratory of Tropical and Subtropical Fishery Resource Application and Cultivation, Pearl River Fisheries Research Institute, Chinese Academy of Fishery Sciences, Guangzhou 510380, China.

出版信息

Int J Mol Sci. 2023 Jun 16;24(12):10236. doi: 10.3390/ijms241210236.

DOI:10.3390/ijms241210236
PMID:37373386
原文链接:https://pmc.ncbi.nlm.nih.gov/articles/PMC10299640/
Abstract

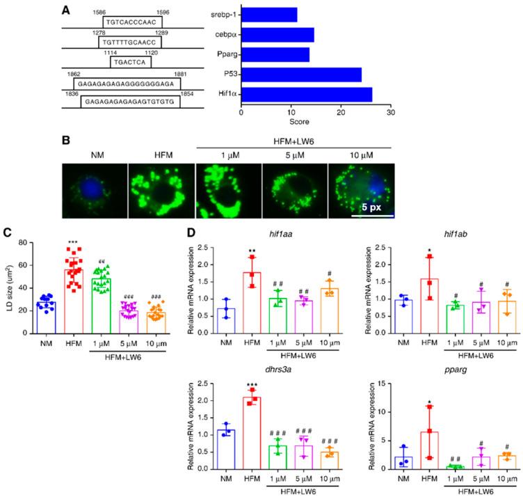
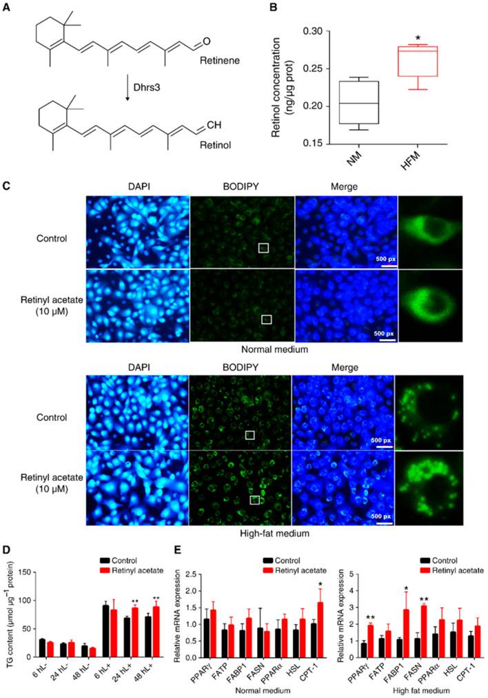
Excessive hepatic lipid accumulation is a common phenomenon in cultured fish; however, its underlying mechanisms are poorly understood. Lipid droplet (LD)-related proteins play vital roles in LD accumulation. Herein, using a zebrafish liver cell line (ZFL), we show that LD accumulation is accompanied by differential expression of seven LD-annotated genes, among which the expression of / () / (/) increased synchronously. RNAi-mediated knockdown of delayed LD accumulation and downregulated the mRNA expression of () in cells incubated with fatty acids. Notably, Dhrs3 catalyzed retinene to retinol, the content of which increased in LD-enriched cells. The addition of exogenous retinyl acetate maintained LD accumulation only in cells incubated in a lipid-rich medium. Correspondingly, exogenous retinyl acetate significantly increased mRNA expression levels and altered the lipidome of the cells by increasing the phosphatidylcholine and triacylglycerol contents and decreasing the cardiolipin, phosphatidylinositol, and phosphatidylserine contents. Administration of LW6, an hypoxia-inducible factor 1α (HIF1α) inhibitor, reduced the size and number of LDs in ZFL cells and attenuated , , , and mRNA expression levels. We propose that the Hif-1α/Dhrs3a pathway participates in LD accumulation in hepatocytes, which induces retinol formation and the Ppar-γ pathway.

摘要

肝内脂质蓄积是养殖鱼类的常见现象,但其潜在机制尚不清楚。脂滴(LD)相关蛋白在 LD 蓄积中发挥重要作用。本文利用斑马鱼肝细胞系(ZFL),表明 LD 蓄积伴随着七种 LD 注释基因的差异表达,其中/()/()的表达同步增加。用 RNAi 介导的敲低可延迟 LD 蓄积,并下调脂肪酸孵育细胞中()的 mRNA 表达。值得注意的是,Dhrs3 将视黄醇转化为视黄醇,其含量在富含 LD 的细胞中增加。外源性视黄基醋酸酯的添加仅能维持在富含脂质培养基中孵育的细胞中 LD 的蓄积。相应地,外源性视黄基醋酸酯通过增加磷脂酰胆碱和三酰甘油含量以及降低心磷脂、磷脂酰肌醇和磷脂酰丝氨酸含量,显著增加细胞中()的 mRNA 表达水平并改变细胞的脂质组。HIF1α 抑制剂 LW6 的给药减少了 ZFL 细胞中 LD 的大小和数量,并减弱了、、和 mRNA 的表达水平。我们提出 Hif-1α/Dhrs3a 途径参与了肝细胞中的 LD 蓄积,诱导视黄醇的形成和 Ppar-γ 途径。

https://cdn.ncbi.nlm.nih.gov/pmc/blobs/f519/10299640/a9659254204e/ijms-24-10236-g005.jpg
https://cdn.ncbi.nlm.nih.gov/pmc/blobs/f519/10299640/de93058643db/ijms-24-10236-g001.jpg
https://cdn.ncbi.nlm.nih.gov/pmc/blobs/f519/10299640/2c952ca2e99e/ijms-24-10236-g002.jpg
https://cdn.ncbi.nlm.nih.gov/pmc/blobs/f519/10299640/67a9a991ccb2/ijms-24-10236-g003.jpg
https://cdn.ncbi.nlm.nih.gov/pmc/blobs/f519/10299640/102866e4b7b4/ijms-24-10236-g004.jpg
https://cdn.ncbi.nlm.nih.gov/pmc/blobs/f519/10299640/a9659254204e/ijms-24-10236-g005.jpg
https://cdn.ncbi.nlm.nih.gov/pmc/blobs/f519/10299640/de93058643db/ijms-24-10236-g001.jpg
https://cdn.ncbi.nlm.nih.gov/pmc/blobs/f519/10299640/2c952ca2e99e/ijms-24-10236-g002.jpg
https://cdn.ncbi.nlm.nih.gov/pmc/blobs/f519/10299640/67a9a991ccb2/ijms-24-10236-g003.jpg
https://cdn.ncbi.nlm.nih.gov/pmc/blobs/f519/10299640/102866e4b7b4/ijms-24-10236-g004.jpg
https://cdn.ncbi.nlm.nih.gov/pmc/blobs/f519/10299640/a9659254204e/ijms-24-10236-g005.jpg

相似文献

1
Hif1α/Dhrs3a Pathway Participates in Lipid Droplet Accumulation via Retinol and Ppar-γ in Fish Hepatocytes.Hif1α/Dhrs3a 通路通过视黄醇和 Ppar-γ 在鱼类肝细胞中参与脂滴积累。
Int J Mol Sci. 2023 Jun 16;24(12):10236. doi: 10.3390/ijms241210236.
2
Peroxisome proliferator-activated receptor delta regulates lipid droplet formation and transport in goat mammary epithelial cells.过氧化物酶体增殖物激活受体 δ 调节山羊乳腺上皮细胞中脂滴的形成和运输。
J Dairy Sci. 2018 Mar;101(3):2641-2649. doi: 10.3168/jds.2017-13543. Epub 2018 Jan 10.
3
Compound K modulates fatty acid-induced lipid droplet formation and expression of proteins involved in lipid metabolism in hepatocytes.化合物 K 调节脂肪酸诱导的肝细胞脂滴形成和脂质代谢相关蛋白的表达。
Liver Int. 2013 Nov;33(10):1583-93. doi: 10.1111/liv.12287. Epub 2013 Sep 2.
4
Curcumin Recovers Intracellular Lipid Droplet Formation Through Increasing Perilipin 5 Gene Expression in Activated Hepatic Stellate Cells In Vitro.姜黄素通过增加体外激活的肝星状细胞中 perilipin 5 基因的表达来恢复细胞内脂滴形成。
Curr Med Sci. 2019 Oct;39(5):766-777. doi: 10.1007/s11596-019-2104-5. Epub 2019 Oct 14.
5
Requirement of cytosolic phospholipase A2 gamma in lipid droplet formation.细胞质型磷脂酶 A2γ在脂滴形成中的需求。
Biochim Biophys Acta Mol Cell Biol Lipids. 2017 Jul;1862(7):692-705. doi: 10.1016/j.bbalip.2017.03.007. Epub 2017 Mar 21.
6
HIF-1α and HIF-2α are critically involved in hypoxia-induced lipid accumulation in hepatocytes through reducing PGC-1α-mediated fatty acid β-oxidation.HIF-1α 和 HIF-2α 通过减少 PGC-1α 介导的脂肪酸 β-氧化,在缺氧诱导的肝细胞脂质积累中起着关键作用。
Toxicol Lett. 2014 Apr 21;226(2):117-23. doi: 10.1016/j.toxlet.2014.01.033. Epub 2014 Feb 3.
7
Prostaglandin 2α Promotes Autophagy and Mitochondrial Energy Production in Fish Hepatocytes.前列腺素 2α 促进鱼类肝细胞自噬和线粒体能量生成。
Cells. 2022 Jun 9;11(12):1870. doi: 10.3390/cells11121870.
8
Direct effects of iodothyronines on excess fat storage in rat hepatocytes.甲状腺激素对大鼠肝细胞内多余脂肪储存的直接影响。
J Hepatol. 2011 Jun;54(6):1230-6. doi: 10.1016/j.jhep.2010.09.027. Epub 2010 Nov 3.
9
Lipoprotein Lipase Regulates Microglial Lipid Droplet Accumulation.载脂蛋白脂酶调节小胶质细胞脂滴积累。
Cells. 2021 Jan 20;10(2):198. doi: 10.3390/cells10020198.
10
A unifying mathematical model of lipid droplet metabolism reveals key molecular players in the development of hepatic steatosis.脂质滴代谢的统一数学模型揭示了肝脂肪变性发展中的关键分子参与者。
FEBS J. 2017 Oct;284(19):3245-3261. doi: 10.1111/febs.14189. Epub 2017 Sep 6.

引用本文的文献

1
Dynamics of Th1/Th17 responses and antimicrobial pathways in leprosy skin lesions.麻风皮肤病变中Th1/Th17反应及抗菌途径的动态变化
J Clin Invest. 2025 Jun 26;135(17). doi: 10.1172/JCI190736. eCollection 2025 Sep 2.
2
Unraveling the causal pathway between phosphatidylinositol, metabolites, and metabolic syndrome: a Mendelian randomization study.揭示磷脂酰肌醇、代谢物与代谢综合征之间的因果途径:一项孟德尔随机化研究。
Diabetol Metab Syndr. 2025 May 20;17(1):162. doi: 10.1186/s13098-025-01731-7.
3
Tissue-Specific Expression of the Porcine Gene and Its Impact on the Proliferation and Differentiation of Myogenic Cells.

本文引用的文献

1
Lipophagy is essential for lipid metabolism in fish.脂质自噬对鱼类的脂质代谢至关重要。
Sci Bull (Beijing). 2018 Jul 30;63(14):879-882. doi: 10.1016/j.scib.2018.05.026. Epub 2018 May 30.
2
Effects of acute hypoxia on nutrient metabolism and physiological function in turbot, Scophthalmus maximus.急性缺氧对大菱鲆(Scophthalmus maximus)营养代谢和生理功能的影响。
Fish Physiol Biochem. 2024 Feb;50(1):367-383. doi: 10.1007/s10695-022-01154-5. Epub 2023 Jan 7.
3
Prostaglandin 2α Promotes Autophagy and Mitochondrial Energy Production in Fish Hepatocytes.
猪基因的组织特异性表达及其对成肌细胞增殖和分化的影响。
Animals (Basel). 2025 Apr 10;15(8):1101. doi: 10.3390/ani15081101.
前列腺素 2α 促进鱼类肝细胞自噬和线粒体能量生成。
Cells. 2022 Jun 9;11(12):1870. doi: 10.3390/cells11121870.
4
Partitioning of MLX-Family Transcription Factors to Lipid Droplets Regulates Metabolic Gene Expression.MLX 家族转录因子定位于脂滴调控代谢基因表达。
Mol Cell. 2020 Mar 19;77(6):1251-1264.e9. doi: 10.1016/j.molcel.2020.01.014. Epub 2020 Feb 4.
5
Lipid droplet biogenesis.脂滴生物发生。
Curr Opin Cell Biol. 2019 Aug;59:88-96. doi: 10.1016/j.ceb.2019.03.018. Epub 2019 May 7.
6
Hypoxia-Inducible Factors and the Regulation of Lipid Metabolism.缺氧诱导因子与脂代谢的调控。
Cells. 2019 Mar 3;8(3):214. doi: 10.3390/cells8030214.
7
Dynamics and functions of lipid droplets.脂滴的动态和功能。
Nat Rev Mol Cell Biol. 2019 Mar;20(3):137-155. doi: 10.1038/s41580-018-0085-z.
8
Proteomic analysis of monolayer-integrated proteins on lipid droplets identifies amphipathic interfacial α-helical membrane anchors.脂滴单层整合蛋白的蛋白质组学分析鉴定出两亲性界面 α-螺旋膜锚。
Proc Natl Acad Sci U S A. 2018 Aug 28;115(35):E8172-E8180. doi: 10.1073/pnas.1807981115. Epub 2018 Aug 13.
9
The assembly of lipid droplets and their roles in challenged cells.脂滴的组装及其在应激细胞中的作用。
EMBO J. 2018 Jun 15;37(12). doi: 10.15252/embj.201898947. Epub 2018 May 22.
10
Lipid Droplets as Organelles.脂滴作为细胞器。
Int Rev Cell Mol Biol. 2018;337:83-110. doi: 10.1016/bs.ircmb.2017.12.007. Epub 2018 Feb 12.