Suppr超能文献

麻风皮肤病变中Th1/Th17反应及抗菌途径的动态变化

Dynamics of Th1/Th17 responses and antimicrobial pathways in leprosy skin lesions.

作者信息

Andrade Priscila R, Ma Feiyang, Lu Jing, de Anda Jaime, Lee Ernest Y, Agak George W, Dobry Craig J, de Andrade Silva Bruno J, Teles Rosane Mb, Mansky Lilah A, Perrie Jonathan, Montoya Dennis J, Bryson Bryan D, Gudjonsson Johann E, Wong Gerard Cl, Sarno Euzenir N, Pellegrini Matteo, Modlin Robert L

机构信息

Division of Dermatology, Department of Medicine, David Geffen School of Medicine, UCLA, Los Angeles, California, USA.

Department of Molecular, Cell, and Developmental Biology and.

出版信息

J Clin Invest. 2025 Jun 26;135(17). doi: 10.1172/JCI190736. eCollection 2025 Sep 2.

Abstract

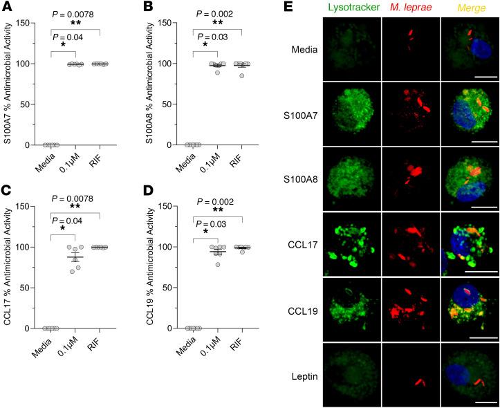
BACKGROUNDReversal reactions (RRs) in leprosy are acute immune episodes marked by inflammation and bacterial clearance, offering a model to study the dynamics of host responses to Mycobacterium leprae. These episodes are often severe and difficult to treat, frequently progressing to permanent disabilities. We aimed to characterize the immune mechanisms and identify antimicrobial effectors during RRs.METHODSWe performed RNA-Seq on paired skin biopsy specimens collected from 9 patients with leprosy before and at RR diagnosis, followed by differential gene expression and functional analysis. A machine-learning classifier was applied to predict membrane-permeabilizing proteins. Antimicrobial activity was assessed in M. leprae-infected macrophages and axenic cultures.RESULTSIn the paired pre-RR and RR biopsy specimens, a 64-gene antimicrobial response signature was upregulated during RR and correlated with reduced M. leprae burden. Predicted upstream regulators included IL-1β, TNF, IFN-γ, and IL-17, indicating activation of both the Th1 and Th17 pathways. A machine-learning classifier identified 28 genes with predicted membrane-permeabilizing antimicrobial activity, including S100A8. Four proteins (S100A7, S100A8, CCL17, and CCL19) demonstrated antimicrobial activity against M. leprae in vitro. Scanning electron microscopy revealed membrane damage in bacteria exposed to these proteins.CONCLUSIONRR is associated with a robust antimicrobial gene program regulated by Th1 and Th17 cytokines. We identified potentially novel host antimicrobial effectors that showed activity against M. leprae, suggesting potential strategies to bolster Th1 and Th17 responses for combating intracellular mycobacterial infections.FUNDINGNIH grants R01 AI022553, R01 AR040312, R01 AR073252, R01 AI166313, R01 AI169526, P50 AR080594, and 4R37 AI052453-21 and National Science Foundation (NSF) grant DMR2325840.

摘要

背景

麻风病的逆转反应(RRs)是急性免疫事件,其特征为炎症和细菌清除,为研究宿主对麻风分枝杆菌反应的动态过程提供了一个模型。这些发作通常很严重且难以治疗,常常会发展为永久性残疾。我们旨在描述逆转反应期间的免疫机制并鉴定抗菌效应分子。

方法

我们对9例麻风病患者在逆转反应诊断前和诊断时采集的配对皮肤活检标本进行了RNA测序,随后进行差异基因表达和功能分析。应用机器学习分类器预测膜通透蛋白。在感染麻风分枝杆菌的巨噬细胞和无菌培养物中评估抗菌活性。

结果

在配对的逆转反应前和逆转反应活检标本中,一个64基因的抗菌反应特征在逆转反应期间上调,并与麻风分枝杆菌负荷的降低相关。预测的上游调节因子包括IL-1β、TNF、IFN-γ和IL-17,表明Th1和Th17途径均被激活。机器学习分类器鉴定出28个具有预测膜通透抗菌活性的基因,包括S100A8。四种蛋白质(S100A7、S100A8、CCL17和CCL19)在体外对麻风分枝杆菌表现出抗菌活性。扫描电子显微镜显示暴露于这些蛋白质的细菌出现膜损伤。

结论

逆转反应与由Th1和Th17细胞因子调节的强大抗菌基因程序相关。我们鉴定出了对麻风分枝杆菌具有活性的潜在新型宿主抗菌效应分子,提示了增强Th1和Th17反应以对抗细胞内分枝杆菌感染的潜在策略。

资助

美国国立卫生研究院(NIH)资助项目R01 AI022553、R01 AR040312、R01 AR073252、R01 AI166313、R01 AI169526、P50 AR080594和4R37 AI052453-21,以及美国国家科学基金会(NSF)资助项目DMR2325840。

https://cdn.ncbi.nlm.nih.gov/pmc/blobs/6513/12404764/97d8d19ed6e5/jci-135-190736-g174.jpg

文献检索

告别复杂PubMed语法,用中文像聊天一样搜索,搜遍4000万医学文献。AI智能推荐,让科研检索更轻松。

立即免费搜索

文件翻译

保留排版,准确专业,支持PDF/Word/PPT等文件格式,支持 12+语言互译。

免费翻译文档

深度研究

AI帮你快速写综述,25分钟生成高质量综述,智能提取关键信息,辅助科研写作。

立即免费体验