Marín Anna, Feijoo Patricia, de Llanos Rosa, Carbonetto Belén, González-Torres Pedro, Tena-Medialdea José, García-March José R, Gámez-Pérez José, Cabedo Luis
Polymers and Advanced Materials Group (PIMA), Universitat Jaume I (UJI), Av. de Vicent Sos Baynat s/n, Castelló de la Plana, 12071 Castelló, Spain.
MicroBIO, Universitat Jaume I (UJI), Av. de Vicent Sos Baynat s/n, Castelló de la Plana, 12071 Castelló, Spain.
Microorganisms. 2023 May 31;11(6):1461. doi: 10.3390/microorganisms11061461.
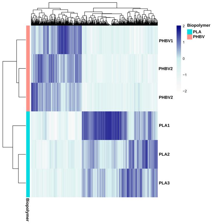
Biodegradable polymers offer a potential solution to marine pollution caused by plastic waste. The marine biofilms that formed on the surfaces of poly(lactide acid) (PLA) and poly(3-hydroxybutyrate-co-3-hydroxyvalerate) (PHBV) were studied. Bioplastics were exposed for 6 months to marine conditions in the Mediterranean Sea, and the biofilms that formed on their surfaces were assessed. The presence of specific PLA and PHBV degraders was also studied. PHBV showed extensive areas with microbial accumulations and this led to higher microbial surface densities than PLA (4.75 vs. 5.16 log CFU/cm). Both polymers' surfaces showed a wide variety of microbial structures, including bacteria, fungi, unicellular algae and choanoflagellates. A high bacterial diversity was observed, with differences between the two polymers, particularly at the phylum level, with over 70% of bacteria affiliated to three phyla. Differences in metagenome functions were also detected, revealing a higher presence of proteins involved in PHBV biodegradation in PHBV biofilms. Four bacterial isolates belonging to the Proteobacteria class were identified as PHBV degraders, demonstrating the presence of species involved in the biodegradation of this polymer in seawater. No PLA degraders were detected, confirming its low biodegradability in marine environments. This was a pilot study to establish a baseline for further studies aimed at comprehending the marine biodegradation of biopolymers.
可生物降解聚合物为解决塑料垃圾造成的海洋污染提供了一种潜在方案。对聚乳酸(PLA)和聚(3-羟基丁酸酯-co-3-羟基戊酸酯)(PHBV)表面形成的海洋生物膜进行了研究。将生物塑料置于地中海的海洋环境中6个月,对其表面形成的生物膜进行评估。还研究了特定PLA和PHBV降解菌的存在情况。PHBV表面出现了大量微生物聚集区域,这导致其微生物表面密度高于PLA(4.75对5.16 log CFU/cm)。两种聚合物表面均呈现出多种微生物结构,包括细菌、真菌、单细胞藻类和领鞭毛虫。观察到较高的细菌多样性,两种聚合物之间存在差异,特别是在门水平上,超过70%的细菌隶属于三个门。还检测到宏基因组功能的差异,表明PHBV生物膜中参与PHBV生物降解的蛋白质含量更高。鉴定出四株属于变形菌纲的细菌分离株为PHBV降解菌,证明海水中存在参与该聚合物生物降解的物种。未检测到PLA降解菌,证实了其在海洋环境中的低生物降解性。这是一项初步研究,旨在为进一步研究生物聚合物的海洋生物降解建立基线。