Guseva Nelly A, Kolosov Sergey N, Zinyakov Nikolay G, Andriyasov Artem V, Yin Renfu, Scherbakova Lidya O, Ovchinnikova Evgenia V, Nikonova Zoya B, Andreychuk Dmitry B, Sprygin Alexander V, Chvala Ilya A, Moroz Natalia V
Reference Laboratory for Avian Viral Diseases, FGBI "Federal Centre for Animal Health" (FGBI "ARRIAH"), 600901 Vladimir, Russia.
Key Laboratory of Zoonosis Research, Ministry of Education, College of Veterinary Medicine, Jilin University, Changchun 130062, China.
Vaccines (Basel). 2023 May 27;11(6):1032. doi: 10.3390/vaccines11061032.
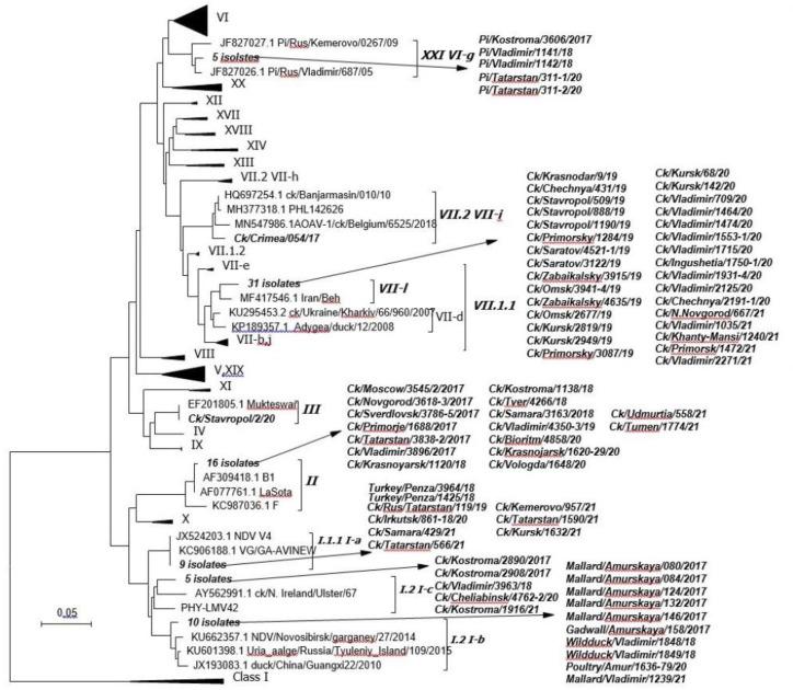
Newcastle disease virus () is a contagious high-impact poultry pathogen with infections detected worldwide. In the present study, 19,500 clinical samples from wild bird species and poultry collected from 28 regions of Russia between 2017 and 2021 were screened for the presence of the genome. NDV RNA was detected in 15 samples from wild birds and 63 samples from poultry. All isolates were screened for a partial sequence of the fusion (F) gene that included the cleavage site. Phylogenetic analysis demonstrated that lentogenic I.1.1, I.1.2.1, and II genotypes were dominant among vaccine-like viruses in the territory of the Russian Federation. A vaccine-like virus with a mutated cleavage site (112-RKQGR^L-117) was detected in turkeys. Among the virulent strains, viruses of the XXI.1.1, VII.1.1, and VII.2 genotypes were identified. The cleavage site of viruses of the XXI.1.1 genotype had a . The cleavage site of viruses with VII.1.1 and VII.2 genotypes had a . The data collected by the present study demonstrate the distribution and dominance of the virulent VII.1.1 genotype in the Russian Federation between 2017 and 2021.
新城疫病毒()是一种具有传染性的高影响力家禽病原体,在全球范围内均有感染病例报告。在本研究中,对2017年至2021年间从俄罗斯28个地区采集的19500份野生鸟类和家禽的临床样本进行了基因组检测。在15份野生鸟类样本和63份家禽样本中检测到了新城疫病毒RNA。对所有分离株进行了融合(F)基因部分序列的筛选,该序列包括裂解位点。系统发育分析表明,在俄罗斯联邦境内,缓发型I.1.1、I.1.2.1和II基因型在疫苗样病毒中占主导地位。在火鸡中检测到一种裂解位点发生突变(112-RKQGR^L-117)的疫苗样病毒。在强毒株中,鉴定出了XXI.1.1、VII.1.1和VII.2基因型的病毒。XXI.1.1基因型病毒的裂解位点为。VII.1.1和VII.2基因型病毒的裂解位点为。本研究收集的数据表明了2017年至2021年间强毒VII.1.1基因型在俄罗斯联邦的分布及主导地位。